Showing 119 of 119on this page. Filters & sort apply to loaded results; URL updates for sharing.119 of 119 on this page
3 Password verification flowchart showing how the user's password is ...
Flowchart of password matching | Download Scientific Diagram
The Flowchart for the Display of Welcome Screen and Password ...
Flowchart of password checker algorithm | Download Scientific Diagram
Forgot Password Flowchart Guide | PDF | User (Computing) | Computing
Password Change Flow Chart - Flowchart For Password Reset - Free ...
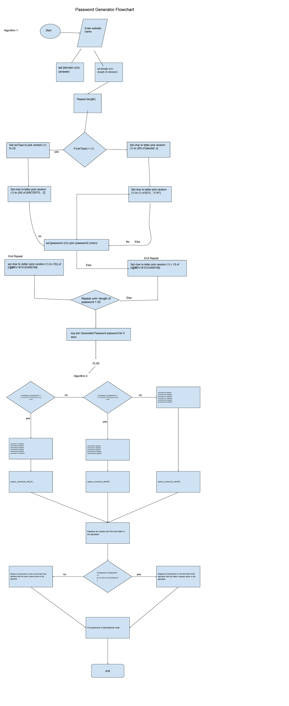
Flowchart - Password Generator | Figma
Secure Password Reset Flowchart - Scott on Technology
Solved FLOWCHART FOR CHANGING YOUR EMAIL PASSWORD START | Chegg.com
Flowchart for database creation. | Download Scientific Diagram
A flowchart illustrating the logic behind the password schemes ...
Database Flowchart
Draw a flowchart for a program which asks the user to enter a password ...
Database Flowchart Symbols
14): The Flowchart of the Database Server. | Download Scientific Diagram
Flowchart of the extendable, publicly accessible database system ...
Flowchart of password and key change phase. | Download Scientific Diagram
Milestone 3: Flowchart for CS Module 2.6 - Password Generator Algorithm ...
: flowchart for user authentication process this is the
Flow diagram password update. | Download Scientific Diagram
Password Reset Instructions screen (v2) overview
Python program to check password strength
Flowchart basics by Gopal Devra | PPTX
Password management flowchart. | Download Scientific Diagram
How to make a login flowchart
Password Calculation Example. | Download Table
the flow chart of password setting Fig. 3 unlocking flow chart In ...
The given flow chart checks the password length of more than 6 ...
GitHub - Madan1710/Password-generators: A Password Generator is a ...
Flowchart Example: Login Page | Diagram Alir Template
Python program for simulating dictionary attack on password
Flowchart system In Figure 1, the User login enters the username and ...
1: Data flow of the automatic password generation procedure. | Download ...
Random password generator with algorithm – x-engineer.org
Password Security: How Easily Can Your Password Be Hacked? | Science ...
CodesChart: Login system with attempt Flowchart
Bizinsight Consulting Blog: Key database tables Involves in Oracle ...
Job - Database / Management Information System (MIS) Expert (Senior Non ...
(PDF) Graphical Password Authentication System Using Modified Intuitive ...
11 Database Security Best Practices You Should Know
Password Generator Flowchart.pdf - Start Characters as all CAPS Join ...
Login/Logout page - FlowChart | Figma
Flowchart for Authentication | Download Scientific Diagram
flow chart of Web security password authentication based the ...
Flow Chart With Database
User Flowchart for Login and Registration Template - Venngage
Flowchart for User Login
Draw the flowchart for me 1. User attempts to log in 2. Enter username ...
User login flowchart | EdrawMax Templates
A Deep Dive into Password Reset Flows with Node.js and Express.js | by ...
flow chart password expired saat login
Inovance Monarch - IC Card Password Keypad Manual | ManualsLib
Password strength explained | Almost Secure
Flowchart tutorial complete flowchart guide with examples – Artofit
Figure 1: Flowchart diagram, The Development Of A Lock Folder ...
Password Security Chart
Username / Password - Overview
Graphical Password Authentication PowerPoint and Google Slides Template ...
HyPA: Hybrid Password Authentication flow | Download Scientific Diagram
Login page - FlowChart | Figma
Table 1 from Implementing Choice Based Graphical Password ...
Request Password Reset
Mastering Database Flow Diagram Online for Streamlined Data Management
change password sequence diagram | Visual Paradigm User-Contributed ...
Dynamic password algorithm flowchart. | Download Scientific Diagram
How to create a password reset flow for your app.
Update Profile Password activity diagram | Visual Paradigm User ...
Forgot Password - Technical Information
Password Management Service – Architecture | My Tech Dives – Software ...
Balancing Password Security and User Convenience: Exploring the ...
Flow diagram of the first three modules of our proposed password scheme ...
Time-based One-time Password Algorithm Multi-factor Authentication ...
Login Flowchart - FB Login flowchart by Creately. This flowchart ...
Password Access Control & Advanced Workflow - ManageEngine Password ...
Graphical Password Authentication Scheme for Embedded Platform
Flowchart diagram tutorial (user login example) - YouTube
Upgrading Legacy Passwords With Laravel | Stidges
Securing Microsoft Business Premium Part 04: Passwords Unlocked ...
Creating User Interface Chapter 6 - ppt download
Wireframe user-friendly flowcharts in 5 simple steps - Justinmind
(PDF) An Enhanced Password-Username Authentication System Using ...
Novell Doc: Novell Identity Manager 3.0.1 Administration Guide ...
Grid Based Authentication at Lori Francois blog
Teaching Coding to Kids: What Programming Language Should We Use ...
Flowcharts that illustrate admin .login, Student. login, forget ...
Data Flow Diagram Maker
Implementing Passkey Authentication in Your Laravel App | Joe Tannenbaum
A Guide to OWASP’s Secure Coding Practices Checklist
Enhancing Design and Authentication Performance Model: A Multilevel ...
GitHub - tummytucker94/15-PasswordValidation
IronWASP - Open Source Advanced Web Security Testing Platform
Python program to generate random passwords of specified length
Visual to text coding: Lesson 7: Times tables
CIT1113-2071 April 3 2017 (Password flowcharts) - YouTube
The information flow for a user to change his password. | Download ...
Flowcharts
Login with username
flow chart for passward checker.png - Start This is a program that ...
How to Choose a Database? | Reckon Talk
What is Hashing a Password? Hashed Passwords in Flask Tutorial
Visit our blog for tips on building your cybersecurity armor
Securing Access to Internet of Medical Things Using a Graphical ...
Account recovery journey
GitHub - derStephan/PasswordManager: Manage your passwords in the browser
Python program to check and print valid passwords from a file
Python function to suggest character substitutions for stronger passwords
Blog: On Storing Passwords: A Better Way? | ConFoo.ca
Flowchart, Tips dan Cara Praktis Membuatnya - Dicoding Blog