Showing 120 of 120on this page. Filters & sort apply to loaded results; URL updates for sharing.120 of 120 on this page
PWM SIGNAL WITH ONLY TWO LINE CODE - YouTube
Example of PWM generation by the BCI controller. (a) Serial code 'B50 ...
Arduino Tutorial - PWM Output - LED - Monitor Serial (with Pictures ...
Dual Adjustable PWM Signal Generator with Display and Serial Interface ...
Arduino - Alterar PWM via Serial - YouTube
Serial plotter from Arduino monitoring the PWM signal, panel output ...
STM32 PWM Tutorial with example code - YouTube
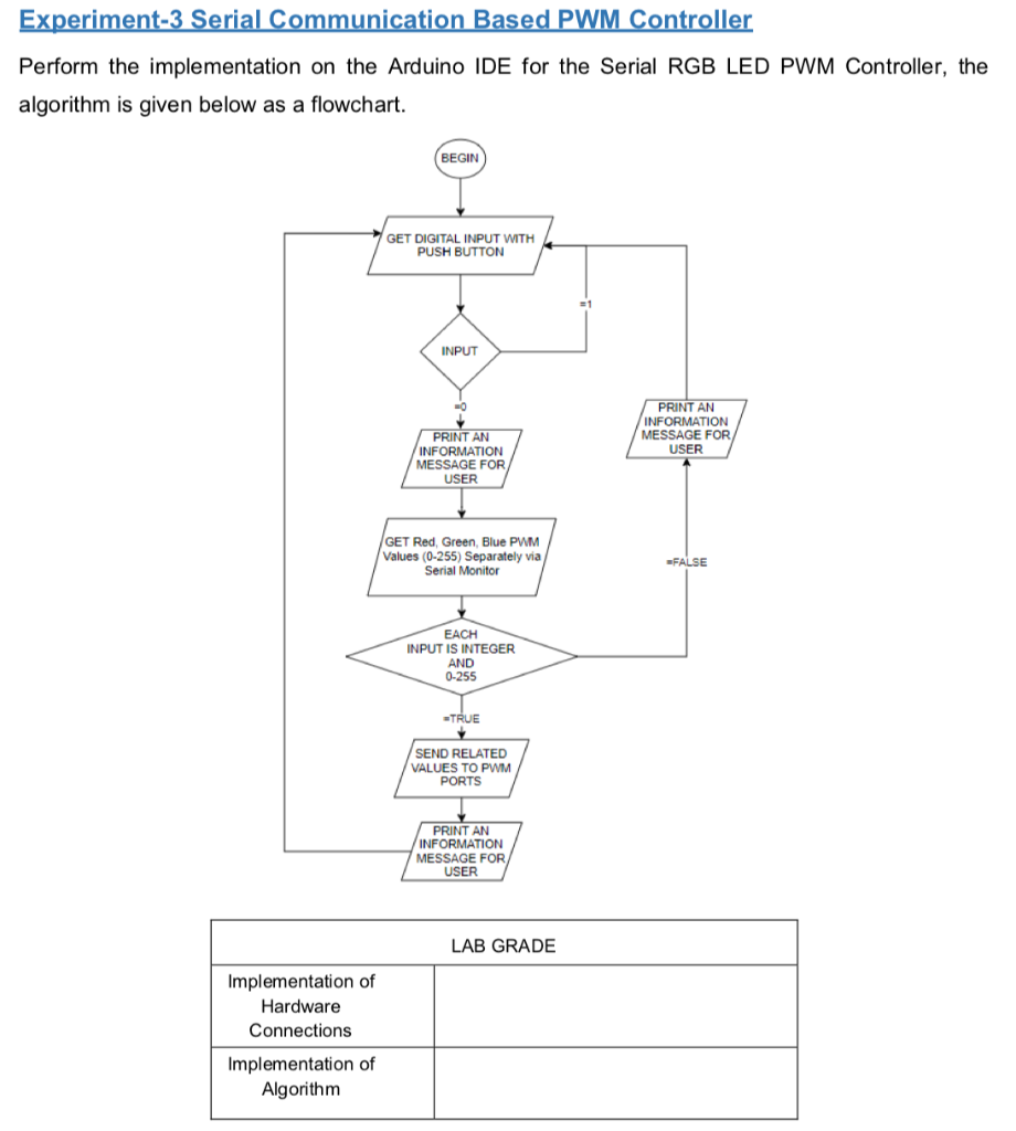
Experiment-3 Serial Communication Based PWM | Chegg.com
PWM write from serial input code. - Programming - Arduino Forum
Writing a PWM signal to the Serial Monitor - General Guidance - Arduino ...
led - How to normalize PWM signal from RX and TX serial lines ...
Using Serial plotter to show pwm and RC filter - General Guidance ...
Arduino pwm motor code - filnfx
Arduino Pwm Exle Code - Infoupdate.org
PWM Interface - Simulate pulse width modulation (PWM) output from ...
Arduino - PWM
pwm | Embedded systems
PWM Generator - Generate pulse width modulated signal or waveform ...
What is PWM and how does it work? - ekwb.com
Generating PWM signal using Realtime thread | Embedded systems
PWM
PWM Signals
PWM Output - Generate square wave on the specified output pin - Simulink
Voltage-Controlled Pulse Width Modulator (PWM) - PWM Signal Generator ...
PWM - Electronics-Lab.com
PWM signal and working with it | Domat Control System
PWM Generator (Three-phase, Two-level) - Generate three-phase, two ...
Enhanced PWM Control Technique Optimized for High Conversion Efficiency ...
Discontinuous PWM Strategy with Frequency Modulation for Vibration ...
Research on Implementation of a PWM Generation Algorithm for Train ...
High Accuracy Encoder, PWM / Serial, 360 Contact Angle Position Sensor ...
GitHub - FighterBay/Serial-PWM-Controller: Controls PWM signals on ...
PWM Pulse Width Modulation using Arduino
PWM and direction control of a DC motor via Bluetooth | Arduino Project Hub
PWM Control using Arduino-How to Control DC Motor and LED using PWM
Arduino PWM: Control Led Brightness using Potentiometer Code Example
Control DC motor with NPN transistor & Arduino PWM - Arduino Project Hub
GitHub - Vincent-Stragier/Arduino-PWM-Serial-Control: An Arduino code ...
Signal Monitoring and Parameter Tuning of Generated PWM Output
How to Generate a PWM Signal with Arduino - 4 Simple methods. Part 1 ...
Solved Lab Work PWM signal generation using Arduino The | Chegg.com
How to use a PWM signal to generate an analog voltage
How to design the PWM circuitry
PWM Signal Generator Module - ProtoSupplies | Electronic circuit design ...
Fast PWM on an ATmega32U4 (Arduino)
PWM – Servo Control – Realtek IoT/Wi-Fi MCU Solutions
STM32 ADC,PWM Y COM SERIAL Arduino - YouTube
PWM Device - RT-Thread document center
PWM Signal Generator Module - ProtoSupplies
NANO PWM Read /write w/serial Tsunami super wav questions - Programming ...
arduino Tutorial => Control a DC motor through the Serial port...
Serial communications with XY-LPWM using Serial1 - General Guidance ...
Wireless Transmission of PWM Signals - General Guidance - Arduino Forum
PWM to Voltage Conversion using Arduino - General Guidance - Arduino Forum
Arduino PWM Tutorial - Hackster.io
Arduino PWM Signal Generator Circuit – Homemade Circuit Projects
How to configure PWM in Arduino – Pantech.AI
Basics of Arduino PWM (Pulse Width Modulation) - Circuit Geeks
How To Change Frequency On PWM Pins Of Arduino UNO
Change PWM pin frequency from 0 to 500hz - Programming - Arduino Forum
Transforming a PWM signal correctly - General Guidance - Arduino Forum
Setting custom pwm sequence - General Guidance - Arduino Forum
Proper HW circuit to decode PWM signal using Arduino Mini - Signal ...
Secrets of Arduino PWM
pwm with arduino - Programming - Arduino Forum
Changing the output voltage of a PWM signal - Programming - Arduino Forum
Generating a PWM signal - Motors, Mechanics, Power and CNC - Arduino Forum
STM32 PWM (Pulse Width Modulation) Tutorial with Servo Motor
PWM Signal Generator Module – C.B.Electronics
1 Channel PWM Pulse Frequency Module Signal Generator
Example 12 PulseWidth Modulation PWM Motors and Servos
PIC18F4550 standard and enhanced PWM examples with CCS C
Arduino PWM : Generate Fix and Variable Frequency Duty Cycle Signal
arduino - ESC signal standard and PWM frequency - Electrical ...
PWM Stepper Motor Driver Simple Controller Speed Controller Forward and ...
PWM Control of Motor Speed - Design-Build-Code: Engineering Projects
Arduino pwm with potentiometer - manraser
Arduino UNO PWM Pinout: A Comprehensive Guide
Arduino PWM Output. - MYTECTUTOR
04 PWM example | Simple ARM projects
PWM Library
Introduction To Pwm Pulse Width Modulation In Arduino
Simple Solutions for a Single-Device Pulse-Width Modulation (PWM ...
Magnetic Encoder, Pulse Width Modulation Output PWM/Serial Peripheral ...
Pulse Width Modulation (PWM) - Nordic Developer Academy
Site d'électronique, avec tutos et projets d'apprentissage
Arduino PWM: Pulse Width Modulation, 52% OFF
How to Use Pulse Width Modulation on the Arduino
Pulse Width Modulation (PWM) Basics - YouTube
WT588F02A-16S - WayTronic Sound Chip
Read PWM, Decode RC Receiver Input, and Apply Fail-Safe | Arduino ...
WTN6170-8S - WayTronic Sound Chip
ESP32 PWM(Pulse Width Modulation) in Arduino IDE - The Engineering Projects
Pulse Width Modulation (PWM) With Arduino » CyberXService
The Arduino Anatomy, The Signals, The Sensors & The Actuators
Simple Approach to Generate Pulse Width Modulation (PWM) Signals on ...
Lab 9: Pulse Width Modulation (PWM) using PIC CCP module | Embedded Lab
What is Pulse Width Modulation (PWM)? Definition, Basics, Generation ...
How to Setup Vibration Sensors on the Arduino
How to Use Pulse Width Modulation (PWM) on the Arduino | Devpost
Curso Programación Arduino 2019 | Aprendiendo Arduino | Página 3
How to Use Water pump PWM: Pinouts, Specs, and Examples | Cirkit Designer
Arduino Tutorials - Learn Arduino Programming For Beginners
What Is Pulse Width Modulation In Arduino at Jose Boyd blog