Showing 117 of 117on this page. Filters & sort apply to loaded results; URL updates for sharing.117 of 117 on this page
Manufacturing Inspiration... Smooth Process Flow in PPIC area.... - YouTube
Introduction To PPIC in Automotive | PDF | Business Process | Supply ...
Plant Protein Innovation Center on LinkedIn: PPIC Process Scale Up Workshop
Arunodaya | PPIC Production
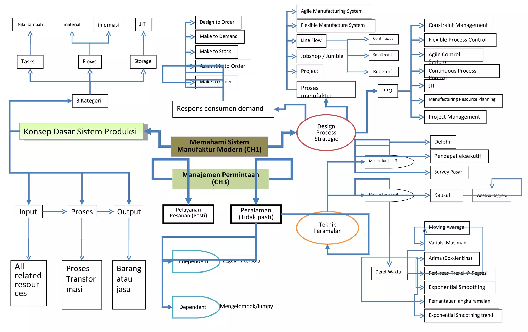
BONY MULIATAN & SISTEM PPIC
Farmasi IndustrI PPIC (Production Planning and Inventory Control) | PPTX
Flow Proses PPIC | PDF
About PPIC - Public Policy Institute of California
Function of the PPIC (Production Planning and Inventory Control ...
MEMAHAMI FUNGSI PPIC
Flow Proses PPIC by William Laksono on Prezi
Role of PPIC in Pharmaceuticals (Production Planning & Inventory ...
eTraining PPIC based MRP-JIT – eTraining Indonesia
PPIC functions and roles - Understanding Production Planning and ...
PPIC (Product Planning Inventory Control) | PDF
What is PPIC (Production Planning & Inventory Control)?
Flowchart Ppic | PDF
03 PPIC Development Team Project Screening Flowchart Ver 2.0 | Download ...
Apa Itu PPIC (Production Planning & Inventory Control)?
Basic of PPIC | PPSX
Production Planning and Inventory Control (PPIC) process · AI ...
PPIC は 生産計画、在庫管理 - Production Planning and Inventory Control を表します
The PPIC Model, methods and predictions. (A) The PPIC model ...
Memahami sistem kerja dari departemen PPIC - IPQI
PPIC in Pharma: Overview and Objectives | PDF | Inventory | Resource
Memahami Fungsi PPIC ( Production Planning Inventory Control ) - IPQI
Struktur dan Tugas Departemen PPIC | PDF
PPIC | PDF
PPIC | PDF | Inventory | Marketing
Production Strategy: Level & Chase Strategy _ Materi Training PPIC | PPTX
Peran Penting PPIC Dalam Perencanaan dan Pengendalian Produksi
PPIC | PPT
Introduction of PPIC for Industrial Engineering | PPT
Training Production Planning Inventory Control - Flow Proses PPIC - YouTube
Proses Penerimaan Barang Roll di Gudang PPIC | PDF
Production Planning and Control: 5 Step Process Guide
Job Ppic | PDF
Ppic PDF | PDF
Tugas Departemen PPIC Perusahaan Manufakturing - Ekonomi Bergerak
Process Scale Up Workshop 2023 | Plant Protein Innovation Center
ebook Buku Ajar PPIC (Production,Planning & Inventory,Control) - Sugeng ...
PPIC Adalah: Pengertian, Tugas, Fungsi, Skill, Flow Kerja, KPI, dan ...
MEMAHAMI FUNGSI PPIC (PRODUCTION PLANNING & INVENTORY CONTROL) SEBAGAI ...
TRAINING PRODUCTION PLANNING INVENTORY CONTROL PPIC
Presentasi ppic | PPTX
Contoh SOP PPIC - Ruang SOP
Strategi Optimalkan PPIC dalam Proses Produksi
MENGOPTIMALKAN MANAJEMEN PPIC DAN JOB DESK STANDARD OPERATING ...
CHAPTER 1 Introduction of PPIC | PDF | Inventory | Resource
Contoh Laporan PPIC dan Cara Membuat Format dengan Excel
Peran dan Tugas PPIC - FARMASI INDUSTRI
Pengertian PPIC dan Tugasnya Di Perusahaan - PT. EOS Teknologi Indonesia
PPIC Turns 30 - Public Policy Institute of California
SO Chart PPIC | PDF
Sekilas Tentang PPIC dan PPC Dalam Perusahaan
Perencanaan dan Pengendalian PPIC Farmasi | PDF | Bisnis | Komputer
15 Software PPIC Terbaik 2026 untuk Produksi Manufaktur
PPIC Adalah: Pengertian, Tugas, dan Skill yang Dibutuhkan - Gajihub Blog
Pharmaceutical Store Management Process Flow Diagram Brochure PDF
BONY MULIATAN & SISTEM PPIC: Flowchart Save/Loss Inventory Control
Production Planning & Inventory Control (PPIC) - SEMINAR BAGUS
Training Production Planning And Inventory Control (PPIC) - Warta Pelatihan
(PDF) Model Design of Adaptive Production Planning and Inventory ...
PPIC: PRODUCTION PLANNING & INVENTORY CONTROL
What is PPIC? | The Definition & Benefits | HashMicro Blog
PPIC: Pengertian, Tugas dan Manfaat | ASDF.ID
What is PPIC? | The Definition & Benefits
Production Planning & Inventory Control (PPIC)
PPT - PRODUCTION PLANNING AND INVENTORY CONTROL (PPIC) PowerPoint ...
Production Plan And Inventory Control (PPIC) 2025 - Register Now
Functions of Production Planning and Control (PPC) in Garment Industry
Production Planing and Inventory Control (PPIC) | PPTX
Apa itu PPIC, Manfaat, Tugas, dan Tanggung Jawab Operatornya
What is PPIC? Production Planning & Inventory Control Explained
Training Production Planning & Inventory Control (PPIC) - YouTube
Production Planning And Control In Inventory Management PPT PowerPoint
BONY MULIATAN & SISTEM PPIC: FLOWCHART PRODUCTION SCHEDULE
Mengenal PPIC, Bermanfaat untuk Memaksimalkan Produksi Perusahaan Anda ...
TRAINING PRODUCTION PLANNING AND INVENTORY CONTROL (PPIC)
PELATIHAN PRODUCTION PLANNING AND INVENTORY CONTROL
Figure 1 from Model Design of Adaptive Production Planning and ...
TRAINING PRODUCTION PLANNING & INVENTORY CONTROL (PPIC) - Indo Training
Training Production Planning Inventory Control (PPIC)
TRAINING PRODUCTION PLANNING & INVENTORY CONTROL (PPIC)
PPIC: Arti, Gambaran Industri, Tugas, Kualifikasi, dan Gajinya
PPT - PPIC-Work PowerPoint Presentation, free download - ID:1152739
Apa itu PPIC? Ini Pengertian, Tugas, dan Manfaatnya
Memahami Lebih Mendalam Apa Itu Production Planning and Inventory ...