Showing 120 of 120on this page. Filters & sort apply to loaded results; URL updates for sharing.120 of 120 on this page
Po Invoice | PDF
Invoice Po | PDF
Invoice PO 06644843 2 | PDF
PO Template | PDF | Invoice | Trade
TEMPLATE PO 1.xlsx Sinar Inti Jaya | PDF | Invoice | Taxes
PO Fitting | PDF | Value Added Tax | Invoice
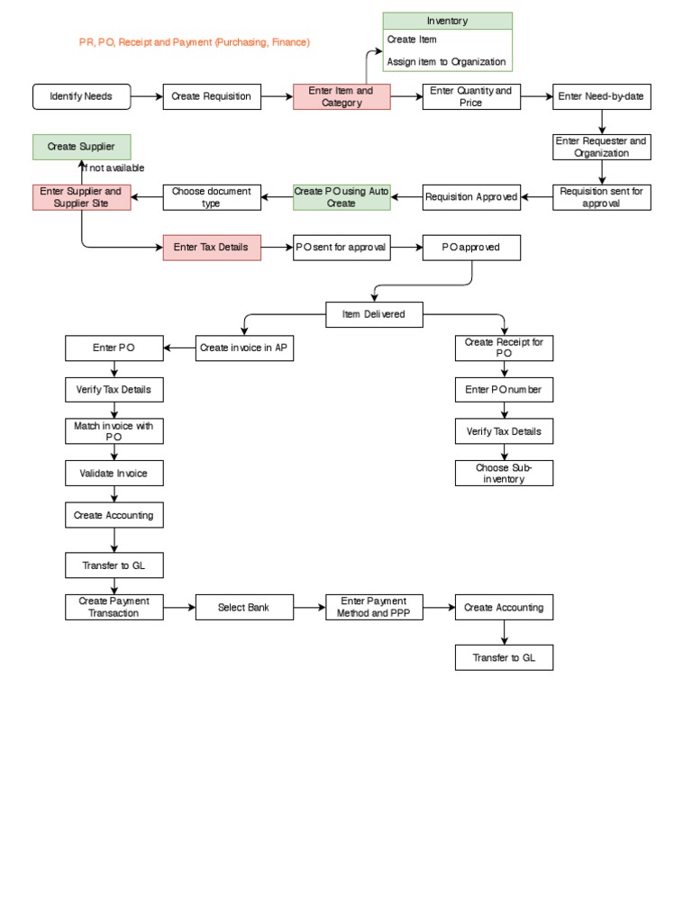
2-Way & 3-Way PO Invoice Process | PDF | Accounts Payable | Invoice
Invoice PO PT FI - 2-1 | PDF
Draft Po 21122023044208 | PDF | Invoice | Payments
Performa Invoice Po | PDF | International Finance | Economies
PO Format | PDF | Grocery Store | Invoice
Po Report Goods Dmol02000092588 20240710032720 | PDF | Indemnity | Invoice
Po Me 009 Invoice | PDF
Po Me 016 Invoice | PDF
Po Invoice Layout | PDF
PO Receipt To Invoice (Autoinvoice) | PDF
Icf Po | PDF | Invoice | Government
Invoice Against Po Blank 6 | PDF
Invoices For Po With Retention Amount | PDF | Invoice | Receipt
PO - Invoice - Certificate - 2025-07-25T164059.356 | PDF
PO 0001 | PDF | Receipt | Invoice
MD050 - PHD PO Invoice Tracking With PO V2 | PDF | Accounts Payable ...
PO Invoice Processing Workflow | PDF | Invoice | Receipt
PO - Invoice - Certificate - 2025-07-25T164219.180 | PDF
Invoice 19 To PO 3273 | PDF
FREE 10+ Purchase Order Invoice Samples & Templates in PSD | PDF
Invoice: Po Number Payment Terms Salesperson Recipient | PDF
Invoice: PO Number | PDF
Purchase Order | PDF | Invoice | Receipt
Po Invoice Template
Invoice Template Pdf Editable
Purchase Invoice Templates | 16+ Free Word, Excel & PDF Formats ...
PO Invoice Processing Guide: Best Practices and Tips
Invoice Template With Po Number
Free Fillable Pdf Invoice Templates
MPA For PO Matched Invoices | PDF
E-Invoice PO Template Guide | PDF | Business | Finance & Money Management
Free PO Invoice Templates
Bill Invoice Format in PDF | Free Download - Wise
Free Blank Invoice Templates (30) - PDF – eForms
Invoice: PO Number If Any | PDF
PO vs Non-PO Invoice Approval Software | ServiceNow | Aavenir Invoiceflow
Commercial Invoice Templates | Free Word Docs & PDF
What Is PO and Non-PO invoice | Saldoinvoice
What is PO Number on an Invoice - Meaning of Purchase Order, Benefits ...
Pos Invoice 2 | PDF
Purchase Order Invoice | PDF
Format Po | PDF
Sbi po invoice_4440553357 | PDF
PO INVOICE ENTRY Creating a PO Invoice Purchase
Po Format | PDF
PO Invoice
PO Template | PDF
Waiting For PO & Invoice. | PDF
PO Invoice Examples for Your Business | airSlate SignNow
Printable invoice templates pdf - fullleo
Invoice Template Fillable Pdf Free Editable Invoice Templates In PDF
PDF Invoice Template | Free Download & Ready to Use
FREE 7+ Sample Purchase Invoices in PDF | MS Word
Purchase Order vs. Invoice | PurchaseControl Software
Po Template Purchase Orders: How To Create Them (+ Free Template)
Free Purchase Order Templates | Quickly Create & Send as PDF
Purchase Order Format | Download Custom Templates Word, Excel & PDF
Download 21 BEST Purchase Invoice Templates [WORD, EXCEL, PDF]
Invoice Paid In Full
PO template, delivery note, packing slip template, sample PO
Create PO-Based Invoices in Oracle | PDF | Accounts Payable | Receipt
PO vs Invoice: Optimize Your Sourcing Process
Purchase Order: This Po Is Electronically Approved and Does Not Require ...
Purchase Order Invoice Process Flow Chart Sales Invoice Process Flow
How to Make a PDF Invoice: 5 Easy Steps Explained
PO Number: What It Is and How to Use It In Invoicing [+Examples]
How To Write A Po | Purchase Order: What it is & How to Create it? – CLIDM
Invoice Purchase Order Template in Excel, Google Sheets - Download ...
Creating a PO Receipt Voucher
Invoice Templates | Create Free Invoices in Seconds
Purchase Order Invoice Process
PO Excel Template: An Ultimate Guide For Purchase Order Management ...
Sample PO - PROJECT FRESH INDIA
Free Purchase Order (PO) Template | Printable PDF & Word
Free General Purchase Order Template | Professional PO Management
Sales Terms You Need to Know: Comparing Purchase Order And Invoice
Vendor Invoice Query | Philips
3 Simple Steps to Print an Invoice
Free Purchase Order (PO) Templates to Edit Online and Print
What are the different types of invoices?
What is a Purchase Order (PO) and How Does It Work?
Microsoft Purchase Order Template Free Purchase Order Templates For
Free Purchase Order Templates | InvoiceBerry
Purchase Order Template
18 Free Purchase Order Templates [in Word, Excel, PDF]
Matching Purchase Order Receipts with Invoices
What Is a Purchase Order? Everything You Need To Know About PO's • MHC
Free Purchase Order Templates for Business | Download Now
Purchase Order Vs Invoice: What’S The Difference? – TUYDC
Purchase Order Templates - Free & Editable | Billdu
Purchase invoices
SJSU e-Invoice
Free Printable Purchase Order Form | Purchase Order
Purchase order invoices | SignUp Software Documentation Platform
Purchase Order vs Invoice: What Are the Differences and How to Manage ...
V-Invoice
How to create Procurement documents: PO, Proposal, and Invoices.
What is an Invoice? - Vencru