Showing 86 of 86on this page. Filters & sort apply to loaded results; URL updates for sharing.86 of 86 on this page
Dialogic® TX 5000E PCI Express SS7 Boards Installation Manual (64-0433 ...
PCI Express | Tektronix
8-Lane PCI Express Gen 5 To 2.92 Breakout Module
36 Facts About PCI Express - Facts.net
The Inner Workings of PCI Express | TechSpot
LoopBack - Taking Express to the Next Level | LoopBack
Accelerated loopback device | Dolphin Express
KAYA PCIe Loopback Test Board for validation and testing : Zerif ...
PCIe Gen 4 x16 lanes Loopback test board
PCI-E Loopback Mode - NXP Community
GitHub - jjyy-Huang/pcie-loopback: The demo project includes xilinx PCI ...
Unraveling PCIe 6.0 Loopback and Digital Near-End Loopback Feature ...
PCIE协议解析 synopsys IP loopback 读书笔记(1) - yf869778412 - 博客园
Ethernet Cable Loopback Pinout at Myron Moses blog
Interface Loopback Explained at Ellie Roseby blog
What's loopback and why we use it , it's different types? - Transport ...
[PDF] External Loopback Testing Experiences with High Speed Serial ...
Network Interface What Is Loopback at Rose Hutchinson blog
Internal Loopback at Shirley Poe blog
What Is A Loopback Switch at Tayla Lane blog
What is Loopback Interface ? How to configure Loopback Interface on ...
Loopback Cable | Ethernet cable, Loopback, Coding
Step-by-Step Guide on performing a Loopback test on a switch port
Loopback Cisco Router – Loopback Ip Address – BIUCJA
Как настроить loopback cisco packet tracer
Understanding Loopback Modes on Cisco Routers - Cisco
How to fix RX loopback only working on lane 0 during PCIe compliance ...
Remote Loopback
Everything You Need to Know About Loopback Cable - QSFPTEK
Unraveling PCIe 6.0 Loopback And Digital Near-End Loopback Feature
What is Loopback Detection in Switches and How It Works
Make your own Ethernet Loopback connector | TikkiWeb
PCIE链路训练-状态跳转1_loopback slave发送的ts1 loopback bit-CSDN博客
[译文]《PCI Express Technology 3.0》Chapter 14 Link Initialization ...
Block pcie loopback что это
Router loopback - leoxl
Loopback with two (physical) ethernet interfaces | Marcus Folkesson Blog
Configuring Ethernet Loopback for RFC 2544-Based Benchmarking Tests ...
Ping loopback interface cisco packet tracer - jabooyX
PCIE那些事之PCIe loopback-CSDN博客
【產業動態】揭密 PCIe 6.0 環回(Loopback)和數位近端(Digital Near-End)環回功能
PCIe之LTSSM Loopback_pcie loopback-CSDN博客
synopsys PCIE IP协议解析 - 知乎
pcie-loopback - 立创开源硬件平台
128b/130b下的编码/组帧和加扰 – 重新开始
PCIe协议核心概念及关键技术深度问答-开发者社区-阿里云
Tạo Card Loopback: Hướng Dẫn Chi Tiết & Ưu Nhuận Trong Mạng Máy Tính ...
Tạo Card Loopback: Hướng Dẫn Chi Tiết Và Lợi ích Trong Mạng Máy Tính ...
pcie-loopback - 立创EDA开源硬件平台
PCIe扫盲(八)_pcie lane reversal-CSDN博客
如何从硬件的角度解析PCIE接口之初始化 - 知乎
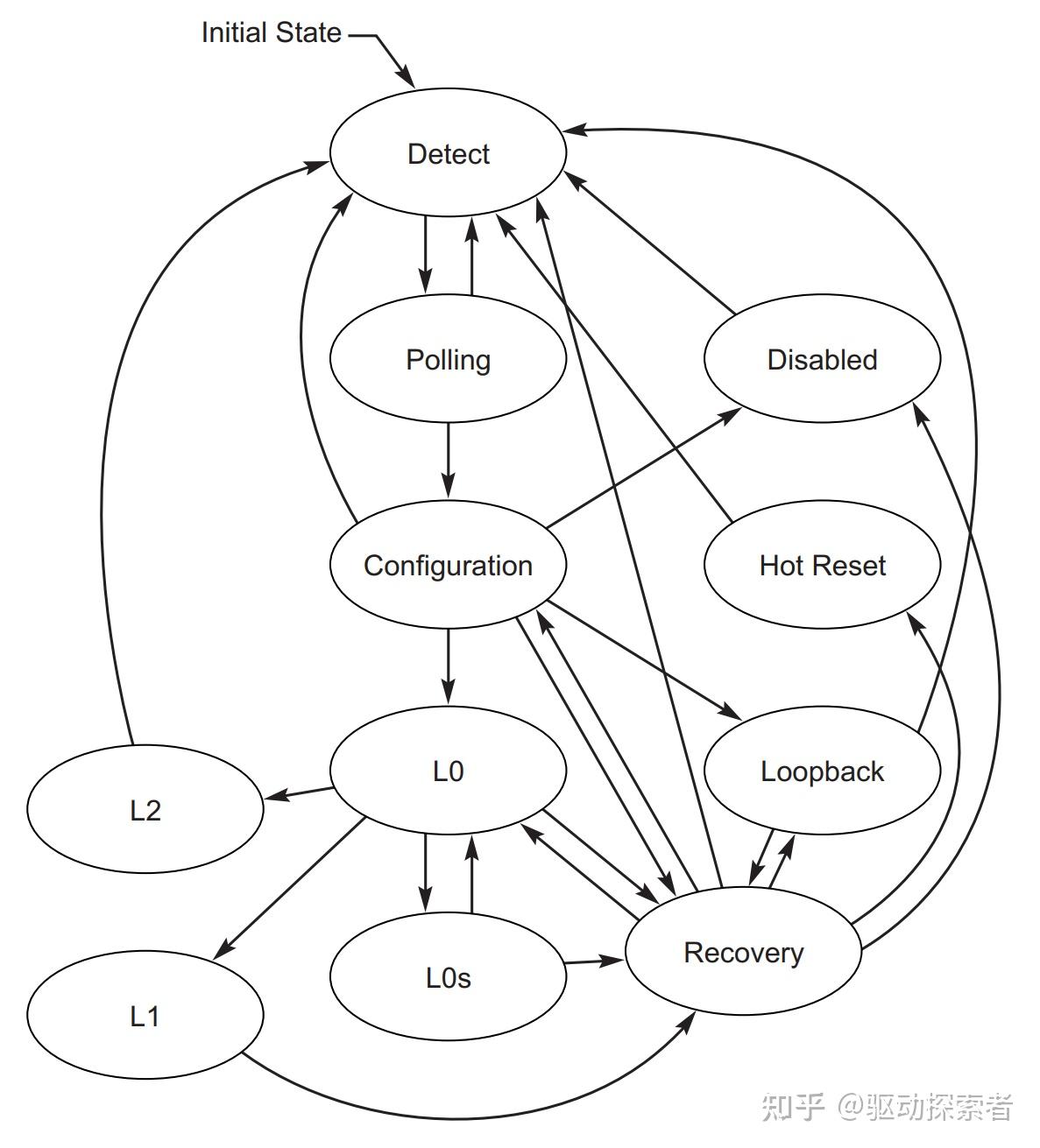
PCIE loopback介绍 – 重新开始
PCIE 枚举过程 - 知乎
PCIE协议-实战应用3 (PCIe Switch) - 知乎
[PCIe5.0] 4.3.7.3 Slave Loopback_pcie loopback-CSDN博客
PCIE VIP链路训练和初始化_pcie链路训练-CSDN博客
How to test PCIe with a loop back card? : r/FPGA
PCIe link training解析 - 灰信网(软件开发博客聚合)
PCIe系统4种复位介绍 - 知乎