Showing 119 of 119on this page. Filters & sort apply to loaded results; URL updates for sharing.119 of 119 on this page
Explain Shell Plating and Strake ? What are The Different Types?
Ship Construction 4 - Shell Plating - YouTube
Lesson 4 Shell Plating and Framing
Ship Shell Plating and Framing Overview | PDF | Hull (Watercraft ...
Local Strengthening of Shell Plating - Ship Construction | Plating ...
(a) An example of the structure of the side of a ship: shell plating ...
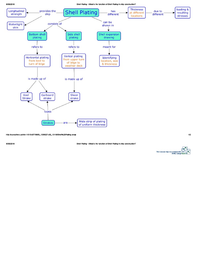
Shell Plating - What is the function of Shell Plating in ship construction?
Shell plating - Wikipedia
Shell Plating - What Is The Function of Shell Plating in Ship ...
Shell and Deck Plating – Marine Engineering
What Are Shell And Deck Plating On Ships? - Maritime Page
Naval Shell Plating - Official Foxhole Wiki
Chapter 17: Shell Plating and Framing | GlobalSpec
Ship Shell and Deck Plating Overview | PDF | Water Transport | Watercraft
PX TAC Military | USMC Aegis IV Outer Shell Plate Carrier
USMC Aegis IV Outer Shell Plate Carrier - PRODUCTS
Basics Of Ship Construction Part 2 | Shell Plating And Framing | - YouTube
Understanding Ship Hull Structure: Shell Plating & Framing | Course Hero
Shell and Deck Plating – Captain Damley
Shell Plating High Resolution Stock Photography and Images - Alamy
Shell and deck plating | PDF | Sailing | Sports
MA3022 - Shell - Plating - Deck - Bulkhead 2 PDF | PDF | Hull ...
HYPERION ARMOR RF2/LEVEL III+ PLATE & BODY ARMOR OUTER SHELL - CM-LARGE ...
1 Pair Elegant Retro Starfish Shell Plating 201 Stainless Steel 18K Go ...
1 Pair Elegant Vacation Classic Style Shell Plating Stainless Steel 18 ...
Shell and deck plating | PDF
Overview of Ship Shell Plating Types | PDF | Deck (Ship) | Hull ...
Shell plating hi-res stock photography and images - Alamy
UNIT 4 Shell Plating | PDF | Deck (Ship) | Hull (Watercraft)
When the shell plating is complete, there are more than 1000 hours to ...
Shell plating repairs across the globe: the Netherlands, France, the ...
Shell plating repairs across Europe - Hydrex
Elegant Retro Quadrilateral 304 Stainless Steel Shell Plating Inlay Sh ...
Shell plating and strake: different types - YouTube
Shell plating painting. Ship's shell plating, or hull, is painted every ...
Decks, Hatches, Superstructures, Shell Plating & Pillars - Updated ...
Shell plating mounting operation with the application of the adhesive ...
Local Strengthening of Shell Plating - Ship Construction
A steel outer shell being installed. | Download Scientific Diagram
Shell Plating | Restaurant Industry Magazine
140+ Shell Plating Pictures Stock Photos, Pictures & Royalty-Free ...
The Shell before (a) and after (b) brass plating Joint research by PJSC ...
Shell plating repairs in Belgium, the Netherlands and Trinidad - Hydrex
Frames are all standing and we are well into the shell plating ...
Side Shell and Bottom Plating | PDF
SHELL CONSTRUCTION GROUP C DMSDO OBJECTIVE Variations in
Tank Shell Description at Michelle Peckham blog
Plating
(a) Shell plate Type 10, NMS G. 2016.6.1, external mould of left ...
Schematic reconstruction of the arrangement of the shell plates of a ...
Three plating photos sea bream | Free Photo - rawpixel
a) Close examination and analysis of the Na plating behaviors on single ...
Outer Shells | Pbi Performance Products
What is Deck Plating on Ships?
Ring Stiffened Cylindrical Shell Structures: State-of-the-Art Review
🐚 Stuffed Shells Plating (Restaurant-Quality Presentation) This is the ...
HO5-Shell Plating and Framing | PDF | Hull (Watercraft) | Deck (Ship)
Plate and Shell Heat Exchanger Plate-Set-Outer-Circle-Welding Plasma ...
Shell Plate Diagram Diagram | Quizlet
Figure A-2. The outer bottom plating, with longitudinal stiffeners ...
Why are ships orange under th the outer hull plating? : r/StarTrekStarships
Shell plates
Advanced Plating Inc.
Drawings of redesigned outer shell. | Download Scientific Diagram
10 basic Ship construction terms for seafarers to know - MySeaTime
PPT - Ship Construction PowerPoint Presentation - ID:4813505
Structural members of ship | PPTX
Design Improvement Using Topology Optimization for the Structural Frame ...
PPT - Ship Construction PowerPoint Presentation, free download - ID:4813505
-Perspective view of the structure design of the ECH shell: 1 -outer ...
10 Simple Terms to Understand Ship Construction Better-Ahadsjournal ...
Learn Ship Design: March 2016
Plating.thumb.jpg.234327a837bfccdc1abcf1c089a6ec34.jpg
D 3910 U Vs 002 (Shell Plate Cutting Layout) | PDF
Castellated PCB: Features and Applications Explained
Building the Titanic: A Visual Journey Through Its Hull and Structure ...