Showing 120 of 120on this page. Filters & sort apply to loaded results; URL updates for sharing.120 of 120 on this page
Optimum Control | Reviews, Pricing & Demos - SoftwareAdvice AU
Optimum Control | Restaurant Inventory Management Software – tracrite.net
Optimum Control | Restaurant Inventory Management Software
Optimum Control Inventory Taking Version 4 - YouTube
Optimum Control Pro | JCR Systems
Item & Recipe Management: Advanced Features | Optimum Control - YouTube
Altice One Optimum Bluetooth Remote Control New with Batteries ...
Optimum Control | Restaurant Management Software
OC Enterprise – Optimum Control | Restaurant Inventory Management ...
Google Ads – Landing Page – Optimum Control | Restaurant Inventory ...
Federal Toxics Control Regulations → News → Sustainability
29 Facts About Optimal Control Theory - Facts.net
Article: Order-independent optimal polynomial control of stochastic ...
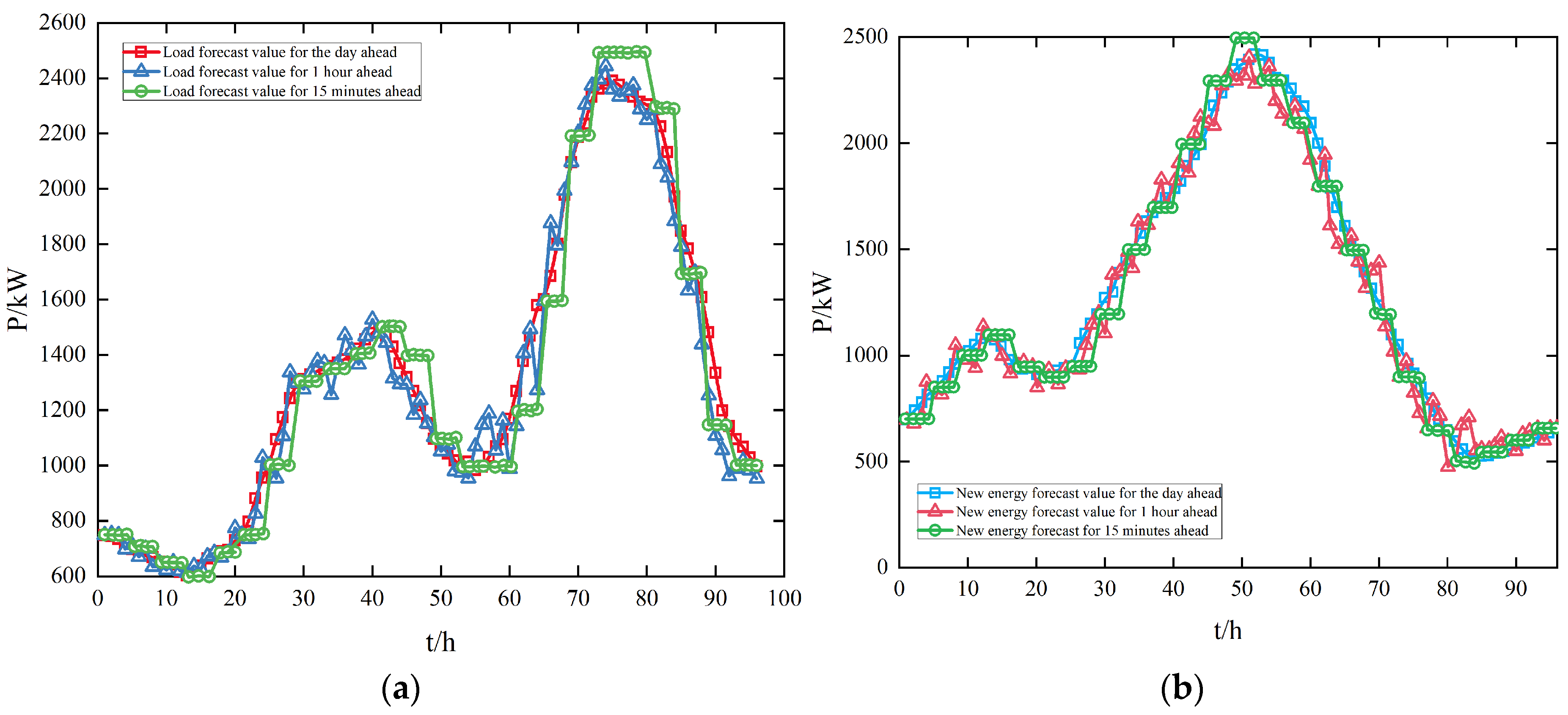
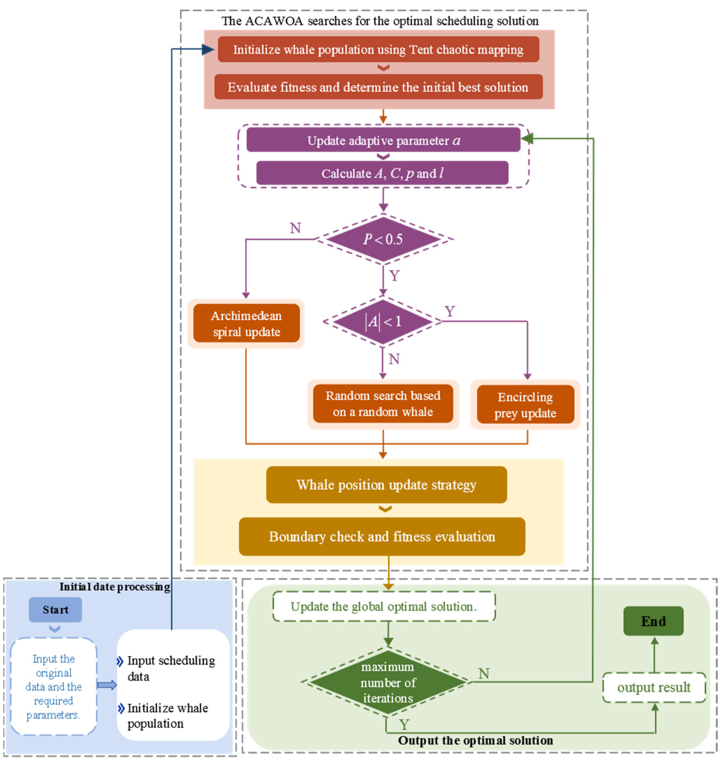
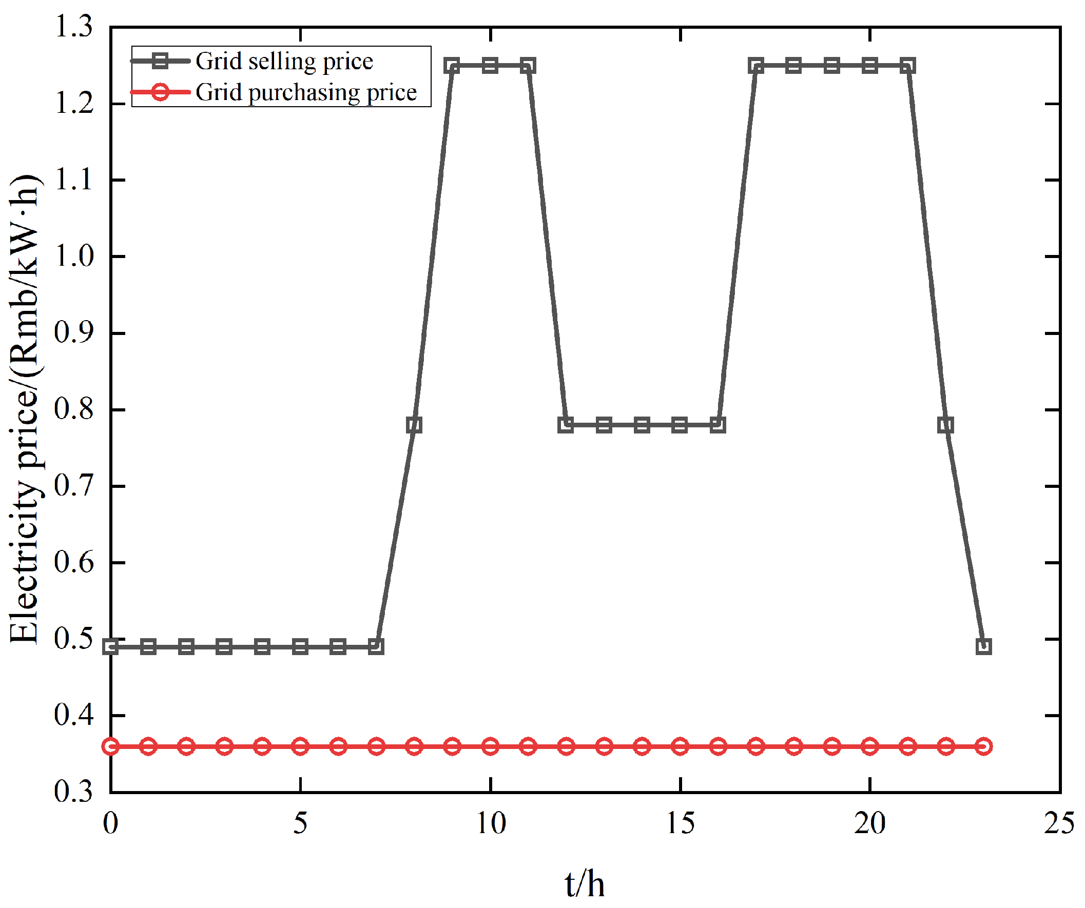
Research on Multi-Time-Scale Optimal Control Strategy for Microgrids ...
Processing Plant Reverberation - All Noise Control
Final Control
Multi-Epoch Robust DI-Optimal Ground Control Point Network Design for ...
Optimum Nutrition - 10 Servings Gold Standard 100% Whey Protein Powder ...
Geoengineering and Climate Control → Area → Sustainability
About Us - Optimum Controls
Optimum Controls Services - Crunchbase Company Profile & Funding
Inventory and Food Cost Control with Operating Systems | EDG Technology
Study on Anti-Slip Drive and Energy-Saving Control for Four-Wheel Drive ...
An Introduction To Optimal Control Theory by David Gonzalez-Sanchez ...
The Ultimate Guide to Restaurant Inventory Control Systems
Effective Cost Control Strategies for Restaurants with Inventory ...
Process Control Fundamentals: CHE 413 Dynamics & Control - Studocu
PULSE Case For Novation Launch Control XL 3 Kopen? | Analog Cases ...
Comfortable Steering Wheel Spacer Increase Pad for Improved Control ...
GCMS Instrument Control Parameters Guide for Course 1777016470829 - Studocu
PowaKaddy RX1 Remote Control XL-PLUS Lithium Golf Trolley User Manual
READABOOK BY ALKEM Optimal Operation and Control of Power Systems Using ...
TRAINING EFFECTIVE COST CONTROL MANAGEMENT | Pustraindo
Master RC suspension tuning for ultimate control
How Do Automated Control Systems Manage Blade Rotation? → Learn
Inventory Management Software for Restaurants: Optimize Stock Control ...
Renault Mégane E-Tech EV60 Evolution Optimum Charge com 90 940 km por ...
Hydroxychloroquine Level Monitoring Can Boost Lupus Control
White mens downfall ultimately will be their inability to control their ...
Best Humidifier for 4×4 Grow Tent: Precision Humidity Control for ...
What is a Boost Control Kit and How to Choose the Best One for Your ...
Restaurant Inventory Control Software — db-excel.com
An Historical and Critical Study of the Fundamental Lemma in the ...
Regional Humidity Changes → Area → Sustainability
Optimal Controls AI [Website] No-Code Supply Co.
3 Benefits of Using Restaurant Inventory Management Technology ...
Optimal Controls AI – Orpetron
Best Restaurant Inventory Management System - Polariserp
Inventory Management Software For Restaurants
BudCups for Optimal Gardening | 16oz Nursery Pots | Removable Bottom ...
LlamaGen.AI v1.0.6: Dynamic Panel Flow, Camera Angle Control, and Quick ...
Top Benefits of Implementing a Restaurant Inventory Management System
Amazon.com: 14,000 BTU Portable Air Conditioner Cools Up to 700 Sq.Ft ...
Motor Protection: Choose the Right Breaker for Optimal Safety
Restaurant Inventory Management Software to optimize operations
Variable Speed Drive Controls: How They Work & Key Benefits
Optimum’s Patterson & Shahin Win Caution-Ridden Silverstone 500
How Restaurant Management Software Can Help You Manage Inventory and ...
SYSTEM: CoffeeExtraction v2.0 INPUT: beans = "specialty_coffee" grind ...
A Comprehensive Overview of Humanoid Robot Planning, Control, and Skill ...
6 Benefits of Restaurant Inventory Management Software
PureHealth Research Liver Health Herbal Supplements Deliver Milk ...
Top 10 Restaurant Inventory Management Softwares & Solutions
How to Choose the Best Restaurant Inventory Management System for Your ...
Restaurant Inventory Management Systems: 5 Key Takeaways - VTI
Scientists Reveal The Optimal Amount of Sleep to Lower Dementia Risk ...
Not your problem if “single women have unrealistic expectations of men ...
4 Steps In Navigating Inventory Challenges for Ultimate Restaurant Growth
56. OPTIMAL Model in Sports: Empowering Athletes and Learning ...
Djm 750 Mk2 Traktor Mapping
Procurement & Inventory Management System for Restaurants | Food Market Hub
Restaurant Inventory Management Software: Why It’s Essential
Top 13 Best Restaurant Inventory Management Software
Restaurant Inventory Management Software For Multi-Branch F&B – Supy
Green Cordless Electric Screwdriver / 28 Magnetic Bits / Battery ...
Boost Your Efficiency with Our Restaurant Inventory Management System ...
2025 Nissan Xterra Tank Capacity What Drivers Needs to Know
Restaurant Management System
Best Restaurant Management Software 2024 - Reviews on 276+ Tools | GetApp
Restaurant Inventory Management Software | TotalCtrl
Choosing the Right Shader Needle Sizes for Precision PMU Work: A Pro’s ...
Inventory management software for restaurants
Best Welding Gloves: Choose the Perfect Pair for Safety & Comfort
How to Choose the Best Inventory Management Software for Restaurants