Showing 120 of 120on this page. Filters & sort apply to loaded results; URL updates for sharing.120 of 120 on this page
System Software Mind Map | PDF | Operating System | Graphical User ...
Operating Systems | MindMeister Mind map
Operating system | MindMeister Mind map
Operating System - XMind - Mind Mapping Software
Operating Systems | MindMeister Mind Map
What does an Operating System do 3581 – MindView | Mind Mapping Software
PC Operating Systems | MindMeister Mind map
PC Operating Systems | MindMeister Mind Map
Operating System | MindMeister Mind map
Operating System | MindMeister Mind Map
Operating System Services | MindMeister Mind map
Operating System - OS - Mind Map
Operating System Services | MindMeister Mind Map
The Operating System | MindMeister Mind Map
OPERATING SYSTEM STRUCTURE | MindMeister Mind map
Operating Systems Framework Mind Map | PDF
Desktop Operating Systems | MindMeister Mind map
Operating systems | MindMeister Mind map
Operating System 2680 – MindView | Mind Mapping Software
Operating System - Mind Map
Desktop Operating System | MindMeister Mind map
PC Operating System | MindMeister Mind map
Operating System Structure | Mind Map - EdrawMind
Operating System Structure | MindMeister Mind map
Introduction to Operating System | MindMeister Mind Map
Desktop Operating System | MindMeister Mind Map
Operating System and Utility Programs | MindMeister Mind Map
Operating Systems - Mind Map
Operating Systems and Utility Programs | MindMeister Mind Map
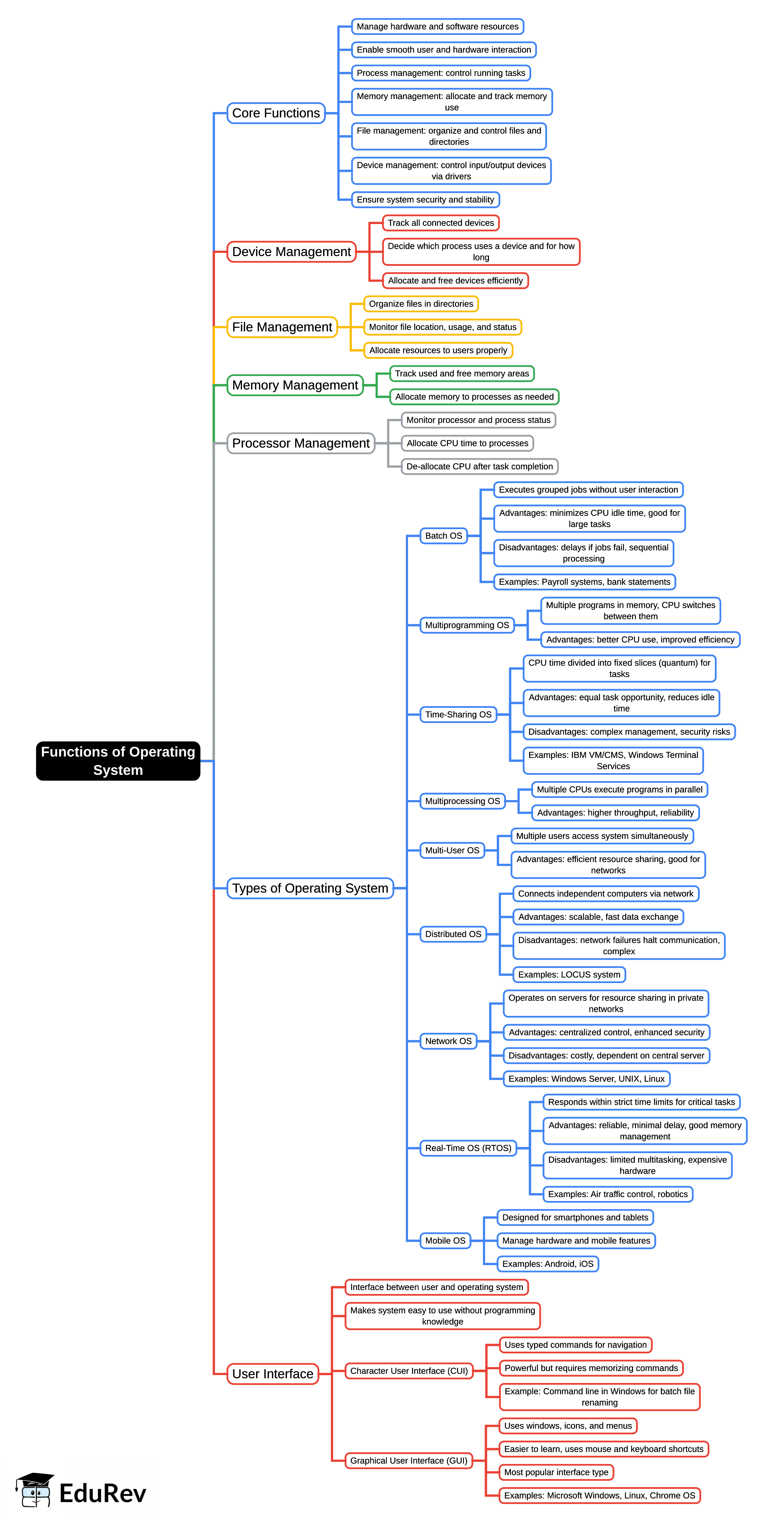
Functions of Operating System Mind Map - SSC CGL PDF Download
Operating Systems (OS) Mind Map
Katiana Montiel Operating Systems | MindMeister Mind map
Operating Systems and Utility Programs | MindMeister Mind map
Troy Timmons Operating Systems | MindMeister Mind Map
Ryan Jones Operating Systems | MindMeister Mind map
Operating Systems Mind Map
OPERATING SYSTEMS - Mind Map
Operating System and Utility Programs Mind Map
operating system. - Mind Map
Computer operating system mind map | Mind Map - EdrawMind
Operating system - OS - Mind Map
Operating System Mind Map
Operating Systems (SC2005) Mind Map
Operating Management - Xmind - Mind Mapping Software
The Operating System | Mind Map - EdrawMind
Mind Map: Operating System | Biggerplate
XMind Share - XMind - Mind Mapping Software
Zahid Ahmed: Mind Map Of OS (Operating System)
create a mind map with the central node text and communication first ...
Operating Systems (OS) Fundamentals: A Comprehensive Guide for Software ...
Mind Map: GUI Operating System: An Introduction - Computer Studies ...
Mind Map: Functions of Operating System - Bank Exams PDF Download
Functions of Operating System - Logicmojo
Info Tech and Me: Explaining the Many Roles of the Modern Operating System
An example concept map extracted from 'Operating System' topic ...