Showing 119 of 119on this page. Filters & sort apply to loaded results; URL updates for sharing.119 of 119 on this page
Objective Tree Template
How to Create an Objective Tree with Flying Logic
Solved An a mechanical engineer make an objective tree on | Chegg.com
What is and how to make a "SOLUTION TREE - OBJECTIVE TREE"? Season 12 ...
Objective Analysis Tree Summary and Forum - 12manage
Objective tree method | PPT
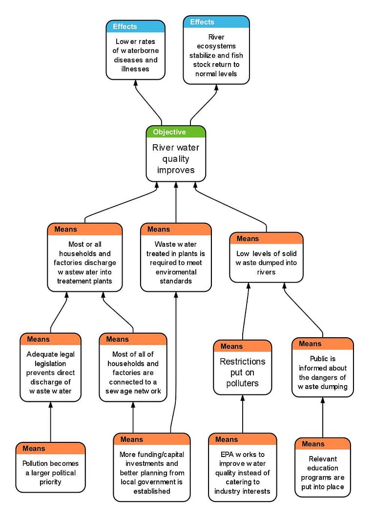
Objective tree method
Session III Objective Tree Analysis Module 3 Project
Problem Tree & Objective Tree | GCF Concept Note Development | Climate ...
Using Problem and Objective Tree for Community Development Projects
Objective Tree | PDF
Objective tree - create an objective tree as | Chegg.com
Objective Tree Analysis | PDF | Health Economics | Public Services
Objective Tree PPT Presentation Template and Google Slides
Objective Tree Analysis in Project Management | PDF | Career & Growth ...
Creating Tree Diagrams Made Easy with a Syntax Generator
Objective Tree Template To Analyze Solutions | Creately
The Objective Tree | Download Scientific Diagram
Objective Tree Example | EdrawMax Templates
Objective tree: its definition, elaboration and practical example
Problem & Objective Tree.pptx
1.Objective Tree Analysis (1).pptx fundamental of project management ...
Objectives Tree | PDF
Yes Or No Decision Tree What Is A Decision Tree Diagram | Lucidchart
Objectives tree with the levels | Download Scientific Diagram
PPT - Halo 3 Objective Trees: A Declarative Approach to Multiagent ...
Objectives Tree Method - Objectives Mapping
Best 10 Decision Tree Makers in 2024
How to Clearly Break Down Your Goals Using a Goal Tree
12 Best Decision Tree Software for 2024 - Venngage
Objective tree. Source: own elaboration. | Download Scientific Diagram
Free Online Decision Tree Maker
1-Developing Problem and Objective Trees.pptx
Objectives tree – Jira Align
Free Tree Diagram Maker with Free Templates - EdrawMax
Objectives Tree Analysis for Healthy & Safe Community Development - Studocu
Using the Goal Tree to Achieve Your Results
(Objective Tree for FreeStyle+) | Download Scientific Diagram
The objectives tree with the design objectives and their relevance ...
Problem and Objective Tree.docx
Objective trees: tools for solving problems | Wolf McNally posted on ...
PPT - Transparent Decision-Making and AI Design PowerPoint Presentation ...
PPT - Logical Framework for Project Design PowerPoint Presentation ...
PPT - Project Selection and Needs Identification PowerPoint ...
I want to design a project by identifying
Fundamentals of Engineering Design
PPT - PROJECT OVERVIEW PowerPoint Presentation, free download - ID:2871560
PPT - ALCOA: PowerPoint Presentation - ID:2558975
PPT - Conceptual Design Presentation PowerPoint Presentation, free ...
PPT - ENGG 1100 Introduction to Engineering Design Lecture 2 ...
PPT - Senior Design - Group 6 PowerPoint Presentation, free download ...
PPT - Fundamental Design Tools PowerPoint Presentation, free download ...
Voice of the Customer Biomedical Engineering Project Opportunities
PPT - EML4550 - Engineering Design Methods PowerPoint Presentation ...
PPT - Objective- and Strategic Analysis PowerPoint Presentation, free ...
PPT - Conceptual Design Assessments and Analysis PowerPoint ...
PPT - Ensuring Process Quality in Software Engineering PowerPoint ...
The Logical Framework as an Implementation and Monitoring Tool - ppt ...
Project Status Update R09220 – Competitive FSAE Autosports Systems ...
PPT - Goal Oriented Project Planning PowerPoint Presentation, free ...
PPT - … Projects … PowerPoint Presentation, free download - ID:6695142
EST 200, Clarifying Design Objectives | PPT
PPT - Conceptual Design PowerPoint Presentation, free download - ID:1476700