Showing 120 of 120on this page. Filters & sort apply to loaded results; URL updates for sharing.120 of 120 on this page
On the map note guide - idk - On the Map Note Guide - Studocu
Map a Note - Apps on Google Play
AG Militaria | Notes On Map Reading, 1940
Traveler making notes on map - Free Photo (4AGV8R) - Noun Project
(PPT) How to Read a Map: Notes on Map Analysis Entry #12 - DOKUMEN.TIPS
Note map
note world map Stock Photo - Alamy
Geography Concept Map Note Taking Format
Concept map note taking for beginners | MiroBlog
Notes On Maps | PDF | Map | Classroom
Note Map - User Guide
Mind Map - A Fantastic Way for Note Taking
MapNote - Notes on the map APK for Android Download
Premium Vector | Note map
note book with map Stock Photo - Alamy
How would Ron DeSantis' congressional map perform based on prior ...
LLM-Based Map Conflation: Performance Assessment on Matching Embedded ...
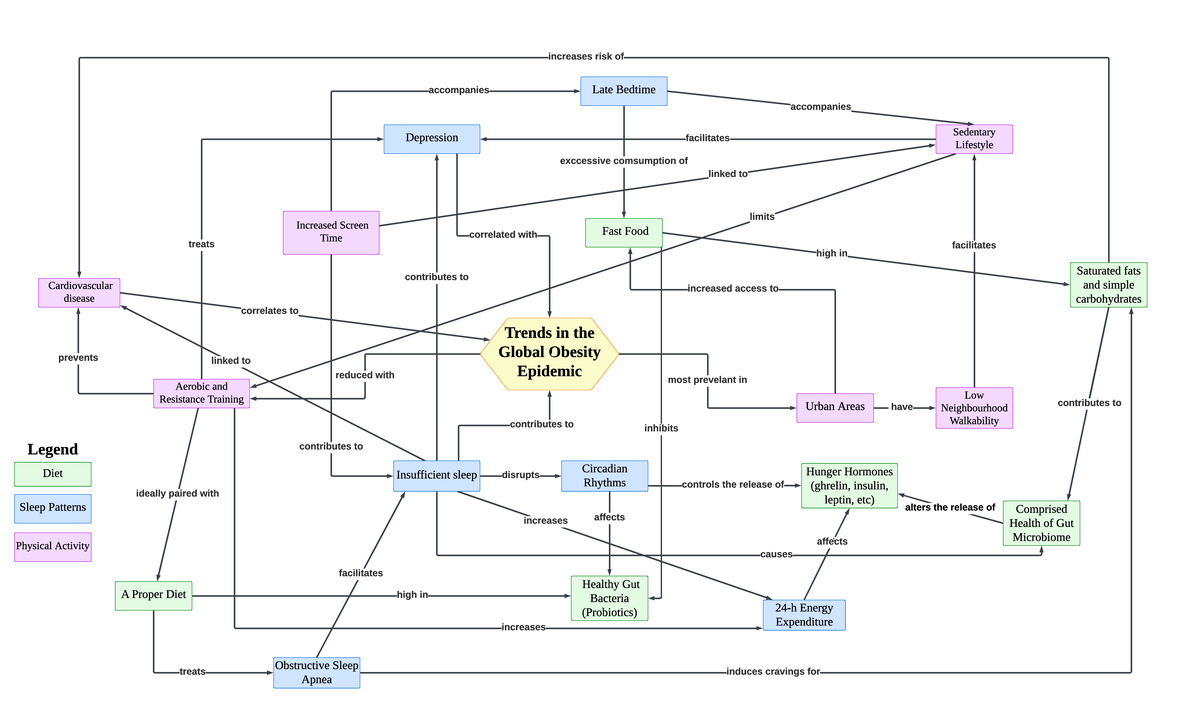
Obesity Mind Map - Mind Map Assignment on Health Factors and Risks ...
What Are Map Notes in ArcGIS Pro? - GIS Geography
Map notes hi-res stock photography and images - Alamy
How to make map notes for UPSC |How I take Notes |Hand written map ...
Map Notes on the App Store
7 Effective Map Annotation Methods That Enhance Readability - Map Library
How to Add a Note to an Apple Maps Location
Handwritten Map Notes PDF | PDF
Easily make notes on maps to keep or send with MapMarkup
How to Add Places and Notes in Apple Maps on iPhone - Make Tech Easier
6 Effective Note Taking Tips Using Maps in College - YouTube
Add a Note to Google Maps
Map Work Notes | PDF
Mind Map Notes
Mind Mapping Note Taking: Step-by-Step Guide With Examples
Map Notes | PDF
Map Projection Short Notes | PDF
mapping note taking example | Organization | Note taking, Note taking ...
MAP READING NOTES | PDF | Map | Contour Line
MAPS Notes | PDF | Map | Science
Intro to Maps & Spatial Patterns Guide | PDF | Map | Science
Map Notes by Zhuoyao lu
Notes Maps | PDF | Map | Geography
Map Skills Stations and Guided Notes Resources by Social Studies Toolbox
Map Notes - Productivity And Organization App | Omi | Omi
App Store에서 제공하는 Map Notes
Map Annotations for Effective Visual Communication - Blog
10 Best Map Annotation Tools for Adding Context That Enhance Clarity ...
Map Notes | Map, Map decor, Travel crafts
Main Map of Notes
New Peloton "Note to Self" Feature Lets Members Log Private Notes on ...
Class 10 Social Science Map Work Notes CBSE 2026 | JKBOSE Notes Solutions
Perfume Map
Android için Map Notes - Map Memo - İndir
Arc Raiders Riven Tides Update Patch Notes – New Map
Map Mockup People Images | Free Photos, PNG Stickers, Wallpapers ...
Brooooo community notes againnnnnnn 💀💀💀 The car accidentally jumped on ...
2014 Nissan Versa Note in Sandy, UT | KSL Cars
NOTE Manchester x Nike SB Dunk Low 'Flax and Summit White' (IO9508-200 ...
WallTAC ReAdhesive Dry Wipe Children’s World Map Poster from £15.95
Map Annotations | Glossary
Notion vs Obsidian for Students: Which Note App Wins in 2026?
Mind Map Paper Images | Free Photos, PNG Stickers, Wallpapers ...
Grade 4 Geography Term 2: Map Skills Study Notes - Studocu
Quickly Master Music Notes On Guitar Fretboard With Simple Method - OpsCore
H1Z1 new map UPDATE: Outbreak map out TODAY, server downtime and patch ...
Diablo V12 exhaust note full power high RPM
Fruits and Vegetables Mind Map - LKG PDF Download
John's Notes on 04/28 New Providence Council Meeting Agenda - nj21st
Vdnh | Walking Map
All About Maps Doodle Notes and Digital Guided Notes - By History Gal
3 How are maps important for us? Write a | StudyX
The Mind Mapping Method of Note-Taking in 6 Simple Steps
How to Take Effective Notes Using Mind Maps | EdrawMind
The Mapping Method of Note-Taking: Pros & Cons - E-Student
Types of digital notes - Making digital notes - LibGuides at Deakin ...
My Maps Notes | PDF
All about maps doodle notes and digital guided notes – Artofit
Reading and Understanding Maps with Fill-in Notes by Vickyized | TPT
Maps Key Notes | PDF
Duke 3D Mapping notes from years ago
App Store에서 제공하는 MapNotes - Location Notes
Geography-Maps Notes | PDF
Visualizing Danger: School Routes x Bear Sighting Map|石川県広域データ連携基盤推進事業 ...
MapNotes - Location Notes Customer Reviews (2025) | Product Hunt
Nepal President's economic advisor resigns after criticising inclusion ...
13106 Stretto Note, San Antonio, TX 78252 | Realtor.com®
MAPS AND Mapmaking Using Notes 2 - MAPS AND MAPMAKING USING Elements of ...
Delete your effing maps, Kos!*
Arc Raiders Riven Tides Update Patch Notes: New Map, ARC Turbine Enemy ...
東京ディズニーシー ソフドリMAP(2026Spring)|Friday
Fortnite 40.20 April 16 Update Patch Notes: Showdown Act 2, Save the ...
MapNotes:基于位置的笔记和文件管理
Puzzle games push players to take real notes for success
Y11S1 Designer’s Notes
Fortnite v40.20 Update Patch Notes - Fortnite Guide - IGN
ARC Raiders Patch Notes 1.21.0: New Content and Critical Fixes ...
Analysis Of Structures – BCV401 - VTU Notes
ARC Raiders Version 1.000.035 Patch Notes for PS5, PC & Xbox