Showing 120 of 120on this page. Filters & sort apply to loaded results; URL updates for sharing.120 of 120 on this page
Jual NE602A NE602 SA602A SA602 SMD IC Double Balance Mixer Oscillator ...
NE602 Short Wave Experiments | Radio design, Shortwave radio, Short waves
NE602 Balanced Modulator
5PCS/LOT NE602 NE602AN DIP-8 / Electrical Equipment & Supplies
NE602 PHILIPS Other Components - Veswin Electronics
NE602 Experiments - Complete Radio Circuit Diagram
Jual NE602A Sop-8 SMD NE602 NE 602 602A IC Double Balance Mixer ...
NE602 Mixer ic #ne602 #mixer #electronicseducation #electronics - YouTube
NE602 Direct Variable Frequency Circuit - Electrical_Equipment_Circuit ...
Применение микросхемы NE602
NE602 ssb transceiver full schematic collections - YE3CIF
How to use the SA612 / NE602 mixer – LB3HC's engineering blog
No Tune NE602 / NE612 FM Demodulator – Baltic Lab
NE602 40m DC Receiver « To create is to live
AM Radio Receiver Using the NE602 Balanced Mixer - Signal_Processing ...
NE602 INPUT CIRCUITS | Next Electronics
NE602 Datasheet (Double-Balanced Mixer and Oscillator) | Philips ...
Direct Conversion Radio Receiver Using the NE602 IC Double Balanced ...
Ne602 RF Double Balanced Mixer IC Sa602 for sale online | eBay
NE602 Datasheet | Philips Semiconductors
NE602 primer | Elektor Magazine
Jual NE602 / SA602 double balance mixer and oscillator sudah solder ...
Смеситель NE602 | hardware | adminstuff
Radio SSB NE602 Mono Band Qrp - YE3CIF
全新原装 SA602A SA602AD SA602ADR NE602 贴片SOP8 双平衡混频器-阿里巴巴
NE602 Oscillator in Low-Power Mixer Applications
NE602 SSB Transceiver Schematic | PDF
AM Radio Receiver Using The NE602 Balanced Mixer | PDF | Antenna (Radio ...
Faraday Lab: Mixer compare - NE602 vs BFR93 Discrete Glibert cell
Schaltungen mit dem NE602 (NE612, SA612, SA602) – Eine Übersicht ...
5pcs NE602AN DIP-8 NE602 Mixer & Oscillator new | eBay
NE602 振荡 混频芯片 指南 -中文-简体_word文档在线阅读与下载_文档网
NE602 Datasheet (NE602) | Unknown Manufacturer
Jual PCB Radio Transceiver HF SSB NE602 (Tapponox V2)(Paximiber ...
Using The NE602 RF Ampliier Chip | PDF
NE602 mixer #mixer #electronicseducation #electronics - YouTube
10pcs NE602AN NE602 DIP-8 PHILIPS Mixer & Oscillator | eBay
Radio CB 27Mhz Homemade NE602 5Watt - AJEtronic.com
A simple 80m receiver using ne602 integrated circuit - YouTube
2pcs NE602AN NE602 DIP-8 Mixer & Oscillator | eBay
rf - Understanding the NE602 Colpitts oscillator - Electrical ...
Oscillators using NE602 IC #oscillators #ne602 #electronicseducation # ...
Jual PCB DSB-78 Pancarima HF DSB NE602 10 Watt | Shopee Indonesia
Electronics Evolution: 40m Ham radio receiver using a NE602
Amateur Radio Universe: Direct Conversion Radio Receiver Using the ...
NE602/SA602 Double-balanced mixer and oscillator - english - User ...
Store Home Products Feedback
NE602_FREQUENCY_CONVERTER - Basic_Circuit - Circuit Diagram - SeekIC.com
receiver circuit Page 2 : RF Circuits :: Next.gr
经典双平衡混频器NE602 | 橙的核电站
NE602AN datasheet(6/8 Pages) PHILIPS | DOUBLE BALANCED MIXER AND OSCILLATOR
NE602A datasheet(7/8 Pages) PHILIPS | DOUBLE BALANCED MIXER AND OSCILLATOR
NE602A datasheet(2/8 Pages) PHILIPS | DOUBLE BALANCED MIXER AND OSCILLATOR
NE602A datasheet(5/8 Pages) PHILIPS | DOUBLE BALANCED MIXER AND OSCILLATOR
NE602AN datasheet(4/8 Pages) PHILIPS | DOUBLE BALANCED MIXER AND OSCILLATOR
Seb3705c776d3414db7a0bd1589bcbdfcp.jpg
NE602A datasheet(1/8 Pages) PHILIPS | DOUBLE BALANCED MIXER AND OSCILLATOR
NE602/NE612 info
NE602AN Datasheet - Features, Specifications, and Application Notes
NE602A datasheet(3/8 Pages) PHILIPS | DOUBLE BALANCED MIXER AND OSCILLATOR
NE602射频振荡电路-基础电路-维库电子市场网
SolderSmoke Daily News: How To Understand the NE-602 and the Gilbert ...
Gilbert cell mixers
A Balanced Modulator
NE602雙平衡IC攪拌機 | 蝦皮購物
Sc9f71ead259243ccbf8e225b6fe9d911D.jpg
Best 13 SPOTTO:A High Performance DSB/CW Transceiver. – Artofit
NE602N Integrated Circuit - Efficient Mixer Solutions
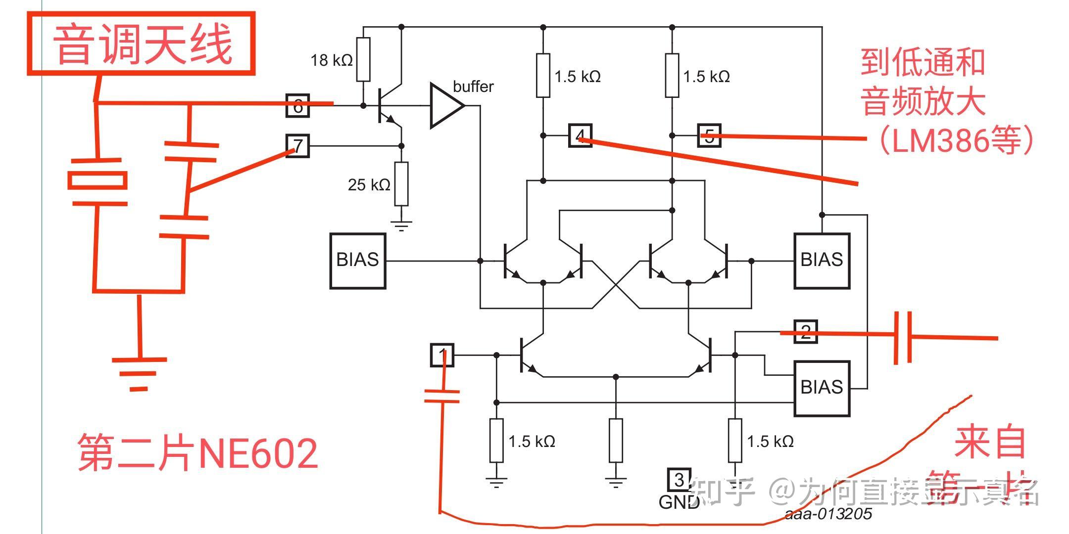
两片NE602做特雷门琴电路。纯模电,真电场感应,无单片机无逻辑门。天线感应控制音量,非电位器。 - 知乎
Sc4d09ddb671e418191c9b50c5fde051aU.jpg
PPT - The Zener Diode PowerPoint Presentation, free download - ID:219810
5pcs-lot-NE602AN-SA602AN-NE602-SA602-DIP-8-new-original-In-Stock.jpg
Коротковолновый приемник на диапазон 80м (NE602, TBA120)
H3cd4f68448f64854a97965e692a353a9s.jpg
A427982fa2a0741bf993c43822e38e30fY.jpg
Boparai-... - Boparai- Electrical & Electronics Work
1pcs-lot-NE602A-SA602A-NE602-SA602-SOP-8.jpg
2-5pce-100-New-original-NE602AN-NE602-DIP8-Chipset.jpg
Aviation Radio Receiver Kit - High Performance DIY Receiver - VHF ...
Sd03c554843cc4285bd1e364d5067416dS.jpg
NE602输出回路-其它电路图-维库电子市场网
NE602_OUTPUT_CONFIGURATIONS - Power_Supply_Circuit - Circuit Diagram ...
Index 21 - Communication Circuit - Circuit Diagram - SeekIC.com
Index 927 - Circuit Diagram - SeekIC.com