Showing 120 of 120on this page. Filters & sort apply to loaded results; URL updates for sharing.120 of 120 on this page
NE5533 데이터시트(PDF) - NXP Semiconductors
NE5533 datasheet - Dual And Single Low Noise op Amp
NE5533 Datasheet_PDF文件下载_芯片资料查询_维库电子市场网
Low Noise Stereo Preamplifier based NE5533 « Audio Circuit
Philips Semiconductors NE5533 Series Datasheets. SA5534, SE5534 ...
NE5533 Datasheet | Philipss
NE5533 Datasheet PDF , Philips Electronics : Dual and single low noise ...
NE5533 Datasheet(PDF) - NXP Semiconductors
NE5533 Datasheet (Dual and single low noise op amp) | Philipss
Микросхема NE5533, NE5534, SA5533, SE5533 - малошумящий 1 или 2 ...
JLM Audio Shop
NE 5533, Tube NE5533; Röhre NE 5533 ID41545, IC - Integrated ...
NE 5533, Tube NE5533; Röhre NE 5533 ID41545, IC - Integrated
NE5533/5533A/ NE/SA/SE5534/5534A Dual and Single Low Noise Op Amp | PDF ...
ne5533_word文档在线阅读与下载_无忧文档
Signetics NE5534 再度聴き比べ (+ NE5533) | junker-life
オペアンプ NE5533が手に入らない件
NE5532图册_360百科
CA3140 Datasheet | Next Electromics
Signetics NE5534
NE5534N Datasheet PDF - Low Noise Operational Amplifier
Ne5532 Pinout Datasheet Dual Low Noise Opamp
Signetics
TL072 VS JRC4558 VS NE5532: Différences clés expliquées
贴片 NE5532 NE5532D常用双运算放大器真正全新原装!_虎窝淘
NE5532P NE5532AP NE5532N NE5532AN JRC5532D双运算放大器 DIP-8_虎窝淘
飴屋的日記
直插 NE5532N NE5532AN【可直拍】拆机正品音频双运放芯片_虎窝淘
NE5539F Datasheet (High frequency operational amplifier) | Philipss
NE5532 Explained – Pinout, Specs, and How to Use It | ElecCircuit.com
Reverse RIAA Meetkastje - Forum - Circuits Online
Datasheet NE555 Equivalent ( PDF ) - Timer
NE5539 Datasheet - High frequency operational amplifier | Philipss
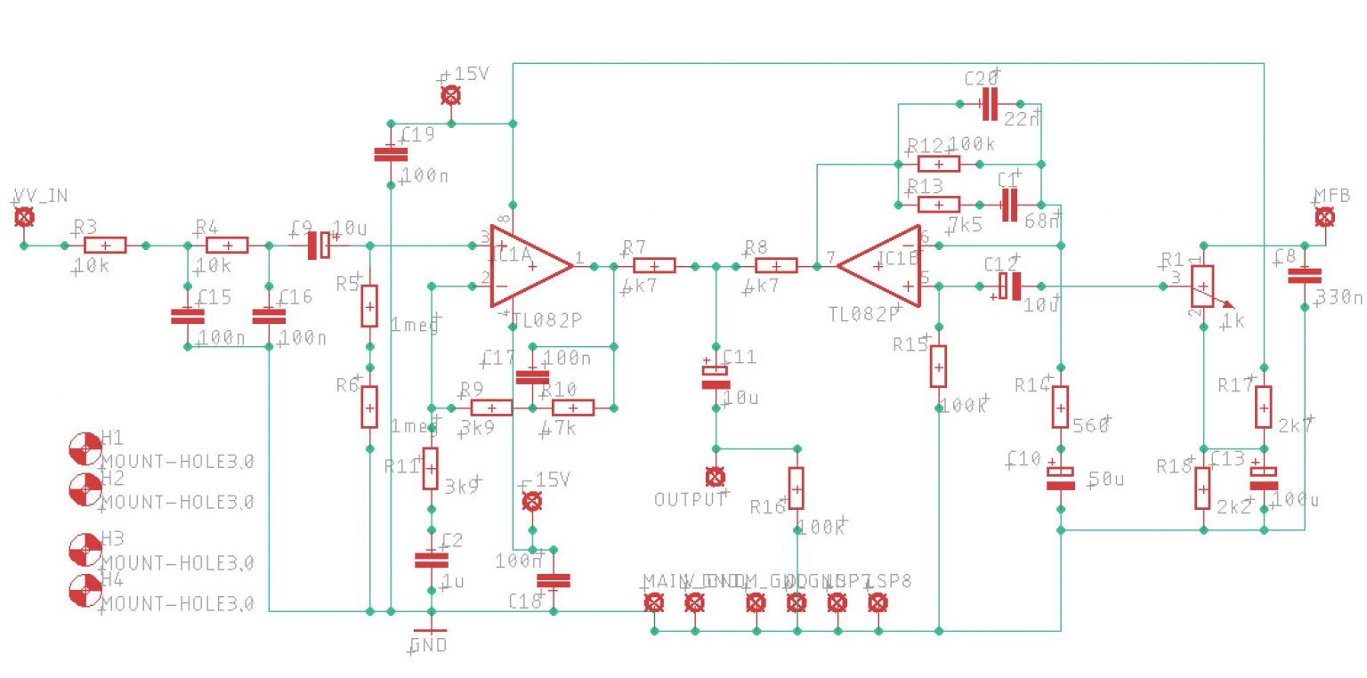
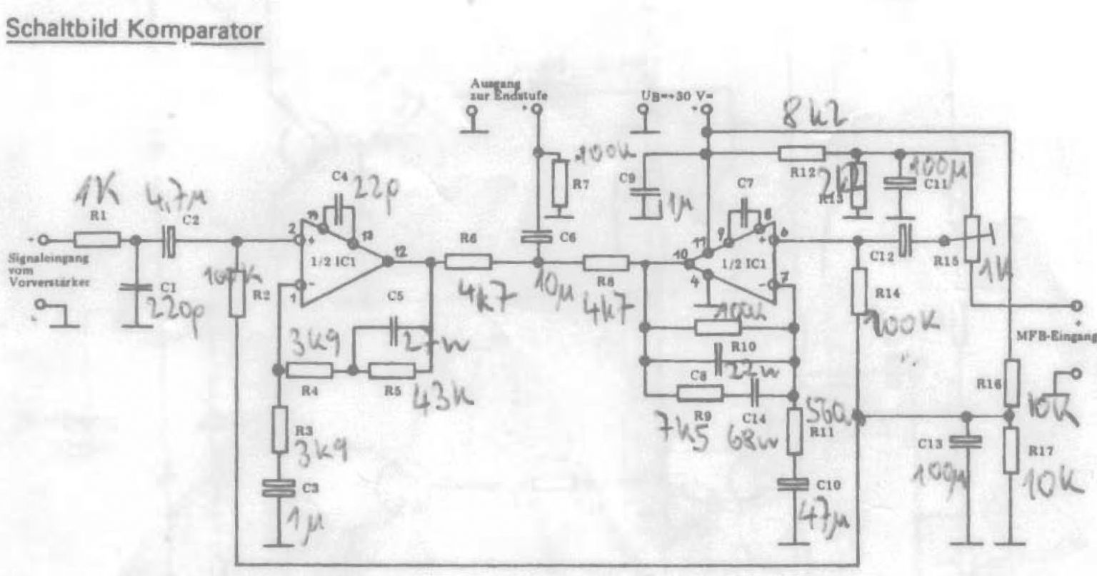
Tří-kanálová výkonová aktivní reproduktorová výhybka | Vývoj.HW.cz
NE5534 PDF Datasheet, Equivalent Search
NE5514N datasheet - NE/SE5514; Quad High-performance Operational Amplifier
NE5532AFE datasheet - NE/SA/SE5532/5532A; Internally-compensated Dual ...
NE5592N Datasheet (Video amplifier) | Philipss
Микросхема не5534 схема применения - найдено 30 изображений
NE556-1 Datasheet (Dual timer) | Distributor & Price | Philipss
Codigo circuitos integrados cuadro | PDF
Top 10 Op-Amp ICs of 2023: Your Ultimate Selection Guide - Jotrin ...
NE5565 Datasheet PDF - Electronic ballast controller circuit | Philipss
Philips NE532D, NE532N, SA532D, LM2904D, LM2904DP Operation Manual
NE5532 Pinout Datasheet Dual low noise op-amp | ElecCircuit.com
OPA2134UAE4 Datasheet Pinout TI AiEMA, 53% OFF
Op-Amps - Analog Building Blocks | DroneBot Workshop
NE5534 datasheet(5/8 Pages) PHILIPS | Dual and single low noise op amp
Buy Operational amplifier NE5532 - 5pcs Botland - Robotic Shop
Drop THX-789 Volume pot replacement? | Page 2 | Audio Science Review ...
NE5532 Pinout, Applications, Equivalents, Features and More
NE5561 Datasheet PDF (Switched-mode power supply control circuit ...
NE5592 Datasheet | Video amplifier Philipss
NE5532 - Dual Low-Noise Operational Amplifier
Electronic engineering | Facebook
Historia i budowa wewnętrzna wzmacniaczy operacyjnych - Zrozumieć ...
NE5537 Datasheet PDF (Sample-and-hold amplifier) | Philipss
Simple 12V Low Pass Filter NE5532
Ne5532 Amplifier Circuit - Wiring Diagram
NE5532 Operational Amplifier: Datasheet, Pinout, Equivalent | Easybom
NE5534 datasheet(7/8 Pages) PHILIPS | Dual and single low noise op amp
HiFi nachhaltig - Projekte zur Restauration alter HiFi und High-End Geräte
NE 5534, Tube NE5534; Röhre NE 5534 ID41429, IC - Integrated ...
MIC 驻极体话筒偏置电路分析 - 微波EDA网
NE5534AF_84728.PDF Datasheet Download --- IC-ON-LINE
Opamps - Die pictures - Page 16
NE5532 Amplifier: Equivalent, Circuit, Pinout [Video]
Ne5532 Pinout 9 Volt Portable Headphone Amplifier Circuit ~ World ...
NE5532 Datasheet - Internally Compensated Dual Low Noise Operational ...
NE5532 Datasheet - Dual Low Noise Operational Amplifier
Операционные микросхемы 87 фото
NE5570N Brushless DC motor controller Datasheet | Philipss
☑ Op Amp Bypass Capacitor
Ne5532 Amplifier Schematic » Wiring Diagram
Philips NCP302-D Service Manual
Philips NFCBV1 User Manual
Ne5534 OPAMP amplifier - General Electronics - Arduino Forum
NE5532A: Single supply voltage - Audio forum - Audio - TI E2E support ...
NE5532D Datasheet - Dual Operational Amplifier
NE5534 datasheet(3/8 Pages) PHILIPS | Dual and single low noise op amp
Amplifier power problems, power supply limitations, or end stage base ...
How Does NE5532 Audio Amplifier Circuit Work [FAQ]
Generic NE 5532 Dual Low-Noise Operational Amplifier IC (Pack of 3 ...
DMR13A_4218365.PDF Datasheet Download --- IC-ON-LINE
Ne5532p op amp as audio amplifier circuit