Showing 120 of 120on this page. Filters & sort apply to loaded results; URL updates for sharing.120 of 120 on this page
Multilanguage - Program Magazynowy
Multilanguage Support - International Judge Program
Winforms | C# How to Make a Multilanguage App - YouTube
PPT - Promoting Integrity in Your Human Subjects Research Program ...
GitHub - N-a-r-w-i-n/MultiLanguageSupportExample: The simple program ...
Setting-up a multi-language reward program
Build Multilanguage in .NET 8
The Vision and Mission for the Multilingual Learner Program ...
(PDF) A tool for understanding multi-language program dependencies
VIRTUAL INTENSIVE SUMMER MULTILANGUAGE SEMINAR – African Studies ...
PPT - Multilingual Program PowerPoint Presentation, free download - ID ...
Manage multilanguage development in Dynamics 365 Business Central ...
Multilanguage - User Guide | BesWebSoft WordPress Plugin
TYPO3 Mentorship Program: Multilanguage Features
How to Implement Multilanguage Support in ASP.NET Core 8 MVC
Multilanguage Support including RTL | Bitrix Theme
Multilanguage Implementation
MultiLanguage Audio Tracks in Creator Economy - Dubverse.ai
Ai Generated Images Create a multilanguage support feature | Premium AI ...
Benefits of Multilingual App and How to Create Them | CustomerThink
Multi-Language Support in Flutter: Globalize Your Application
What is Dual Language Education? Complete 2025 Guide - Participate Learning
[120+ languages] Multi-language POS Software-Sivib Software
Multilingual Agents in Microsoft Copilot Studio: Enabling Mu...
Multi-Language Software | MultilangVsNetQuickTourMFC
How To Create A Multi Language Windows 10 Image
Learn about multi-language in Asset Intellect | Dimension Software ...
INTRODUCTION LANGUAGE PROGRAMS & POLICIES IN A MULTILINGUAL SOCIETY ...
PPT - Developing multilingual installation programs using InstallShield ...
Developing a multi-language app for Android involves considering ...
7 Essential Tips for Building Multi-language Websites
Multi-Language Integration with Lilt - YouTube
GitHub - codicicaotici/Multi-Language-INI-Files: Build a multi-language ...
Multi-language application in C# - Multilingual winform by dynamicsoft
Introduction to the Multilingual App Toolkit - YouTube
Benefits of Learning Multiple Programming Languages in 2025 - GeeksforGeeks
How To Use Multi-Language And Translation - Brain Pod AI
Supporting Multilingual Language Learners In Your Classroom
How multilingual customer support will become your competitive edge ...
Multilingual MLM Software | Best Multi-Language MLM Software
View/Download the Flyer
How to Build the Best Multilingual Website (Multi Language Website Best ...
Multi language Translator Text - Apps on Google Play
Overview of WISLI Programs – Wisconsin Intensive Summer Language ...
Ελληνικά Προγράμματα
Supporting Multilingual Learners with Translation: What's the Right ...
Multilingual Learner Education Home Page – Multilingual Learner ...
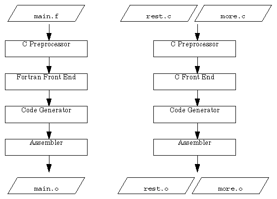
Chapter 1. Compiling, Linking, and Running Programs
The Steps for Creating a Successful Multilingual App
A move towards multilingual: why this term is better than others [for ...
Multi Language Project How To with Easy Builder Pro Weintek - YouTube
Language Programs and Policies in Multilingual Societies.pptx
Top 10 Multi language support PowerPoint Presentation Templates in 2026
Enhancing Accessibility and Reach with Your Civic Communication: The ...
Learning Multilingual Education and What are it's benefits?
Easily Create a Multi Language Website (Tutorial, Tips + Examples)
Master Multi Language Keyboard APK for Android - Download
Multi Language » ai4k
Multi-language support: our feature to engage diverse audiences
Unleash Global Potential: Crafting Multilingual Profiles for Maximum ...
Solved: Create Multi Language App in Windows 10 Universal UWP, MAT ...
Top 5 Multi Language Translators for Your Global Reach
Add Multilingual support (Multiple Languages) to your Android App | by ...
Multilingualism Worksheets | Language Acquisition, Learning Tips
Raising the Bar for Students Through Multilingual Education - The ...
Learning More about Dual Language Learners | migrationpolicy.org
Multilingual Interface
Multi-Language Programming in Small Basic | Microsoft Community Hub
A Conceptual Framework Supporting Translanguaging Pedagogies in ...
Building AI-Powered Applications with Django
Language Programs - BLI Language school in Canada
Multilingual Website Design & Development Agency
Add Multilingual support (Multiple Languages) to your Android App - YouTube
Multilingual App Development: A complete Guide - Topdevelopers.co
Free Multi Language Translator for Android - Download
Challenges Associated With Developing Multi-lingual Apps
Multilingual Web Player : Supercharge your live streaming events.
Chapter 2. Using the Compiler System
Introducing Multi-language Support
April 2021 Multilingual/English Learner Newsletter
Multi-language Welcome Sign Landscape - Languages Sign for Schools
Features - the cloud-based inspection software
City pre-k schools prepping for multi-language programs
Multi-language Promotions Platform | Easypromos
Multi Language - WP Base
Three lessons for launching successful multilingual programs at your ...
Multi Language Website Services
Top 10 Multilingual Content Management Systems
Why Your Next Project Should be Multi-Language | by James Miller | Medium
Embracing the beauty of multilingualism - New Jersey Education Association
How to Build a Multi-Language App? – Appcheap
Benefits of Multilingualism for Young Learners
How multilingual apps can drive customer acquisition
Build a Global Workforce with Multi Language LMS
Multi Language Module Now Free For Everyone
Multiprogramming Overview l Multiprogramming Running multiple programs at
How to Implement Multi-Language Localization With DotNetMushroom RAD
Multilingual Learners SLP Strategies
Multi-language programming
Multi Language Support for UI - Mixpost Roadmap
How to Use Multiple Programming Languages? - Be Alive With Technology
Create blogs in multiple languages
10 Steps to Build a Multi-Language Website
Getting Started with Multilingual App Toolkit | ComponentOne
Why Learn Multiple Programming Languages | by Ruslan Galba ...
XPages tip: Multi language support for labels - elstar IT
How to Build a Multi Language Website: The Ultimate Guide
Online multi language translator app concept,Using translate app on ...
Five Steps To Better Multi-language Programming: Simplicity In Multi ...