Showing 120 of 120on this page. Filters & sort apply to loaded results; URL updates for sharing.120 of 120 on this page
Module 3 Creating Maps Overview Lesson 1 Creating
Mx Maps - joomla - module - 100CMS.org
1. Module 1-Map Appreciation - Module 1: Introduction to Maps and GIS ...
Required Maps For Module 1-4 | PDF
Maps Module Tutorial
Divi Map Module | Creating Custom Maps with Divi & Google Api
Module 3: Creating Maps - Center
CGC1D Module 5 - Ms. G - Module 5 - Maps Assignment A) Causal Question ...
Maps Module. The map module allows the user to see… | by Multivision ...
Learning About Maps | PDF | Lesson Plan | Map
Learning About Maps | Lesson Plan | Education.com
Module 05 - lecture - GIS1401 Module 5 – Overview of thematic maps page ...
Module maps - Forests, Trees and Agroforestry
Inspire Earth Science Module 1 Lesson 2 Lecture Understanding Maps
Module maps
Map Skills All About Maps Powerpoint-1 | PDF | Map | Cartography
Module 7 Map - Module 7: Maps Learning Objectives Write code to call ...
The maps module. Maps The purpose of this module is to provide ...
SOLUTION: Learning about maps - Studypool
Learning About Maps For Kids
How can the Maps Module be used?
All About Maps Cross-Curricular Multiple Grade Level Unit Study | TPT
All About Maps Homeschool Geography Course - SchoolhouseTeachers
All about Maps - Interactive Booklet by Ready Teach Done | TPT
All About Maps | PPTX
Geo-Spatial Maps Module - Kordspace
2020 Everything about Maps .pptx - Everything You Need To Know About ...
All About Maps - Map Skills - Distance Learning - Google Slides | TpT
How Hands On Activities Help Kids Learn How To Use Maps and Learn About ...
Learn about maps | TPT
Geography Module 4 : Scribble Maps
Explore AI Mapping Module Features - Gepard PIM
Interactive World Map Module by Awwal Design
My Maps location: Locations & Categories
VIP Solutions Software: Facilities Map Module | Vip Solutions
The Divi Map Module - Knowledgebase - ZonedWeb
Editable Map Skills: All About Maps! Lesson Pack - Twinkl
The nature of maps - Lecture notes 2 - Geographical Perspectives ...
Map Module
Map Skills: All About Maps! Lesson Pack | Geography | Beyond
Map Skills: Introduction to Maps (professor feito) - Twinkl
PPT - MODULE 5 PowerPoint Presentation, free download - ID:2626493
Module 6: Mapping Skills - Ms McCutcheon's Classes
Introduction to Maps | PPTX
SOLUTION: Lecture 1 introduction to maps - Studypool
Map Layers Module
What Are Maps - Features On A Map - Teaching Wiki - Twinkl
Module map | PPT
The Module Map - Musostudy
Lecture 13 - Creating Maps Dec 2016 | PDF | Map | Geographic ...
Module 6 Maps.docx - CPSC 121: Object Oriented Programming California ...
Map module
Introducing PheedLoop’s NEW Interactive Maps Module!
Maps and Layers Topics Summary, Review Question, and Next… Maps (4 ...
Module 3 Assignment Maps.docx - Module 3 Assignment: Create a Geodesign ...
Maps and Globes Worksheet Bookworms Supplement (Module 2: Lesson 1)
PPT - MODULE 3 Review of Components and Map Units PowerPoint ...
Using the Map module in Lightroom Classic CC
Module Information Technology at Julia Arnold blog
Using the Map Module (Google Maps, OpenStreetMap, Bing Maps) - Smile Pack
PPT - MAPS PowerPoint Presentation, free download - ID:1673260
Exploring the World with the Map Module | Schenectady Photographic Society
World Maps Library - Complete Resources: Maps Skills
Development of a Definition Maps-Based Plane Geometry Module to Improve ...
L1 - Introduction to maps lesson slides and resources | Teaching Resources
1.1 Introduction To Maps | PDF
Module 3 Why Map? (PowerPoint)
Understanding Maps – Morescorecbse
Modulemap directory physical vs virtual structure. | Download ...
Designing An Online Course : The Center for Teaching and Learning
Geography Module.pdf
Module-Map.docx
The map module. (a) User interface of the map module. (b) One example ...
Module:Map/Anima Vent.json - RuneScape: Dragonwilds Wiki
Floating alphanumeric layer initiating dotted world map building and ...
PPT - Linking Levels, Learning outcomes and assessment PowerPoint ...
Módulos | Decidim
Introduction to a Map Lesson Plan by Learn Bright Education | TPT
How to optimise website performance on customer sites
File:How war map templates and modules work.svg - Wikipedia
PPT - Module: Cartography and Geovisualization PowerPoint Presentation ...
Lecture 03 map | PPTX
Map Lesson & Worksheets - Map Skills & Creating A Map Project | TPT
What Are Maps? Lesson by Lee Ellen Fulmer | Teachers Pay Teachers
Chapter-2-Maps Our Guide | PDF
Map - WordPress Documentation
Diskusi 8: Konsep Peta Modul 1-9 Dalam Bahasa Inggris - Studocu
Basic modules of the MAP system | Download Scientific Diagram
Understanding Map Elements and Skills | PDF | Travel | Teaching Methods ...
GitHub - alpine-media-technology/rnmapbox-maps: A Mapbox react native ...
(PDF) Impacts of Tree-maps and Bubble-maps Integrated Storytelling Task ...
View of the map module. | Download Scientific Diagram
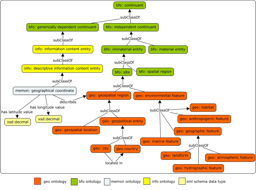
geospatial_module
Lec 7 Map Reading Skills(Additional Material).pptx
Layout - BlueSol
Introduction to a Map, Free PDF Download - Learn Bright
Map Skills Full Unit of Lessons KS3 | Teaching Resources
Create a Concept Map for Modules 1-9: Confidence Reflection | Course Hero
6 Best WordPress Interactive Map Plugins (2025 Picks)
Lesson 1-Maps | PDF
Map Skills Teaching Resources | Teach Starter