Showing 120 of 120on this page. Filters & sort apply to loaded results; URL updates for sharing.120 of 120 on this page
Example to demonstrate method relation analysis. The relevant ...
MethodMatcher Annotation DSL | WireBox : Dependency Injection & AOP
An example of Matcher's Selection Process: Matcher reconstructs ...
Java Matcher | Top 12 Java Matcher Class Methods with Example
Example Matcher implementation. | Download Scientific Diagram
Running Example of the Matcher Algorithm. Shaded strings represent ...
15 Research Methodology Examples Sample Research Methodology Example ...
The extended CombineMatcher and example of a simple mach strategy. (a ...
Java Regex Pattern Example Matcher - linksbertyl
How to Write a Method Statement: Example & Template Included
Java Regex Pattern Matcher Group Example - trakfasr
An example of the concept matching indicator | Download Scientific Diagram
An example of the proposed matcher on texture-lifted image depicted in ...
Example for the Solver and Matching Engine | Download Scientific Diagram
Second example for matching. | Download Scientific Diagram
How to use String.matches() with Regular Expression in Java? Example ...
PPT - Form Validation PowerPoint Presentation, free download - ID:3810884
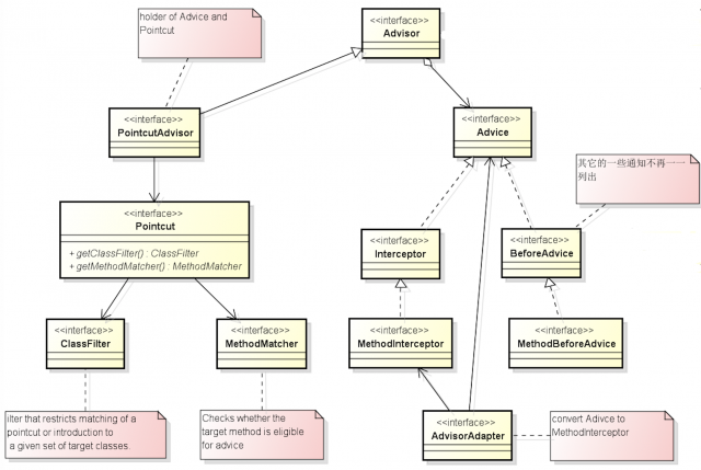
Spring AOP源码篇一之 PointCut、Advice、Advisor学习_aop advisor-CSDN博客
Matches Java Method at Linda Platt blog
Matcher pattern() method in Java with Examples - Matcher pattern ...
Method Matcher Postcard (packet of 10) - Natural Family Planning ...
Java Matcher Group Method | What is matcher group in Java? – NZVKGJ
Method Matching Matrix | Download Scientific Diagram
Pointcut과 MethodMatcher에 관한 질문입니다. - 인프런 | 커뮤니티 질문&답변
Spring提取@Transactional事务注解的源码解析_methodmatcher.matches(method,-CSDN博客
Spring AOP从入门到精通-CSDN博客
Spring bottom source code analysis-Spring AOP overview - Programmer Sought
Matcher reset(CharSequence) method in Java with Examples | Never Open ...
(PDF) Sample Matcher: A method for comparing and clustering metagenomic ...
[2305.13310] Matcher: Segment Anything with One Shot Using All-Purpose ...
Partial improved meta-matcher example. | Download Scientific Diagram
How To Combine 2 Regex Patterns In Python - Templates Sample Printables
Matching Architecture - Claircore Documentation
PPT - Pattern Matching PowerPoint Presentation, free download - ID:6387201
PPT - Java Programming Concepts and Examples PowerPoint Presentation ...
Comparison on different matching methods in structure based matcher ...
PPT - java.util Package PowerPoint Presentation, free download - ID:4574380
Pattern Searching with Rabin-Karp Algorithm - Scaler Topics
How to Use REGEX to Match Patterns in Excel - 6 Examples
MATCHER method overview. a We infer manifold representations of each ...
How to Use the Java Matcher group() Method
Spring aop 详解-CSDN博客
Căn bậc 2 trong Java: Hướng dẫn chi tiết và ứng dụng thực tiễn
PPT - Evaluation of Machine Translation Systems: Metrics and ...
(PDF) Matching Methods in Practice: Three Examples
spring5源码篇(11)——spring-tx事务源码_spring-tx版本-CSDN博客
Workflow depicting the main data processing steps of MetMatch for a ...
Troubleshooting: Resolving "No Match Found" Error with Matcher's group ...
spring 中 AspectJ 基于 XML 的实现分析
How to use matches method of Pattern class? | Java Regex | Java Regular ...
KMP Pattern Matching algorithm | PPT
单手写Spring系列 (6) aop基础_mymethodmatcher implements methodmatcher-CSDN博客
Matching Methodology Example. | Download Scientific Diagram
User Research
Week 10: Image features, feature descriptors, and feature matching
Matching techniques
Overview of our matching method. | Download Scientific Diagram
SpringBoot中事务执行原理分析补充篇-阿里云开发者社区
Parameterization Annotation & Different Types In TestNG 2025
Steps to a Match
Comparison of three matcher methods. | Download Scientific Diagram
Shiro框架:Shiro用户访问控制鉴权流程-Aop注解方式源码解析_shiro鉴权流程-CSDN博客
DenseMatcher: Learning 3D Semantic Correspondence for Category-Level ...
Multimatcher Model to Enhance Ontology Matching Using Background Knowledge
(PDF) An advanced multi-matcher method for on-line signature ...
Spring AOP核心概念 - 知乎
Spring AOP的API简介 - 知乎
聊聊spring aop中的advisor组件_aop:advisor-CSDN博客
PPT - More About Objects and Methods PowerPoint Presentation, free ...
【Spring系列】- 深入理解Spring AOP_spring aop理解-CSDN博客
Matcher
Solved 3. Complete the implementation of the match method in | Chegg.com
Illustration of the first part of identifying a matching method ...
PPT - Lecture 11: Polymorphism and Dynamic Binding PowerPoint ...
Panorama with OpenCV - Scaler Topics
Spring之AOP原理、代码、使用详解(XML配置方式) | 方法
A combined matcher that generates its output using the mappings output ...
18: Finding a method by example. | Download Scientific Diagram
Spring AOP源码分析(生成代理对象)_spring的aop生成的代理对象在jvm的内容-CSDN博客
【spring】切入点(Pointcut)、方面/切面(Aspect、Advisor)详解-CSDN博客
What is competitive analysis? Template, examples, and how-to ...
Quality of best matcher combinations | Download Scientific Diagram
7: The matcher package | Download Scientific Diagram
Note Taking Methods - 15 Note-Taking Techniques + Examples
Spring之Aop浅谈第2种自定义实现方式_methodmatcher-CSDN博客
The Fifth AdWords Match Type: Phrase Match Modifier
Mockito Method Parameter Matcher With Generic In Java – HDRWPT
PPT - Dependency Injection and AOP PowerPoint Presentation, free ...
What Is The Triangle Method? - SoulMatcher - Premium Matchmaking Services
The SmartMatching approach architecture and process. SmartMatcher ...
An overview of current ontology meta-matching solutions | The Knowledge ...
PPT - Efficient Method Matching Algorithm for C Programming PowerPoint ...
Transaction源码解析之事务配置解析
The proposed method’s matching process depicting the position of each ...
Rule matching method overrides by introductions | Download Scientific ...
Spring-7-AOP基础 | Babyachievement
GitHub - JeffFaer/lambda-matcher: Create Hamcrest Matchers with method ...
Regular Expressions in Java