Showing 115 of 115on this page. Filters & sort apply to loaded results; URL updates for sharing.115 of 115 on this page
Meta Grupal - Apps en Google Play
Meta Grupal | PDF
Objetivos de la Meta Grupal | PDF
ONBOARDING META GRUPAL by Alma Vargas on Prezi
META - PERITAJE Trabajo Grupal | PDF | Conceptos psicologicos | Salud ...
Fichas de Meta Grupal | PDF
Meta Grupal Coaching | PDF | Cáncer | México
Sesión - Evaluación Meta Grupal | PDF
Copia de Meta Grupal Relaciones H. | PDF
Metas personales para el logro de la meta grupal | PDF | Aprendizaje ...
META PLAN: Técnica de Moderación Grupal y Resolución de Problemas - Studocu
Nuestra Meta Grupal - Cultivando la autogestión - YouTube
Cual es tu meta grupal 🦁 #ventadirecta #liderazgo #lider # ...
Cómo chatear con Meta AI en un chat grupal en WhatsApp - Mundo Geek
Meta IA, Chat de manera grupal | VASANTA MAGAZINE
Informe sobre META - Curso Gestión General Trabajo Grupal o - Docente o ...
Grupo de personas corren hacia su meta en la cima de la colina ...
14 Dinámicas de colaboración grupal para cohesionar equipos
Que es una Meta en un Grupo: Ejemplos, Concepto, Guia
Que Es Una Meta Para Nios Y Los Tipos De Metas Que Hay
25 Ejemplos de Comunicación Grupal ️ ¿que es? Características y COMO USAR
Colaboración grupal manos a la obra y diversidad empresarial durante la ...
Sesión 03 - Tutoría - Acompañamiento Grupal - Construcción de Metas ...
Trabajar junto con los miembros del equipo hacia la meta | Foto Premium
18,995 imágenes de Meta llegada - Imágenes, fotos y vectores de stock ...
¿Qué es el comportamiento grupal en la organización? | Comportamiento ...
Iconos gratuitos de Alcanzando La Meta diseñados por Dewi Sari ...
cambio de meta grupal🤪 forza horizon 5 eliminator #fh5eliminator #forza ...
Actividad Grupal 20 Dinámicas De Team Building Divertidas Para
Establecimiento eficaz de metas Cómo un grupo de personas define y ...
METAS DE GRUPO by Rosario Ambrosio on Prezi
LAS METAS GRUPALES by ana moreno on Prezi
PPT - FICHA 18 PowerPoint Presentation, free download - ID:7214774
icono de color rgb de compromiso de los empleados. trabajo en equipo ...
colaboración concepto, organizativo meta, negocio metas o metas y logro ...
concepto de trabajo en equipo. grupo de personas escalando una montaña ...
concepto de lograr metas por cooperando con equipo miembros con un ...
Metas Individuales y Grupales: Definición y Valoración | PDF ...
Objetivo o logro en equipo Trabajo en equipo o liderazgo para liderar ...
Módulo 4- Unidad 4: Colabora en alcanzar las metas grupales - YouTube
Evaluación de Metas Grupales en Clase | PDF | Aprendizaje
¡META GRUPAL! SEMESTRE 2
Team business goal, teamwork collaboration to achieve target, coworkers ...
Cómo establecer metas y objetivos claros para guiar a un equipo hacia ...
Colaboración en el comportamiento cooperativo Impulso al éxito en ...
Define un objetivo crea un equipo y trabajar juntos hasta llegar a la ...
67 frases de trabajo en equipo que inspiran motivación y unión - Pensador
APRENDIZAJE COLABORATIVO: ¿Qué es el Aprendizaje Colaborativo?
Dinámica Metas y Manos - DINÁMICAS GRUPALES
Juntos somos más el trabajo en equipo
Equipo de éxito con trofeos alcanzando metas juntos | Vector Premium ...
Equipo Alcanzando Metas Clip Art
Trabajo en Equipo vs Trabajo Colaborativo: Definición, Características ...
El trabajo en grupo y sus beneficios en el alumnado con TDAH
Premium Photo | A diverse group of individuals join their hands in ...
Concepto de trabajo en equipo con escalada en equipo en la cima de la ...
Foro de Trabajo Colaborativo | PPT
Foto de stock gratuita sobre ambiente de oficina, ambiente profesional ...
Mi album de metas by Abel Da Silva on Prezi
The benefits of effective team collaboration in the workplace | Edexec
Team Building Goals Images - Free Download on Freepik
Premium Vector | Group therapy in circle psychology meeting club people ...
¿Cómo definir metas en la organización? - Clase Ejecutiva UC
15 Ejemplos de Metas a Corto Plazo para alcanzar el Éxito · [2025]
Trabajo en equipo on emaze
Business Plan Target With Team Discussion To Achieve Target Goals With ...
Setting Team Goals: 7 Tips For Success, Plus 15 Examples - Bond Collective
Los Mejores DPS de Marvel Rivals Temporada 4 - EvelonGames
Equipo | Trabajo en equipo frases, Frases motivadoras para trabajar ...
EXPECTATIVAS Y METAS | GRUPO 5
Logotipo De Metavisión
20 características de los grupos de trabajo + ejemplos · [2025]
Objetivos terapias-modelos-en grupos-solo | PDF | Physical Therapy ...
Técnicas de discusión grupal: características y beneficios
How to Design Team Goals: The A to Z of Team Goal-Setting
El trabajo en equipo | Christian Ley Monar
Teamwork online, common goals Business team carries huge arrow to goal ...
Pin de Paola campos en aniversario | Trabajo en equipo imagenes ...
Aprendizaje cooperativo: definición, técnicas y roles
Group psychotherapy. Persons sitting in circle and talking. People ...
work team group in meeting with target 1912262 Vector Art at Vecteezy
Mapa Conceptual De La Composición Y Estructura De Grupo – TRLP
Equipo diverso que colabora para lograr un objetivo común | Vector ...
Metafinanciera
Trabajo en equipo | Frases motivacion trabajo, Trabajo en equipo frases ...
Vetores e ilustrações de Equipe comemorando para download gratuito ...
While holding a class, one of the main aims of the organizer is to see ...
TIPS DEL MES… ¡6 Claves para tener un equipo exitoso! | Boletín VCL
El Grupo - Coggle Diagram
Aprendizaje colaborativo | PPTX
10,000+ Free Group Discussion & Discussion Images - Pixabay
Escucho con atención | Educacion, Escuchar, Psicologia
Asesoramiento en procesos grupales - Equipo Andecha
Un grupo de personas trabaja juntas en un conjunto de grandes ...
CPN | Collaborative Goal-Setting
Transformational Leadership Stock Photos, Images and Backgrounds for ...
Organizational Goals: Types, Examples How & to Achieve Them
Concept Teamwork, common goals Business team carrying big arrows to ...
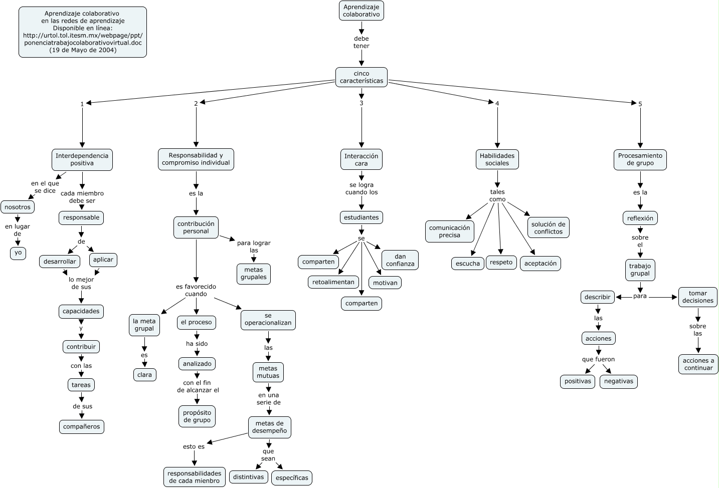
caracteristicasAzColabor - cuales son las cinco caracteristicas del ...
Group Therapy Clipart Group Session Vector Art, Icons, And Graphics
PPT - GROUP GOALS PowerPoint Presentation, free download - ID:297012
Collaborative Goal Setting: What Teams Should Know
Meta-Skills Progression Grid: All Levels - Twinkl
An example of a meta-goals system developed by a multi-organisational ...
Grupo de empresarios escalando la cima de una montaña Representación 3D ...
Tabla de estrategias de aprendizaje | PPTX
Understanding common goals turquoise concept icon. Teamwork growth ...
Pin su Atendimento