Showing 120 of 120on this page. Filters & sort apply to loaded results; URL updates for sharing.120 of 120 on this page
HISTO - EMBRIOLOGÍA : MESODERMO
Fichas de aprendizaje MESODERMO | Quizlet
Mesodermo intermedio - Paperblog
Desarrollo y diferenciación del mesodermo | Esquemas y mapas ...
MESODERMO PARAXIAL (2).pptx
Mesodermo
Mesodermo - EcuRed
EVOLUCIÓN MESODERMO
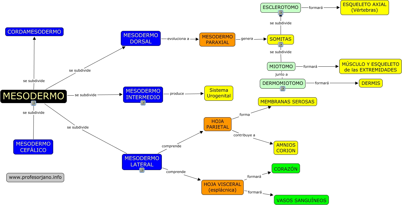
MESODERMO
Estructura y Diferenciación del Mesodermo en el Desarrollo Embrionario ...
Mesodermo en la Nueva Medicina Germánica - NMGando
Mesodermo | Qué es, cómo se forma, ubicación, función y qué órganos forma
Periodo embrionario (Organogénesis) - Derivación del Mesodermo Al ...
10 Mesodermo lateral CHB (1).pdf Presentación del Mesodermo | PDF
Ilustración de División Del Mesodermo y más Vectores Libres de Derechos ...
Mesodermo Paraxial resumen | Celina Martinez | uDocz
Mesodermo Intermedio/Seno Urogenital/Desarrollo Molecular del Riñón ...
Hoja derivativa del mesodermo expocicion | PPTX | Blood Disorders ...
Mesodermo embrionario - Docsity
Mesodermo | PPT
27 imágenes, fotos de stock, objetos en 3D y vectores sobre Mesodermo ...
APUNTES DE EMBRIO DESARROLLO DEL MESODERMO | Lisbeth Palacios Parrales ...
Capas Embrionarias: Ectodermo, Mesodermo y Endodermo - Funciones y ...
Funciones y desarrollo del mesodermo en el embrión – Laikas
Embryology; Development of the skull and bones - ppt download
Somatic and splanchnic mesoderm | Basic anatomy and physiology, Medical ...
Ciclo Vital timeline | Timetoast timelines
HISTOEMBRIOLOGIA: TEJIDO EPITELIAL Y SU CLASIFICACION.
PPT - Formation and differentiation of mesoderm, derivates of the ...
Mesoderm biological vector illustration diagram Human Body Anatomy ...
MANUAL DE REPRODUCCION BOVINA: EMBRIOLOGIA
Desarrollo embrionario y fetal timeline | Timetoast timelines
PPT - 6. FORMACIÓN DEL DISCO TRILAMINAR PowerPoint Presentation - ID:836239
DESARROLLO EMBRIONARIO DEL SISTEMA VISUAL timeline | Timetoast timelines
desarrollo embrionario y fetal timeline | Timetoast timelines
PPT - DESARROLLO EMBRIONARIO EN EL HOMBRE - 4 PowerPoint Presentation ...
6a clase gastrulación
APRENDIENDO HISTO- EMBRIOLOGIA: CLASIFICACIÓN DE TEJIDOS
embrilogia-camilajurado: TERCERA SEMANA DEL DESARROLLO
DESARROLLO EMBRIONARIO EN EL HOMBRE ppt descargar
3. Differentiation of the mesoderm. Development of serous membranes ...
PPT - PERIODO EMBRIONARIO PowerPoint Presentation, free download - ID ...
Formation of Mesoderm. Formation and segregation of the mesodermal germ ...
Mesoderm Development Extraembryonic Intraembryonic
General Embryology -IV – Anatomy QA
Embriología
El Origen del Todo: Origen Embrionario de los Tejidos Humanos
Glosario- aspectos generales del desarrollo del embrión : 3ra. semana ...
Intra-embryonic Mesoderm, Foldings of the Embryo, Derivatives of Germ ...
2: Development of the Head, Face, and Mouth | Pocket Dentistry
Mesodermo: desarrollo, partes y derivados
Mesoderm | Definition, Germ Layer & Function - Lesson | Study.com
PPT - Tercera a octava semana: Período embrionario PowerPoint ...
Embriología by Donovan
Embriologia UCC
GASTRULACIÓN: PROCESO CLAVE EN LA FORMACIÓN DE UN NUEVO ORGANISMO ...
Desarrollo embrionario. Endoderno, mesodermo, ectodermo | Diagnosticos ...
Embriologia : febrero 2017
PPT - Cátedra de embriología PowerPoint Presentation - ID:4115782
Embriologia Humana
Periodo embrionario | PPT
PPT - 6. FORMACIÓN DEL DISCO TRILAMINAR PowerPoint Presentation, free ...
Tercera semana del desarrollo embrionario
Funciones y estructuras derivadas del mesodermo. | PPTX
¿Qué Forma el Mesodermo? | Alan Díaz | uDocz
Sistema esquelético craneo | PPT
El tubo intestinal y las cavidades corporales. | PPTX
Organs from Mesoderm (Lec. 66-67) Flashcards | Quizlet
Origen embriologico de las fascias de coalescencia | PPTX
Mesodermo: Vídeo, Anatomía, Definición & Función | Osmosis
Desarrollo embrinario y fetal timeline | Timetoast timelines
PPT - DESARROLLO EMBRIONARIO PowerPoint Presentation, free download ...
cavidad corporal Flashcards | Quizlet
PPT - Cátedra de embriología PowerPoint Presentation, free download ...
Gastrulation and Neurulation | Concise Medical Knowledge
A Animales diblsticos tienen un desarrollo embrionario sencillo
Sistema Urogenital on emaze
EMBRIOLOGIA
Ciencia Interesante: Las Capas Embrionarias o Germinales
DESARROLLO EMBRIONARIO EN EL HOMBRE 4 DESARROLLO TEMPRANO
Derivados del mesodermo.pdf
EMBRIOLOGIA: CAPITULO V
Heart Embryology Flashcards | Quizlet
Tercera semana del desarrollo embrionario - Monografias.com
Cavidades corporales embriologia | PPTX | Pregnancy | Reproductive Health
. Cunningham's Text-book of anatomy. Anatomy. Trophoblast of chorion ...
Embriología UCC
Embriologia del desarrollo del esqueleto
Embriologia periodo embrionario. | PPT
PPT - HUMAN EMBRYONIC PERIOD PowerPoint Presentation, free download ...
Tercera semana del desarrollo embrionario El desarrollo del
La Biografía de la Vida 22. El camino de la diferenciación celular | El ...
EMBRIOLOGIA - MEDICINA - PRIMER SEMESTRE: SEGUNDA SEMANA DEL DESARROLLO ...
PPT - TERCERA SEMANA DE DESARROLLO EMBRIONARIO EQUIPO: 3 PowerPoint ...
EMBRIOLOGIA MUSCULOESQUELETICO.pptx
Reproduction and Development - AP biology
Esqueleto Axial | PPTX
PPT - Tema 52. Desarrollo del Aparato Urinario. PowerPoint Presentation ...
Urinary System | Embryology - A Web Site
4) período embrionario | PPT
Sistema esqueletico cap 14 embriologia
Tercera semana de la fecundación e implantación [Anatomía y Fisiología ...
Embriología Primer semestre
Histoembriologia: 2018