Showing 119 of 119on this page. Filters & sort apply to loaded results; URL updates for sharing.119 of 119 on this page
MAX712 NiCd/NiMH Battery Fast-Charge Controllers | Analog Devices
マキシム MAXIM NiCd/NiMH 急速充電コントローラ MAX712 2コ組(集積回路)|売買されたオークション情報、yahooの商品 ...
MAX712 - Controler pentru incarcarea rapida a acumulatoarelor NiCd ...
2PCS MAX712CPE MAX712 NiCd/NiMH Battery Fast-Charge Controllers | eBay
MAX712 MAX713 gel cells , NiMH , NiCd charger circuit schematic
Figure 1 : Schéma synoptique interne du MAX712 utilisé pour réaliser le ...
MAX712 Datasheet | Maxim Integrated
MAX712 charger circuit for gel cells NiMH NiCd batteries
1PCS MAX712CPE MAX712 NiCd/NiMH Battery Fast-Charge Controllers | eBay
Schemat ładowarki MAX712 dla AA, AAA, 6F22 z regulacją szybkości ładowania
Controllable battery charger based on max712 - Let's Make Robots ...
MAX712 Datasheet (NiCd/NiMH Battery Fast-Charge Controllers) | Maxim ...
MAX712 Datasheet and Product Info | Analog Devices
MAX712 NiMH Battery Charger
5pcs MAX712CPE MAX712 NiCd/NiMH Battery Fast-Charge Controllers | eBay
MAX712 application circuit(charging circuit) - Basic_Circuit - Circuit ...
1x MAX712CPE NiCd/NiMH Battery Fast-Charge Controllers MAX712 | eBay
Fast charge Controller with MAX712 / MAX713 circuit | Next Electronics
nimh - NI-MH battery charger using MAX712 - Electrical Engineering ...
MAX712 NiMH Battery Charger and supply Resources - EasyEDA
Ładowarka NiMh - MAX712 - pomoc w doborze elementów
全新MAX712CSE MAX712ESE MAX712 SOIC-16请咨询-阿里巴巴
MAX712 integrated circuit SOP16 USED GUARANTEED | eBay Australia
MAX712 ile HIZLI PİL
Circuit Design for a 12 Volt Gel Cell Charger Using the MAX712 IC for ...
Ładowarka na układzie MAX712 - wyłącza się przed naładowaniem baterii.
MAX712 - ładowarka Ni-MH - schemat z noty katalogowej
NiMH battery charging by MAX712 IC (2 Solutions!!) - YouTube
MAX712 16-Zellen NiMH - Mikrocontroller.net
MAX712 Datasheet(PDF) - Maxim Integrated Products
MAX712 charging circuit - diode gets too hot (2 Solutions!!) - YouTube
Max712 Max713 | PDF | Battery (Electricity) | Battery Charger
MAX712 funktioniert nicht - Hilfe! - Mikrocontroller.net
power supply - MAX712 charging circuit - diode gets too hot ...
MAX712 Lader lädt keinen 9V Block - Mikrocontroller.net
NiMH in system laden mit MAX712 - Mikrocontroller.net
MAX712 erhitzt im Leerlauf - Mikrocontroller.net
Trouble with MAX712 - EmbDev.net
MAX712/MAX713 pin arrangement mode - Basic_Circuit - Circuit Diagram ...
蓄电池快速充电控制器MAX713/MAX712及其应用--电子产品世界手机版
电源技术中的MAX712在镍镉电池快速充电器中的应用 - 将睿
MAX712在镍镉电池快速充电器中的应用-设计应用-维库电子市场网
充电电路中的可编程快速充电管理芯片MAX712/ MAX713电路 - 将睿
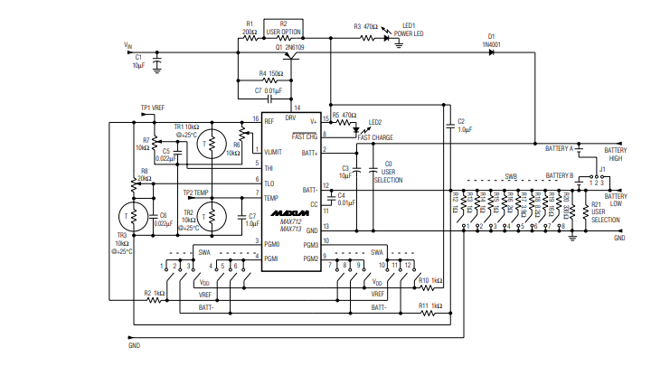
MAX712/MAX713 NiCd/NiMH Battery Fast-Charge Controllers
MAX712-MAX713 datasheet - Nicd/nimh Battery Fast-charge Controllers
MAX712电池充电器_原理图论坛_单片机电路论坛_MCU资讯论坛 - Powered by Discuz!
MAX713 Datasheet PDF - NiCd/NiMH Battery Fast-Charge Controllers ...
MAX712CSE+ - FMG Electronics
Revista Conex Club – nr.5 – 2006 - MAX712/MAX713 - NiCd/NiMH Battery ...
MAX713CPE datasheet - NiCd/NiMH Battery Fast-Charge Controllers The ...
电源电路中的基于MAX712/713的智能型蓄电池快速充电器 - 将睿
Fast, smart and universal NiCd/NiMh battery charger
MAX712, MAX713 rapid charger circuit diagram
采用MAX712 713 构成的充电电路-其他电源电路图-电子产品世界
One-Hour Battery Charger Has Switch-Mode PWM Control | Analog Devices
MAX712电池充电器-----max712 battery charger-其他遥控电路图-电子产品世界
Alwin Lencks Homepage
可编程快速充电管理芯片MAX712/ MAX713电路_电源_电子爱好者
MAX712CPE MAXIM Battery Power Management - Veswin Electronics
快速充电IC(MAX712/713)及其应用电路–电路图–电子工程世界
MAX712CD_481604.PDF Datasheet Download --- IC-ON-LINE
可编程快速充电管理芯片MAX712/ MAX713及其应用 - 电源技术 - 电子工程网
Зарядное устройство для NiCd и NiMH аккумуляторов на MAX712. Схема ...
电源电路中的MAX712应用电路充电电路 - 将睿
Быстрое зарядное устройство
MAX712/MAX713 线性模式电池充电器评估套件
Rapid charger circuit diagram using max712, max713 ics
管理22NiCd/NiMH电池的快速充电控制器(04-100)
Battery charger circuits page [current-page-number]
Century Battery Charger Schematic Century Battery Charger Wi
MAX712EVKIT datasheet - Linear Mode Evaluation Kit: Max712/max713
MAX712/MAX713的引脚排列方式-电路图-AET-中国科技核心期刊-最丰富的电子设计资源平台
由MAX712构成的镍镉/镍氢电池快速充电器_电池电源电路_新满多
电源电路中的由MAX712构成的镍镉/镍氢电池快速充电器 - 将睿
Sgitheach
MAX712_02 Datasheet(PDF) - Maxim Integrated Products
Cost-Saving Multichemistry Battery-Charger System | PDF | Capacitor ...
Зарядное устройство схема для аккумулятора кроны
MAX712/MAX713 NiCd/NiMH Battery Fast-Charge ... - SUNIST
Index 439 - Basic Circuit - Circuit Diagram - SeekIC.com
S. GAL-NEIL, A. MASSENET, "Chargeur solaire pour batterie NiMh", projet ...
S9cbdead056f34e0c8e630c34412486d0j.jpg
可编程快速充电管理芯片MAX712/ MAX713电路-充电电路-维库电子市场网
12v 200ah Battery Charger Circuit Diagram
ThinkPad535用バッテリパックの製作
MAX712/MAX713的引脚排列方式--电子产品世界手机版