Showing 117 of 117on this page. Filters & sort apply to loaded results; URL updates for sharing.117 of 117 on this page
Solved Part B: Flowchart A flowchart for the Mastermind game | Chegg.com
Flowchart of How The Mastermind System Works - YouTube
My crossover mastermind flowchart by dev-catscratch on DeviantArt
TC Flowchart · Innovagents Realtor Mastermind
(Solved) - Part B: Flowchart A Flowchart For The Mastermind Game Has ...
(Solved) : Part Write Pseudocode Game Mastermind Part B Draw Flowchart ...
Mastermind Game Code Example | C# – Best Software Testing Practices
How to Find a Mastermind Group and Build Your Network
Solved Using the flowchart provided for the game of | Chegg.com
Solved using the flowchart provided, create a C program for | Chegg.com
Property Mastermind Accelerator
The Best Flowchart Software and Diagramming Tools | Zapier
Flowchart
Ultimate Guide to Flowchart Symbols and Their Meanings | Creately
Flowchart System User Flowchart
Flowchart Template Flowchart Templates
How to Make a Flawless Flowchart Design? A Detailed Guide - EdrawMax
Flowchart Diagram: How to Create and Fill an Array with User | Course Hero
Free Flowchart Template in Draw.io to Download | Template.net
Mastermind Instructions PDF | PDF | Games & Activities
Mastermind Game Instructions at John Hipple blog
35 Facts About Mastermind - Facts.net
How to Create a Flowchart Example with draw.io | The Requirements Engineer
Free Flowchart Template to Download | Template.net
Flowchart Connectors: Uses, Types, Benefits, and Approaches
Mastermind Game: Rules and How to Play It
MasterMind – A Game of Logic – Siraj's Blog
Free Download Hd Basic Flowchart Examples Create Flowcharts Diagrams ...
Mastermind - instructions | Teaching Resources
Flowchart For Bubble Sort | My XXX Hot Girl
Flowchart Symbols Explained From Basic To Advanced Boardmix - Free Word ...
Interface of Mastermind with the game board, the configuration panel ...
Design Flowchart In Programming With Examples Programiz Scatter Plot ...
10 Flowchart Software for Efficient Design 2024
Free Business Process Flowchart Template to Edit Online
How to start a mastermind group: Step by step guide | upcoach coaching ...
Visual Aid Flowchart Example at Stanley Urbina blog
Flowchart Sop Template - prntbl.concejomunicipaldechinu.gov.co
A flowchart over the game's functionality | Download Scientific Diagram
Free Horizontal Flowchart Template to Edit Online
7 Best Flowchart Software for 2024 - Venngage
Website navigation flowchart | Flowchart Template
Free Legal Compliance Flowchart Template to Edit Online
Flowchart Template | Boardmix
Flowchart Pseudocode Examples at Bernadette Williams blog
Ultimate Flowchart Tutorial Learn What Is Flowchart And How, 57% OFF
Mastermind Board Game: Rules and Instructions for How to Play - Geeky ...
PPT - A Heuristic Hillclimbing Algorithm for Mastermind PowerPoint ...
PPT - Mastermind in C++: Design and Play Guide PowerPoint Presentation ...
SOLVED: how am I supposed to write the pseudocode and flowchart for a ...
How to play Mastermind - YouTube
Instant Download Mastermind Board Game Printable PDF - Etsy
Adventure Game Flowchart Example | PDF
Mastermind – Quick Quarantine Games
Mastermind Game Code at John Bing blog
using c++ make a uml chart with code and a flowchart | Chegg.com
Mastermind for Android - Download
Game development flowchart | Diagrama de flujo Template
How to Create a Mastermind Group - Bay Area Mastermind®
Free Circular Flowchart Template to Edit Online
Free Hotel Management Flowchart Template to Edit Online
Flowchart For Grades/powerpoint Flowchart Examples
FREE 50+ Flowchart Samples in Google Docs, MS Word, Apple Pages, PDF
Mastermind Board Game
PPT - MASTERMIND PowerPoint Presentation, free download - ID:5649149
How to play Mastermind | Official Rules | UltraBoardGames
Easiest Steps To Create Software Testing Process Flowchart Quality
Mastermind Game | Saturday Design
Mastermind Game How To Play at Jean Begaye blog
Hasbro Gaming Mastermind The Classic Code Cracking Game For Ages 8 and ...
The Mastermind — Towner Eastbourne
Mastermind Game Logo
How to easily mock up new backend systems | ustwo Insights
Solved Please help to do the algorithm in C language. I will | Chegg.com
D. Final Algorithm, Flowchart, or Pseudocode | ENGR 1181 AU17 Group F
D. Final Algorithm, Flowchart, or Pseudocode | ENGR 1181 SDPAU18Group E
MAPEH - sirjmastermind
Complex Flowchart: Meaning, Types &14 Free Examples
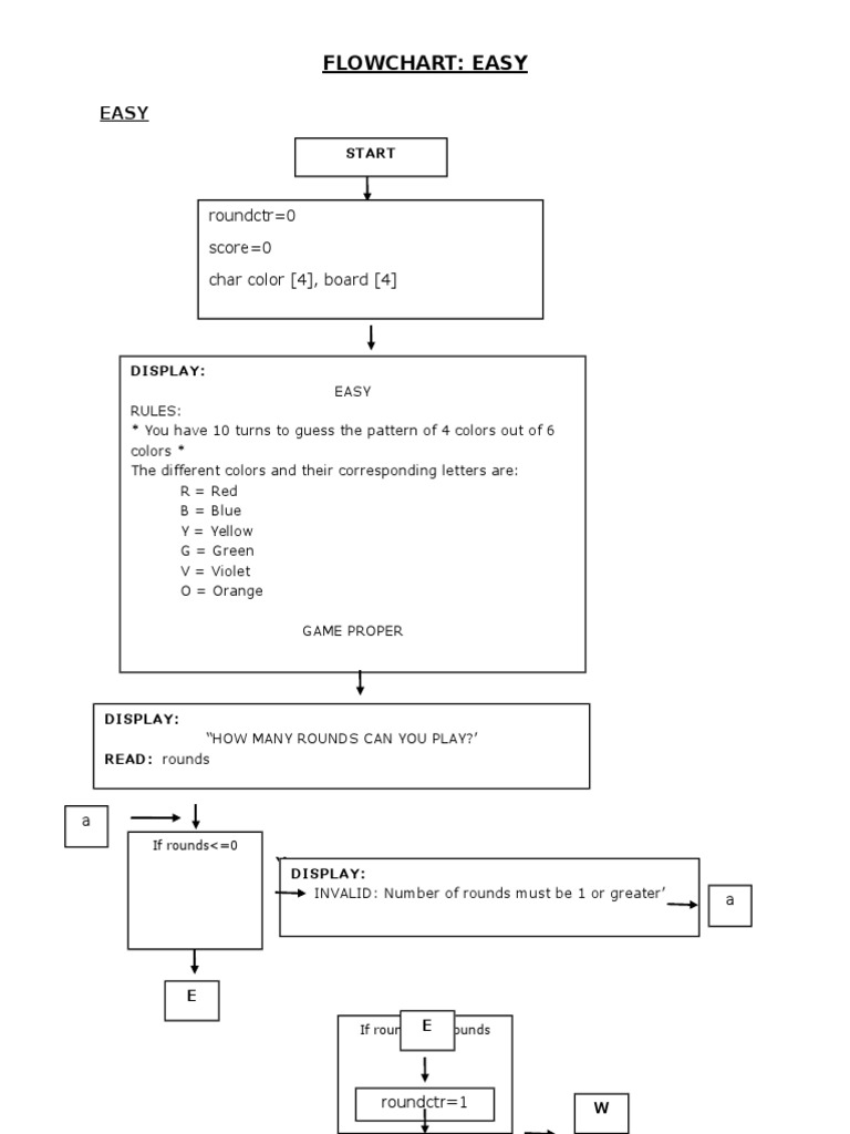
Flowchart: Easy: Roundctr 0 Score 0 Char Color (4), Board | PDF ...
Rules for Creating Flowcharts
Gallery – Ideamation.com
GitHub - adamponddesign/mastermind: General Assembly Project One
How to Play Mastermind: 15 Steps (with Pictures) - wikiHow
Mastermind, the game
Explicación de los símbolos de diagrama de flujo [+plantillas] | Boardmix
Project Management Presentation Templates For PowerPoint - SlideKit
Creating Professional Flowcharts in Microsoft Word
How to Make a Mind Map: A Step-by-Step Guide For Effective Visualization
GitHub - BrianJosephThompson/REACH-Mastermind: This project is an ...
From Textual content To Flowchart: Revolutionizing Course of ...
Program Management Flow Charts
CS 110 How to Program