Showing 119 of 119on this page. Filters & sort apply to loaded results; URL updates for sharing.119 of 119 on this page
Task Assignment – Ivan Vuksanov
Manual Task Safety: Hazard Identification & Risk Reduction
PPT - Manual Task Safety: Assessing Risks and Enhancing Practices in ...
Manual Task Technique Prompts
Video2-EN-BPMN2.0: Manual Task [1] - What is the manual task? - YouTube
Manual Task
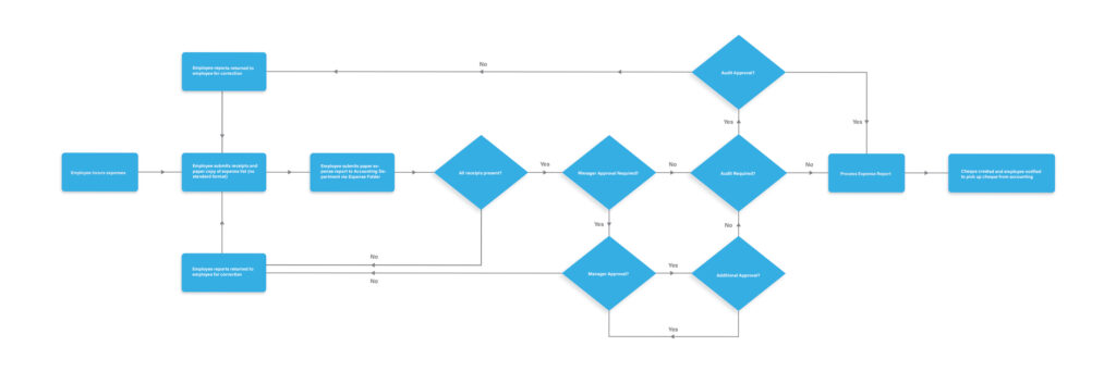
Manual Task Map
Tired of Manual Task Assignments? Meet the Smarter... - Atlassian Community
6 fast & easy ways for handling task assignment - BigPicture
PPT - Why Automated Task Assignment is the Future of Efficient ...
Workplace Health and Safety: Importance of Safe Manual Task Execution
Manual Task Photos, Download The BEST Free Manual Task Stock Photos ...
Tasks and Task Automation - User Manual
Manual Working DWG Assignment W2023 - Manual Working Drawings ...
Manual task icon Images, Stock Photos & Vectors | Shutterstock
Manual Task Creation :: Ataccama ONE
2,203 Manual task Images, Stock Photos & Vectors | Shutterstock
Manual task
How to add a manual task, scheduled task and automated task : Arthur ...
How Manual Work Holds Businesses Back and What Is Task Automation
When to Conduct a Manual Task Risk Assessment - Employ Health ...
To link a manual task to a Business Process Management System.docx - To ...
Top 10 Task Assignment Templates with Samples and Examples
Operations Project Task Assignment Checklist Template - Edit Online ...
PPT - Preventing injuries from manual tasks in the workplace PowerPoint ...
Understanding human task management | Camunda 8 Docs
Manual tasks - Project Plan 365
PPT - and other manual tasks PowerPoint Presentation, free download ...
Assign Task Assign tasks feature in document management software helps ...
Manual Handling Risk Assessment Example | PLUS Training
PPT - Manual Tasks PowerPoint Presentation, free download - ID:1399048
Task Manager
Manual Handling Compliance: Manage Hazardous Tasks | STC
Manual Tasks to Streamline with Business Process Automation | MetaSource
How to Turn Manual Work Flaws into Automated Workflows
How Automated Task Assignments Enhance Productivity? - Cflow
Conduct manual tasks safely | ABC First Aid
Infor SunSystems Features | Automate Manual Tasks
Automation of Manual Tasks: Benefits and Uses
Conducting Manual Tasks Safely Top Tips for Employers and Wo.pdf
HLTWHS005 Conduct Manual Tasks Safely Course- Australian Pacific ...
HLTWHS005 Conduct Manual Tasks Safely - Manual Handling
Manual Tasks
Manual tasks – Project Plan 365
How Minimizing Manual Tasks Can Add Value To Your Role - PayEm
Manual tasks PowerPoint templates, Slides and Graphics
Manual Workflows vs AI Automations: Which is cost-effective?
Manual Tasks Safety Training Benefits
How to Automate a Manual Process - Paper Leaf
Human Resource Software To Automate Manual Tasks Workforce ...
Safety Talk : Manual Handling | Konsultan ISO
How Manual Tasks Work in Advanced Campaigns on Emelia.io
Ch 6: Eliminate manual tasks with automations | Atlassian
7 Business Automations That Actually Work - Stop Manual Tasks
Manual Tasks, Tasks Requiring Hybrid Teams, and Completely Automated ...
Chapter 2: Manual Work Flashcards | Quizlet
HLTWHS005 – Conduct Manual Tasks Safely – AFS Group
Manual Tasks Risk Assessment (ManTRA) | Alba Ergonomics
Automate Manual Tasks PowerPoint templates, Slides and Graphics
Six Manual Tasks That Are Slowing Down Your Firm’s Growth | Hubly
What Manual Tasks Can Be Automated In Business: [#5 Will Surprise You ...
Manual Tasks in the Workplace - PART 1 (Identify Hazards) - YouTube
Human Resource Software To Automate Manual Tasks Employee Engagement HR ...
Understanding Tasks Manual vs automatic scheduling, When to use them ...
Hazardous manual handling basics - YouTube
7 AI Task Managers To Automate, Prioritize, & Organize Work
Hazardous Manual Tasks | WorkPro
Automate manual tasks PowerPoint templates, Slides and Graphics
Eliminating Manual Tasks and Streamlining Cross-Team Workflows
Task types
Automation Technologies For AP Manual Tasks PPT Sample
Figure 3 from Work Health and Safety (Hazardous Manual Tasks) Code of ...
Manual and Automated tasks | Download Scientific Diagram
Manual Tasks Stock Photos, Images and Backgrounds for Free Download
Shifting from manual work to automated workflows | Zoho Creator
Manual workflow conceptual diagram. This diagram shows the manual ...
The Hidden Costs of Manual Workflows and How to Fix Them - Accelerated ...
Automating Manual Sales Tasks: Boosting Efficiency and Productivity ...
Still Assigning Work Manually? Upgrade To A Smart Task Management Tool ...
Manual Tasks Safety Training for Healthcare Workers
Work Instruction - What Is a Work Instruction? Definition, Types, Uses
Create Your Work Manual: A Step-by-Step Guide for Operations Managers
Automate-Manual-Task-Lists - Project Portfolio Office
Digital Workflows: Complete 10-Step Guide For Today
40 Useful Work Instruction Templates (Step by Step)
Create Tasks Manually, Your Way | Jotform
How to Offer Same-Day Delivery That’s Affordable?
Work Systems and How They Work Chapters 2
20 Effective Guidelines for Assigning Tasks to Team Members
Assigning Tasks – Best Practices - Time Management Training by Captain Time
Manually Assigning Warehouse Work to Users – Dynamics Post
Elevate Warehouse Efficiency with Advanced Forklift Tracking - Portable ...
Automations for Asset Management - InvGate Asset Management
Wk6 - Assignment: Organizing Equipment Manuals & Safety Procedures ...
Creating a Workflow Builder app from scratch - OutSystems 11 Documentation
Take charge of your team’s review rounds
Manuals and handbooks - Madrigal Madrigal Communications
Auto-Assign Like a Pro: How TaskTag Smart Tags Save You Time & Headaches