Showing 119 of 119on this page. Filters & sort apply to loaded results; URL updates for sharing.119 of 119 on this page
Mainfra Ltda | Concepción
BSE MAINFRA - Trading Insights & Update - Moneymunch
TRADE SETUP - MAINFRA & POWERGRID - Moneymunch
products – Mainfra
MAINFRA Stock Price and Chart — BSE:MAINFRA — TradingView — India
Portfolio – Mainfra
About Us – Mainfra
Restroom Cubicles – Mainfra
Floral wallpaper – Mainfra
Flower wallpaper – Mainfra
Why you should paint your garage floor – Mainfra
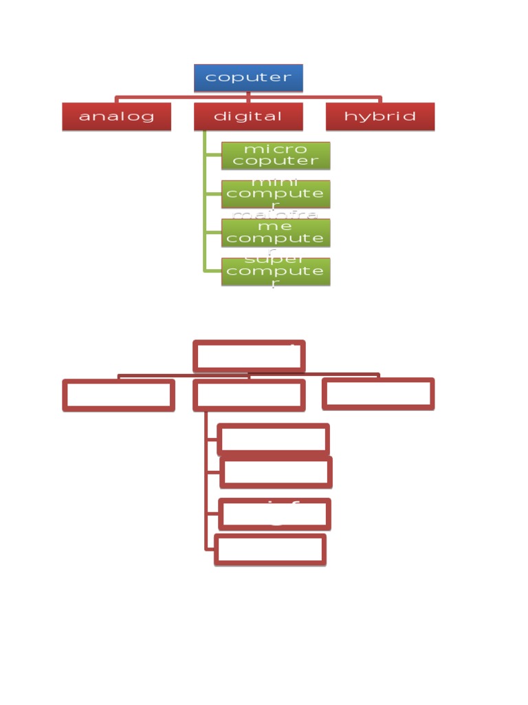
Coputer Analog Digital Micro Coputer Mini Compute R Mainfra Me Compute ...
How to choose the right wallpaper for your bedroom? – Mainfra
Marble wallpaper – Mainfra
What colors should I choose for my interior? – Mainfra
Tektronix 7623A Oscilloscope 100 MHz Analog Multi-Mode Storage Mainfra
Heathkit IO-103 5" Triggered Sweep Oscilloscope Analog Storage Mainfra ...
Mainfra : 7 images, photos de stock, objets 3D et images vectorielles ...
Types of wallpaper coverings and how to choose – Mainfra
Bright yellow – Mainfra
🔥 Free Download Jarvis Wallpaper Mainfra by @meghang67 | WallpaperSafari
Textuted wallpaper – Mainfra
Charcoal grey – Mainfra
REGLAMENTO INTERNO DS 44 RIOHS 2025 v2 - MAINFRA | PDF | Riesgo ...
Tropical jungle – Mainfra
How to redesign your home in a Tuscan style – Mainfra
Tektronix 7623A Oscilloscope 100 MHz Analog Multi-Mode Storage Mainfra ...
Mainfra – Mainfra
Why professional painting services are worth it – Mainfra
Cloudy grey – Mainfra
Wood panel wallpaper – Mainfra
Commercial paint colors for your business – Mainfra
Guide to selecting the perfect paint finish – Mainfra
Beige kitchen – Mainfra
Art deco room – Mainfra
Computerization Movements and Technology Diffusion : From Mainfra ...
Modern Door Lock – Mainfra
Bathroom renovation – Mainfra
Signs your home needs a fresh coat of paint – Mainfra
Spacious office – Mainfra
Interior design – Mainfra
Minimalistic living room – Mainfra
Yellow studio – Mainfra
Minimalistic bathroom – Mainfra
Living room interior – Mainfra
Blue modern bedroom – Mainfra
Contemporary studio – Mainfra
Green office – Mainfra
Waterproofing – Mainfra
Beautifully designed interior in a modern kitchen – Mainfra
How to test paint colors before committing – Mainfra
Modern bathroom – Mainfra
Dark kitchen – Mainfra
MAINFRA
🔥 Free Download Jarvis Wallpaper Mainfra by @erind | WallpaperSafari
Most popular paint colors for rooms in a home – Mainfra
🔥 Free Download Jarvis Wallpaper Mainfra by @ehill92 | WallpaperSafari
Free download Jarvis Wallpaper Jarvis mainfra [1440x1280] for your ...
Universal PC Case Holder CPU Stand Hanging Adjustable Computer Mainfra ...
Mainframe Computer: Examples, Types, Uses, & Features
Mainframe Computers
Example Of Mainframe Computer at Edward Gourley blog
'Mainframe' o los superordenadores que gestionan millones de datos
Mainframe developers are stuck with outdated tools – GitLab and IBM ...
Un 86% de empresas con mainframe adoptan la IA
Computer Mainframes Photos, Download The BEST Free Computer Mainframes ...
BK Precision MDL001 Modular Programmable DC Electronic Load Mainfra...
Migrate and replicate your mainframe data | Google Cloud Blog
Mainframe Migration to AWS Cloud | mainframe migration | mainframe ...
What Is Mainframe Copybook at Jayden Nobbs blog
Hi, I have been asked to complete the CICA mainfra... | Fishbowl
Z/Os Mainframe: Mainframe Computers
The 'Arrest of Jesus,' by the Bamberg master, is a late 15th-century ...
TK-3 M-ATX/ATX/ITX Jonsbo Case Support Dual 360 Radiators ATX Power ...
Alienware39s New Command Center Application Will Finally
IBMs new plan to sell more mainframes - Business Insider
z13
John Deere 960 Field Cultivator, 30.5’, (60) Shanks, 7” Knock-on ...
Mainframe Computers: A Comprehensive Overview and Evolution - Studocu
Mainframe应用管理开发现代化解决方案及日本客户成功案例.pdf - 墨天轮文档
Yahoo!オークション - KEITHLEY 7001 スイッチシステム SWITCH MAINFRA...
Maruti Infrastructure Ltd. (MAINFRA) Live Share Price Today on NSE/BSE ...
Equipment Inventory, Electrical Equipment, South Shore, MAInfra-Red BPS ...
Engineering Services, Electrical Engineering, MAInfra-Red BPS ...
Mainframe July 2023 | maps.secondlife.com/secondlife/Mainfra… | Flickr
informatica
The Importance of Geotech Soil Testing for Foundations - Ideal Geotech
#MAINFRA #approved #BONUS #STOCKSPLIT #corporateactions Maruti ...
~isil~ Retro Terminal @ Mainframe | Available at the Mainfra… | Flickr
IBM CARD PUNCHING MACHINE, AN INPUT MEDIUM FOR 360 MAINFRA… | Flickr
MAINFRAME (@loumata) / Cosmos
Picture this: every room tidy, every corner intentional. It’s not just ...