Showing 120 of 120on this page. Filters & sort apply to loaded results; URL updates for sharing.120 of 120 on this page
Mad Notes - Monthly Advanced Notes Template for Remarkable Tablets - Etsy
MAD Notes Unit2 - ............................................. - UNIT ...
Lecture Notes on MAD I: Week 1 Overview and JavaScript Basics - Studocu
MC25204 MAD UNIT 2: Design Principles & XML Layouts Notes and QP - Studocu
SOLUTION: How to estimate a bridge completely hand mad notes with ...
Mad Mad Notes | Download Free PDF | Android (Operating System) | Java ...
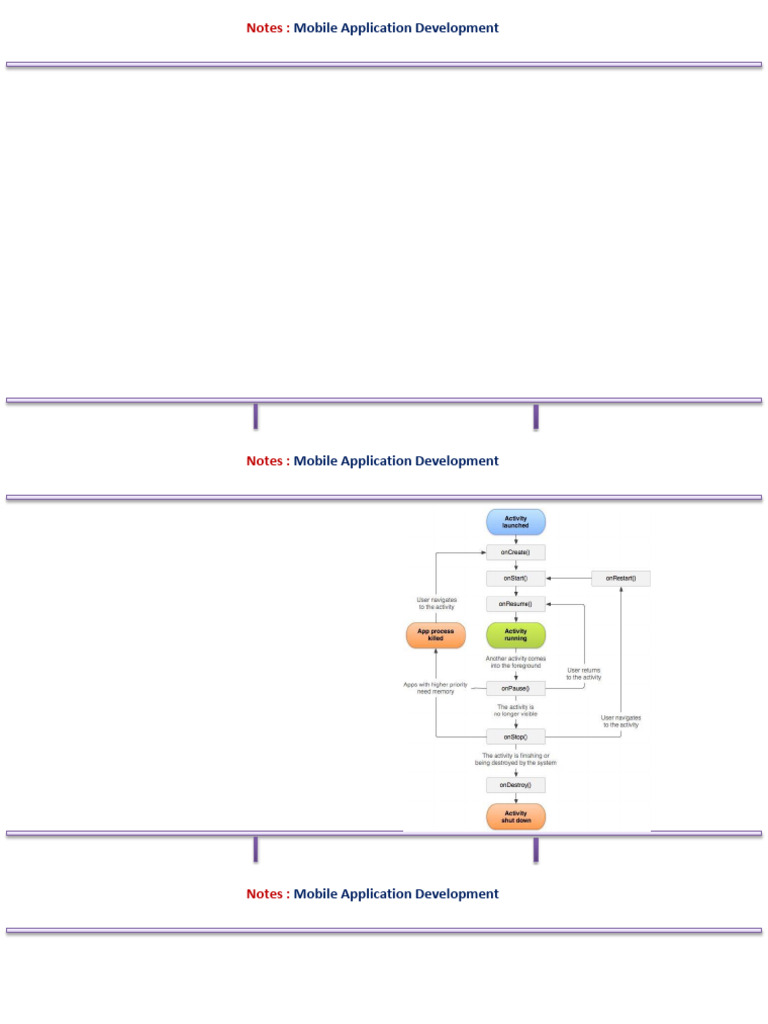
MAD Notes (Developing Android Applications) | PDF
MAD Notes Chapter5 | PDF
MAD Notes and Practice | PDF
Mad Notes | PDF
MAD Notes Chapter 1 | PDF
MAD Notes | PDF | Mobile App | Android (Operating System)
MAD Notes Unit3 - ............................... - UNIT 3 UI ...
MAD Notes - R18!4!6 Units | PDF | Android (Operating System) | Dialog Box
MAD Notes 2 | PDF
MAD Notes Chapter 3 | PDF
IQR & MAD Guided Notes - Multiple Lessons by Awesome is Math | TpT
Priyanshu Pandey MAD Notes - Compressed | PDF
MAD Notes Unit1 - ........... - UNIT 1 Android and its tools Mobile ...
MAD Notes - Neuro 2: Stroke Types, Diagnostics & Treatments - Studocu
SOLUTION: Mad notes class 12 chemistry polymers - Studypool
Statistical Measures and MAD Notes Video - YouTube
MAD Notes - Unit 2 | PDF | Java Virtual Machine | Android (Operating ...
Mad Sounds - Notes and tablature for guitar - guitar 1 part | PlayYourNotes
MAD notes | PDF | Android (Operating System) | Java (Programming Language)
MAD Notes - NEURO 1: Assessment & Management of Neurological Function ...
MAD Exam Revision Notes.pdf - MAD Exam Revision Notes Topic 1 ...
Mean Absolute Deviation - MAD - Notes and Practice by Math Minds 101
MSBTE MAD Notes Collection | PDF
Print MAD Notes - Declaring and Using Permissions Android features a ...
220241-MAD Unit2 - mad notes unit 2 - Unit 2: Installation and ...
Mad Notes | PDF | Android (Operating System) | Java (Programming Language)
MAD Notes 3 | PDF
22617 Mobile Application Development MAD MSBTE Notes - MSBTE DIPLOMA
Results for MAD notes | TPT
MAD Notes - YouTube
MAD Notes Unit 4 | PDF | Class (Computer Programming) | Method ...
MAD Notes 1 - Bsc. Information Technology - Studocu
MAD notes unit 2 - development of android - UNIT- Basic Widgets ...
Mad Sounds - Notes and tablature for guitar - guitar 2 part | PlayYourNotes
Mad Sounds - Notes and chords for solo voice with accompaniment ...
UNIT I Overview and Features of Android OS - MAD Notes - Studocu
Mad Notes Jkuat | PDF | Android (Operating System) | Mobile App
MAD Notes 2 - Bsc. Information Technology - Studocu
MAD Notes - 4 Units | PDF | Android (Operating System) | Java ...
MAD Notes | PDF
MAD 4302 Notes Ch8 - Lecture note 8 - MAD 4203 - Studocu
Mad Notes Ppt | PDF | Model–View–Controller | Telephone
MAD notes - Btech Cse - Studocu
Mad Notes by MathewScotArt on DeviantArt
MAD All Units Notes 1 by Campusify | PDF | Android (Operating System ...
MAD notes 1 | PDF
Mad Unit 6 Notes | PDF
MAD Notes | Download Free PDF | Android (Operating System ...
MAD Notes - 241124 - 030039 | PDF
Mean Absolute Deviation (MAD) Notes & Practice Worksheet | Printable ...
MAD Notes: Chapter 1 - Understanding Android and Its Development Tools ...
The Mad Note – Album de The Mad Note | Spotify
Mean Absolute Deviation - MAD Notes, Practice Pages, and Game by ...
Mean Absolute Deviation (MAD) Notes and Explanation | TPT
Mean Absolute Deviation {MAD} Notes and Practice by Kendra Passarelli
TNPSC GROUP-04-TN GOVT NOTES PDF- HISTORY - Tamil Madal
Mad notes-WA0005. | PDF
🎓MAD Notes Pdf 🕮 | Mobile Application Development JNTU free lecture notes
MAD Notes: Chapter 2 - Installation & Configuration of Android Q - Studocu
MAD Notes-1 | PDF
Mean Absolute Deviation (MAD) Notes (with key) by Ms Rosen Teaches Math
Mean Absolute Deviation (MAD) Guided Notes and Practice by Math with Morris
🏉 Mad Note|note
MAD Note | PDF
Current Issue Moroccan Dirham (MAD) Notes & Coins 🇲🇦 : r/Banknotes
#Mobile Application development Notes (Mad)#Mad notes#cse - YouTube
Mad World [Classical version] von Michael Andrews & Gary Jules Noten ...
Guitar Chords For Mad World
Mad Notes&mcq | PDF | Java Virtual Machine | Android (Operating System)
Staff mad libs | TPT
Free Cornell Notes Template for Students and Teachers
Teacher Appreciation Mad Libs Printable, Party Games, Printable ...
Guitar Chords Mad World
Mad World by Gary Jules (Piano/Vocal/Chords/Sheets) - YouTube
Mad world piano – Artofit
MadNotes App | Markdown Notes, Always On Hand
MadNotes PRO Lifetime Deal: Minimalistic Markdown Notepad
Madnotes Lifetime Deal - Markdown Note Taking Application
MadNotes Lifetime Deal - Your Markdown Notepad and Productivity Powerhouse
MadNotes PRO Lifetime Deal | Lifetimo.com
⭐ MadNotes: Your Markdown Notepad and Productivity Powerhouse : r ...
MadNotes for Google Chrome - Extension Download
MadNotes PRO - Markdown Notepad - Lifetime Access | DealFuel
MadNotes PRO | Markdown PRO- From markdown notepad to productivity ...
日記|えふこ|note
munificus: MadNotes - App Review
MadNotes - Secure, Minimalist Markdown Note-Taking for Focused ...
Letter Note Player
Mad_notes, 線上商店 | 蝦皮購物
MAD-Notes-2 | PDF