Showing 120 of 120on this page. Filters & sort apply to loaded results; URL updates for sharing.120 of 120 on this page
MP88xx I2C GUI | Software | Monolithic Power Systems | MPS
MP5515 I2C Evaluation GUI | MPS | Monolithic Power Systems
MP8859 I2C Evaluation GUI | Software | Monolithic Power Systems | MPS
MP3326 / MPQ3326評価用I2C GUI | MPS
MP8833 I2C Evaluation GUI | ダウンロード可能なI2C GUIを介してMP8833を設定可能 | MPS
GUI of the MPS console program. Disabled alarm inputs are invisible ...
GUI for MPS control at control console | Download Scientific Diagram
Problem Solving Sheet GUI of the prototype MPS system. | Download ...
MP2791 GUI
MP2733 I2C Evaluation GUI
Motor Driver Programming GUI
MPS I2C Interface System User Guide
MP2651 GUI
高效电源设计的实时数字解决方案(第二部分)| 技术文章 | MPS
MP2888A/MP2965/MP5023 Server Telecom Core Power Monitor Programming GUI ...
MPS的AI供电方案,助力突破高能耗和散热难题| 文章 | MPS
GitHub - foamtecintl/mps-gui: Master Plan System GUI
MP2762A I2C Evaluation GUI
MPS MP8864 Evaluation Kit User Guide
Screenshots of MPS software GUIs and MPS functional diagram. (A ...
MP3924 GUI software具体怎么用 - 资源中心 - MPS技术论坛
MP2664 I2C GUI
MP8860 I2C Evaluation GUI
MP2723 I2C Evaluation GUI | 高度なカスタマイズが可能 ユーザーはダウンロード可能なI2C GUIを介して設定可能 ...
MPSデジタル電源用GUI MPS Power Manager | MPS
MPS LLC在线设计工具操作指南 - 仿真工具和GUI - MPS技术论坛
MP2695 I2C Evaluation GUI
MP8862 I2C Evaluation GUI
MPS 磁钢设计工具操作新指南 - 仿真工具和GUI - MPS技术论坛
MPS EVKT-8847 MP8847 Evaluation Kit User Guide
MPS Virtual Bench Pro 4.0 软件的使用教程 - 仿真工具和GUI - MPS技术论坛
MPS 48V 数据中心解决方案 - 人工智能(AI)解决方案 - MPS技术论坛
MP2731 I2C Evaluation GUI
MPS EVKT-8864 MP8864 Evaluation Kit User Guide
【MPS设计工具体验分享】DCDC软件设计指南及使用感受 - 仿真工具和GUI - MPS技术论坛
GUI如何使用? - 资源中心 - MPS技术论坛
关于MPSmart的使用 - 仿真工具和GUI - MPS技术论坛
【MPS设计工具体验分享】 - 仿真工具和GUI - MPS技术论坛
【DCDC设计】MP2176在线设计初体验 - 仿真工具和GUI - MPS技术论坛
MPS设计工具感悟 - 仿真工具和GUI - MPS技术论坛
关于仿真工具和GUI分类 - 仿真工具和GUI - MPS技术论坛
MPS设计工具体验分享 - 仿真工具和GUI - MPS技术论坛
MPS推出最新一体化电机驱动模块_深圳市永阜康科技有限公司
使用【DCDC设计】在线设计MPQ2167 - 仿真工具和GUI - MPS技术论坛
【MPS设计工具体验分享】DCDC designer 初体验 - 仿真工具和GUI - MPS技术论坛
【MPS设计工具体验分享】双输出反激电源应用 - 仿真工具和GUI - MPS技术论坛
LCC设计使用 - 仿真工具和GUI - MPS技术论坛
【DCDC设计】使用MP1462芯片设计使用体验 - 仿真工具和GUI - MPS技术论坛
【MPS设计工具体验分享】DC TO DC 在线设计 - 仿真工具和GUI - MPS技术论坛
【MPS设计工具体验分享】DCDC 在线设计师 - 仿真工具和GUI - MPS技术论坛
【MPS设计工具体验分享】反激设计单路输出 - 仿真工具和GUI - MPS技术论坛
【MPS设计工具体验分享】DC DC在线设计 - 仿真工具和GUI - MPS技术论坛
MPSmart 模擬 EMI範例 - 仿真工具和GUI - MPS技术论坛
【DCDC设计】工程师必备神器之MP9942电路设计 - 仿真工具和GUI - MPS技术论坛
MP6004 反激变换器仿真问题请教-变压器模型 - 仿真工具和GUI - MPS技术论坛
【MPS设计工具体验分享】+磁钢设计体验心得 - 仿真工具和GUI - MPS技术论坛
【MPS设计工具体验分享】记录一次快速使用磁钢设计工具对设计进行仿真的全过程 - 仿真工具和GUI - MPS技术论坛
【MPS设计工具体验分享】其一:DCDC在线设计体验 - 仿真工具和GUI - MPS技术论坛
【DCDC设计】DC DC在线设计师MP1470电源 - 仿真工具和GUI - MPS技术论坛
【MPS设计工具体验分享】之反激设计浅尝 - 仿真工具和GUI - MPS技术论坛
【MPS设计工具体验分享】DCDC在线设计 - 仿真工具和GUI - MPS技术论坛
MP2793 | 4-Cell to 16-Cell, High-Accuracy Battery Monitor and Protector ...
(MPS设计工具体验分享)LLC设计工具体验 - 仿真工具和GUI - MPS技术论坛
MP8868 | 10A, 17V High Efficiency Synchronous Step-Down Converter with ...
【MPS设计工具体验分享】反激设计工具体验分享 - 仿真工具和GUI - MPS技术论坛
【DCDC设计】+尝试仿真MP2314 - 仿真工具和GUI - MPS技术论坛
【MPS设计工具体验分享】-使用DCDC在线设计师设计MP1653BUCK电路 - 仿真工具和GUI - MPS技术论坛
Accelerator Controls & Beam Diagnostics Division, RRCAT
Features | PTZ Control | Media Production Suite | Software | Broadcast ...
【MPS设计工具体验分享】磁钢设计工具体验分享 - 仿真工具和GUI - MPS技术论坛
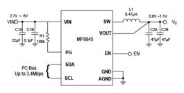
MP8845 | 5A, 6V Highly-Efficiency, Synchronous, Step-Down Switcher with ...