Showing 120 of 120on this page. Filters & sort apply to loaded results; URL updates for sharing.120 of 120 on this page
MDB Controller #MDB #Controller #Shorts #Video. - YouTube
Vending Machine Controller Mdb Interface Main Board - Vending Machine ...
MDB Controller - LCD or LED Version; With Credit Reader Capabilities ...
Vending Machine Control Board Controller Mainboards with Mdb Interface ...
Raspberry PI MDB Controller with Python and QT - YouTube
Mdb Controller Board Design For Vending Machine, High Quality Mdb ...
SparkVend: Smart MDB Vending Controller | WiredWhite
GitHub - sergomor/mdb-arduino: MDB controller based on Arduino UNO board
IVMC 8M Vending Machine Controller Control Circuit Board with MDB and ...
Arduino with MDB coffee controller - General Electronics - Arduino Forum
MDB ESP32 | Sniffer & Controller - YouTube
MDB Line Printer Controller for use with PDP 8 Computes : Free Download ...
Amazon.com: MDBPro MDB Controller : Musical Instruments
Air-Serv ASII MDB Controller #03-00256 120VAC/60HZ/15AMP Vending ...
AMS COMBO, SNACK MACHINE SENSIT 1, 2, 3 CONTROLLER to MDB 24v CABLE ...
Change machine controller - MDB bill validator and ccTalk hopper - YouTube
MDB payment device to MDB-RS232 and RS232-MDB interface for the vending ...
What is MDB and how is it integrated in vending machines? – Qibixx
Vending Machine Control Board with Mdb and Dex Interface, Vending ...
MDB Development Kit - Qibixx Documentation
MDB-SPY: The Vending machine,self-service coffee vending machine MDB ...
MDB Technology – Qibixx – MDB to USB and more!
What Is the Meaning of Mdb in Electrical - KathrynkruwGoodman
MDB Analyzer | Qiba
Mdb converter vending - australianxaser
MDB Protocol DEX with it vending machine control board - YouTube
Building Blocks of MDB
It was a great pleasure hosting the 2022 MDB Controller’s Forum in ...
Understanding MDB (Modular Databases) on NCS5700 systems Cisco NCS5500 ...
Vending Machine Control Board with MDB and DEX Interface - Reliable ...
GitHub - MDB80/rgb-ledc-controller: RGB LED Controller Library for ...
MDB based vending machine controllers based on 48 pin/64KB ST Micro ...
MDB Upgrade – Qibixx
MDB-RS232 (MDB2PC) Support MDB V4.3 protocol - Innovative designed MDB ...
MDB Converter Products
Toy Vending Machine Mainboard with Control Panel A set with MDB and DEX ...
MDB CABINET
ตู้ MDB (Main Distribution Board) คือ อะไร ? | แสงชัยกรุ๊ป
How to connect your MDB machine in 3 minutes - YouTube
What is MDB and how can the MDB-Converter help? | Abrantix AG
Capital Vending Control Board Kits for Vending Machines with MDB - YouTube
Transform Your Vending Experience with the Mdb Rs232 Adapter - Electronikz
Webshop - Magnetic Drive Controller for sale at Midwest Press and ...
Module Kit Required to Convert to MDB > Convert to MDB to Accept Credit ...
Mdb converter vending - adventurelasopa
MDB-RS232: Best MDB adapter for vending machine design, Connect MDB ...
ตู้ MDB หรือ สวิทช์บอร์ด (Main Distribution Board) |Factomart Thailand
Vending Machine Control Board With Mdb And Dex Interface,Vending ...
Used Louis Allis Co Model: 70143K Magnetic Drive Controller / MDB-2 / ...
MDB payment device to PC RS232 interface for the vending machine system.
MDB Control unit
Micro-Controller Kit – MDB Electrosoft
Mdb-RS232 Mdb Adatper to Connect Bill Validator Coin Acceptor to PC or ...
Processor usage of controllers, MDB server, OIS, and EWS generating ...
Sync and MDB Panel - TECO GROUP - Automation, Low & Medium Voltage ...
MDB AutoCAD DWG
MDB Dressing | mdb installation | mdb board connection | mdb smdb in ...
MDB Converter: your reliable Interface for Multi Drop Bus controlled ...
Optokoppler, UART & MDB - Mikrocontroller.net
"MDB Protocol for Simplifying Your Vending Business" - Helpful Article ...
MDBPro Kit Without Customer Interface | Datawrx
Control board for vending machine coin ,bill and cashless payment device
Perfect for USD-MDB(USD2MDB) interfaces to existing vending machines to ...
Shanghai Wafer Microelectronics Co.,Ltd. - MDB-RS232 (mdb2pc) and RS232 ...
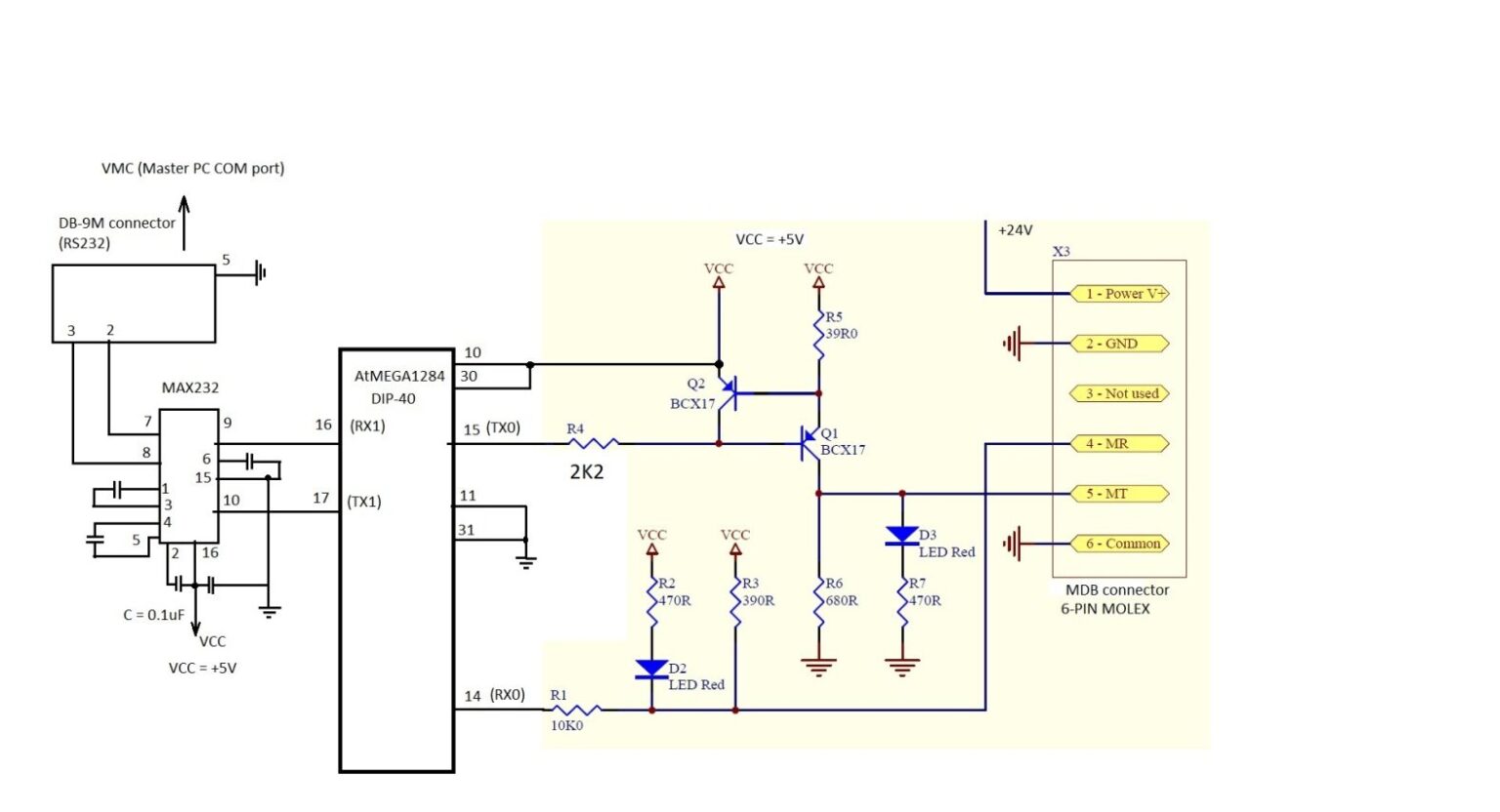
GitHub - maehw/mdb-coin-controller: Multidrop bus (MDB) vending machine ...
The Flexibility and Power of MDBs, Illustrated
MDB-SMART timer control board working with GSM alarm and monitor adapter
Perfect for Raspberry PI interfaces to existing vending machines to ...
What is difference between MDB-RS232 (MDB2PC) and RS232-MDB (PC2MDB)?
Coin Operated computer (vending computer), Internet cafe kiosk ...
Perfect for RS232-MDB (PC2MDB) interfaces to existing vending machines ...
ATS,MDB main controller.#industrialelectrician #electrician #tecnician ...
Main distribution board (mdb) testing and commissioning field ...
MDB-E, Ethernet-Serial Bridge| Streamline Process Management
make the (MDB) / Main Distribution Board.#short. - YouTube