Showing 120 of 120on this page. Filters & sort apply to loaded results; URL updates for sharing.120 of 120 on this page
Process mapping 101: How to map out your workflows | Planio
Process map representing parallel logistic systems in Tanzania (2011 ...
Workflow Process Mapping: How to Create a Process Map
Free Printable Process Map Templates [PDF & Word, Excel]
Process Map | Help Manual | Sigma Magic
Practical Guide to Creating Better-Looking Process Maps | Process map ...
Process Map Logo
Process Map Designer
Process Map Archives » Learn Lean Sigma
Process Map Farmacorp Group 3 | PDF | Marketing | Economies
A Guide on Process Map and Flow Chart Symbols in Six Sigma
Process Map Diagram _ Process Map Examples – BLKXFS
Manufacturing Process Maps Templates Manufacturing Strategy Map
Process map -acceptance of the order by the forwarder from the customer ...
Process Map vs Flowchart: What's the Difference Between Them?
Process Map - - 750x750 PNG Download - PNGkit
Process Flow Map - Unify Workflows
The Complete Guide to Process Map Icons
Process Mapping Templates In Excel - Six Sigma Process Map Scaled free ...
10 Process Map Templates for ClickUp, Excel, & Word
NATO 2 14 Introduction to LOGFAS - YouTube
Lean Process Mapping Examples What Is Process Mapping? | BDC.ca
Guide to Process Mapping: Definition, How-to, and Tips • Asana
LOGFAS - Hardthöhenkurier Online
7 Process Flow Diagrams , What Is a Process Flow Diagram – FREG
Process Mapping Templates In Excel 6 Free Excel Flowchart Templates:
What Is Process Mapping? Full Guide and Examples
Manufacturing Process Maps Templates
Best Practices for Process Maps at California High-Speed Rail Authority ...
How to convert your data to LOGFAS - Nexus LCM
What are process levels, and why are they important?
Process Mapping NEW — Lothian Quality
Lean Process Mapping Examples
Ukraine Successfully Implements NATO LOGFAS Logistics System | Defense ...
LOGFAS LDM module Rysunek 4. Moduł LDM systemu LOGFAS Source: own study ...
Process Mapping
What Is Process Mapping And How Can It Help? - Conventus Law
LOGFAS FUNDAMENTALS COURSE - NRDC-GR
LOGFAS Fundamentals & SPM/SPD Course - NRDC-GR
LOGFAS Operational Movement Planning Course at the Military University ...
LOGFAS Operational Movement Planning and Movement Execution ...
Logistics Process Mapping: Visualizing and Optimizing Your Supply Chain ...
Ukrainian Military Implementing NATO Logfas System to Improve Logistics ...
System Informatyczny Logfas - Ai | PDF
Best Process Mapping Tools
How to Make a Process Map: A Step-by-Step Guide | Miro
CLFG Process Map: JULY 13,2021 | PDF
Six Sigma Process Mapping: Streamline Your Operations
Lean Six Sigma Principles & Toolbox: Visualizing Workflows with Process ...
Practical Guide to Creating Better Looking Process Maps | Process News
PPT - Process Mapping PowerPoint Presentation - ID:1664884
Process Mapping Templates In Excel
Process Mapping in Lean Six Sigma | NWCPE
LOGFAS – Movement Coordination Centre Europe
Process Maps You Should Know - GoLeanSixSigma.com (GLSS)
What is a Process Mapping in Six Sigma? Complete guide for 2024
Process Mapping - Learn Lean Sigma
Process Maps: The Importance of Clarity - Hague Consulting
Qu’est-ce que le process mapping ? Guide complet et exemples
Utilizing Project Management Process Mapping to Improve Processes
How To Map A Process: Step-by-Step Guide For Lean Success
Process mapping for successful multiplatform feature innovation | Baker ...
Process Mapping » Learn Lean Sigma
6 Simple Process Mapping Examples to Organize Your Work | Motion
Process Strategy by McKinsey Alum | Best Practices, Examples, Templates
Creating process maps - Logistics news - Logistics trends 2020
Process Mapping 101: An Extensive Guide for Businesses | Motion | Motion
What are the LOGFAS training options? - Nexus LCM
Advanced Process Mapping For Process Excellence - IGrafx
21 TSC conducts LOGFAS Executive Overview Course - Kaiserslautern American
Guide to Process Mapping Tools: Enhancing Workflow Efficiency
ENHANCING LOGFAS SKILLS – MCCE LOGFAS WORKSHOP – Movement Coordination ...
layered process audit 意味, 層状プロセス監査 – WETE
Internal Audit Process Flow Template for PPT And Google Slides
LOGFAS: What is NATO Logistics Functional Area Services - Nexus LCM
Converging Sustainment Warfighting Systems: USAREUR-AF's Data-Driven ...
PPT - MainFrame SAS PowerPoint Presentation, free download - ID:4249928
Parlez-Vous LOGFAS? U.S. and Allies Speak the Same Language When it ...
Quality Digest Magazine
Developing the Logical Frame Work Matrix - ppt download
Log processing — Dynatrace Docs
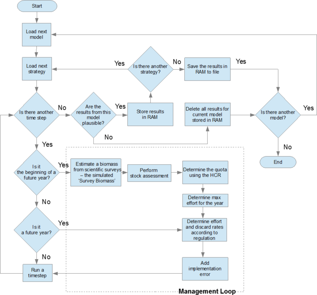
CEFAS Management Strategy Evaluation (CEFAS-MSE) – User Guide for ...
Housestaff Lean Academy Module 3 Examining the Current
Assignment 3-Process Maps
The Easy Guide To Creating An Operations Manual Construction Division ...
QMPAS
Fertigungsprozess Flussdiagramm Leitfaden
PPT - Project design & Planning PowerPoint Presentation, free download ...
Log analysis process. | Download Scientific Diagram
31 серпня-2 вересня, а також 6-8 вересня в рамках проєкту з обміну ...
Lean Six Sigma Webinar Efficient Processes For The Public Sector