Showing 118 of 118on this page. Filters & sort apply to loaded results; URL updates for sharing.118 of 118 on this page
Flowchart editor dgrm.net / Announcement / Live collaboration - Alexey ...
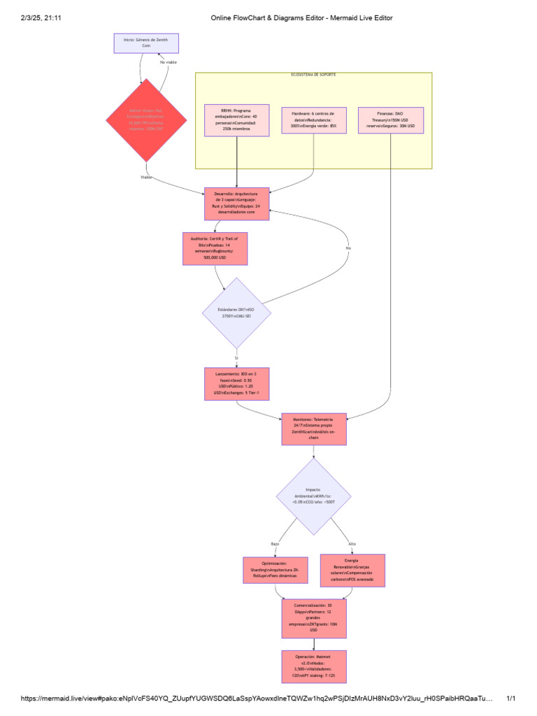
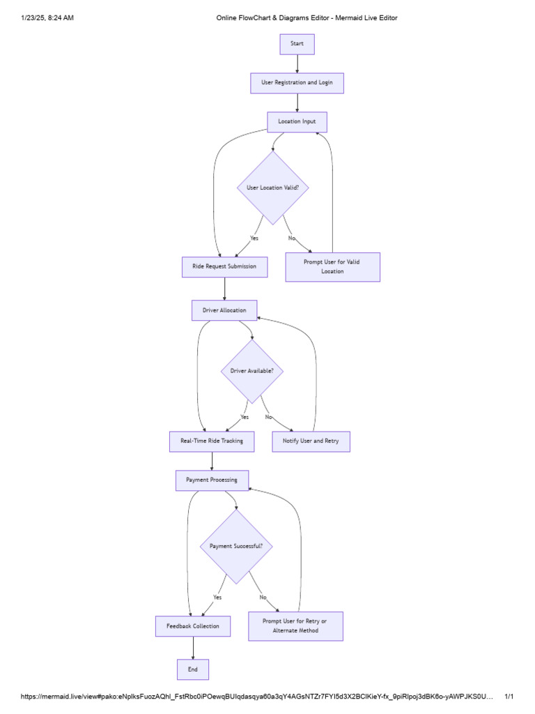
Online FlowChart & Diagrams Editor - Mermaid Live Editor | PDF
-IT Center's flowchart of procedures to apply for live streaming ...
Flowchart exercise | Live Worksheets
FLOWCHART | Live Worksheets
flowchart | Live Worksheets
Online FlowChart & Diagrams Editor - Mermaid Live Editor | PDF ...
Live Flowchart Troubleshooting - DataMiner Dojo
Flowchart depicting the steps involved in creating a live paper. Live ...
Online FlowChart & Diagrams Editor - Mermaid Live Editor-2 | PDF
Flowchart of system live cycle | Download Scientific Diagram
Flowchart | Live Worksheets
A Basic Flowchart worksheet | Live Worksheets
Flowchart depicting the workflow for processing a live paper once all ...
English Flowchart | Live Worksheets
flowchart online exercise for | Live Worksheets
The 8 Best Free Flowchart Templates [+ Examples] - prodSens.live
Live Streaming « Viewpoint Digital Video Productions
AI Flowchart Maker
Make a flowchart online for free
How to Make an Animated Flowchart in 5 Quick Steps
Free Flowchart Maker | Online Flowchart Creator | Creately
Flowchart - AOF33012
How to Create a Flowchart Example with draw.io | The Requirements Engineer
Live Charting Manufacturing
Flowchart Maker | Create Flowcharts Easily | MockFlow
Free Flowchart Maker | Flow Chart Creator | Visme
Online Flowchart Creator | Create Free Flowcharts | MURAL
The 12 Best Free Flowchart Templates [+ Examples] | Brand Ratna
How to Make a Live Photo Into a Video
Conversation Flowchart & Tree Diagram Templates [Examples]
Flowchart Maker | Create A Flowchart Online with Lucidchart
Flowchart Maker | Create Flowcharts Easily for Free
FlowChart - Codesandbox
Flowchart of livestreaming of government officials. | Download ...
Flowchart là gì? 4 bước xây dựng Flowchart hiệu quả
Flow Chart Creator | Create Flowcharts & Diagrams | Colored Flowchart ...
How To Make A Flowchart For A Project at Anthony Whitlow blog
Creating Flowchart Using Ai
Free Online Flowchart Maker - Create Flowcharts Easily
5 Revolutionary AI Flowchart Generators That Transform Complex Data in ...
Flowchart Vs Circulate Chart - Chart Patterns Cheat Sheet: A Trader’s ...
Flowchart Template - SlideBazaar
Project management flowchart | Flowchart Template
Free Download Hd Basic Flowchart Examples Create Flowcharts Diagrams ...
Online Flowchart Maker - Revolutionize Process Mapping
Flowchart Examples
Flowchart tutorial complete flowchart guide with examples – Artofit
Flowchart Animations – An Outstanding Way To Display Procedural Steps
Online Flow Chart Software AI Flowchart Generator Create Flowcharts
Flowchart Online Maker - A Go-To Tool for Visualizing Ideas
The 5 Best Free Online Flowchart Creator Tools
How to Make a Flowchart for Programming | MiroBlog
Flowchart Powerpoint Templates - prntbl.concejomunicipaldechinu.gov.co
Interactive flowchart for navigating through a decisionmaking process ...
Free Flowchart Maker | Create Professional Flowcharts with Lunacy
10 Best Online Flowchart Software of 2021 - The Digital Project Manager
LIVE AI
40 Animated Flow Chart Templates: Animated Flowchart Maker – MasterBundles
Flowchart Animated Presentation - SketchBubble on Vimeo
Facebook Live Flowchart, HD Png Download - kindpng
Flowchart | Free Interactive Worksheets | 692553
Interactive Flowchart In Excel
How to Make Flowchart in PPT
Flowchart | Free Interactive Worksheets | 7663842
Flowchart Symbols And Their Meanings Flowchart Consists
Flowchart Online
Development Flow Chart _ Flowchart Example | WDUM
AutoIntegrate Info
Life Flow Chart
How To Use The Microsoft Software For Flowcharts?
Online Flow Chart
Best Way to Create a Flowchart: Step Guides & Best Practices
Flow Chart Templates - Printable Formats
Creating An Interactive Flow Chart In Excel
The 10 Best Flowcharting Apps for Visualizing Your Workflows
Interactive Diagram for Building Flowcharts | GoJS Diagramming Library
9 Free Microsoft Visio Alternatives - Flowchart, Workflow And Diagram Tools
Flow Charts Templates
Scheme Mobile Flowcharts Flow Chart Wireframe Wireframe Kit
Sample Flow Chart Template
Flowcharts Online
How To Make A Flow Chart For Powerpoint at Andy Sage blog
A Guide to Flow Charts - YouTube
40 Fantastic Flow Chart Templates [Word, Excel, Power Point]
Interactive Flow Chart Builder
How To Make A Flow Chart In Office at Evie Rounsevell blog
The Facts and KPIs | How to Connect Tabular Data (CSV) to a Graphic ...
Make Flow Charts Flow Charts | Make Flow Charts Online | PicMonkey
What is Interactive Flowcharts | Social Media Response | Business ...