Showing 114 of 114on this page. Filters & sort apply to loaded results; URL updates for sharing.114 of 114 on this page
Sysadmin Skill Tree | PDF | Linux | Operating System
Introduction to Linux Operating System - LinuxSimply
π² Understanding the Linux File System Tree π The Linux file system is ...
Linux Operating System Practical Guide to Linux Commands
Linux Unix-like GNU Operating Systems, tree timeline transparent ...
2. How computers are organized β Linux and Operating System Concepts ...
History of Unix Linux Unix-like Operating Systems, tree timeline, angle ...
Linux Device Tree | PPTX | Operating Systems | Computer Software and ...
Directory structure of the Linux operating system explained β VITUX
It - Linux file system Tree #Linux | Facebook
A Complete Guide to Understanding Linux File System Tree | Cherry Servers
Understanding The Linux File System Tree | Vinay Kumar
Que Es Tree En Linux at William Swoope blog
The Linux Family Tree (Redux) - YouTube
Linux Filesystem Tree - Unix & Linux Stack Exchange
The Linux File System Structure Explained | Filing system, Linux, Linux ...
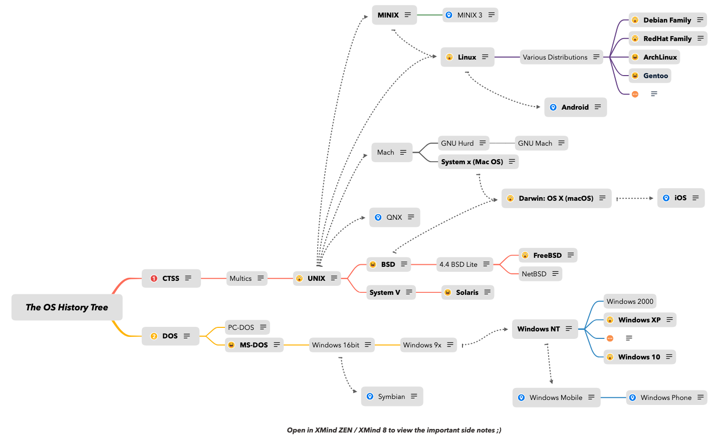
Family Tree Of Operating Systems
A timeline and family tree of operating systems (830 of them ...
Linux Directory Structure and File System Hierarchy | Linux Training ...
How To View Directory Tree Structure In Linux - OSTechNix
Linux tree
The Enterprise Linux Family Tree - TuxCare
Linux Directory Structure (File System Structure) Explained with Examples
How to Use the Tree Command to Navigate File Directory in Linux - Make ...
Linux family tree | Linux, Computer basics, Information visualization
Debian Linux Family Tree
Linux File Tree - Naukri Code 360
Introduction to linux file system structure and types β Artofit
Linux Operating Systems β GrapheneGoat
Linux File System Organization at Mitchell Cushing blog
Linux tree. Briefly analyzing Linux tree structure | by Alejandro ...
File System Hierarchy of Linux β DevOpsAGE
Linux Device Tree Tutorial with Detailed Examples
Linux File Trees and Commands | PDF | Operating Systems | Computer ...
Climbing the Tree | Learn Linux Quickly
Exploring the Linux Tree - YouTube
2.1 History of Linux Operating Systems
@networkyy on Instagram: "Linux file system Tree #Linux" en 2025 ...
Pin on Linux
Linux Distros | Linux, Linux mint, Puppy linux
Distribution Linux Graph at Darren Pennington blog
Ultimate Beginner's Guide for Linux | Aditya's
OS Family Tree : coolguides
What Are The Components Of A Linux Distribution?
History of Unix and Linux: From PDP-7 to Modern Operating Systems | by ...
rod.info: All about Linux
Understanding Linux Directory Structure: Structure & Explanation | by ...
Linux & Terminal Commands | CHAN γ £ DEV
List of Linux distributions - Wikipedia
What is Unix Operating System? [A Complete Overview]
Linux file hierarchy
Database: Basic Linux OS: Chapter3: Linux structure and Installation
Linux Filesystem | Blog of Dr. Agnibho Mondal
Understanding the Linux File System: A Comprehensive Guide β TecAdmin
Understanding Device Tree in Linux: A Complete Guide | by ThamizhElango ...
OPERATING SYSTEM: Operations on Processes
Explaining Linux Family Trees: Why Are There So Many Linux β JMNG
List of Linux distributions - Justapedia
PPT - Module 2 - The File System PowerPoint Presentation, free download ...
PPT - The Linux Kernel: Introduction PowerPoint Presentation, free ...
Linux Kernel Driver Device Trees #programming #linux #kernel β The ...
The Tree Structure of the Filesystem (Unix Power Tools, 3rd Edition)
PPT - Linux Introduction PowerPoint Presentation, free download - ID:329433
This diagram shows the "family tree" of the Unix operating system.
Linux, a family of operating systems - YouTube
Introduction to Linux
CSG, Introduction to Linux
31 popular Linux distributions and OS [List]
Linux Filesystem - TestingDocs
Linux Directory System: Introduction | PPT
Unix Tutorial #1: Navigating the directory tree β Andy's Brain Book 1.0 ...
Files and directories in Linux 6 | PPTX
One Wild Ride Β» Linux Magazine
What is Linux device tree?
Operating Systems: File-System Interface
Automotive Grade Linux Releases 10th Version Of Unified Code Base ...
Novell Documentation: Novell Linux Desktop - Introduction to Bash
GitHub - mayurrkukreja/Linux-Learning: Basics of Linux
Linux Directory Structure Explained For Beginners
Mastering Linux Device Trees in Embedded Systems | Octavo Systems
The Most Popular Linux Distributions Comparison Β» BlogiFy
All OS types in Linux family and explanation about each - Techyv.com
Let's Code - a beginners guide to linux
An Abridged Guide to the Enterprise Linux Landscape | Linux Journal
The βtreeβ Command in Linux [12 Practical Examples] - LinuxSimply
List of Linux distributions Facts for Kids
UNIX family tree | Pearltrees
2017 Winner - Annual Bruessard Award | Richard Stallman
PPT - D I F Lesson 04: Software PowerPoint Presentation, free download ...
10th ed. chapter 03
What is Fedora? - Web Hosting Sun
History of Unix
Evolution Of Os
The birth of Debian, in the words of Ian Murdock himself | Ars Technica UK
Introduction to UNIX and Linux: Lecture 1
Check out this Ubuntu family tree! Source: https://commons.wikimedia ...