Showing 117 of 117on this page. Filters & sort apply to loaded results; URL updates for sharing.117 of 117 on this page
Graph for the characteristics of the LM35 | Download Scientific Diagram
Characteristics graph of the LM35 | Download Scientific Diagram
Temperature Level Bar Graph using LM35 with Arduino in 2024 | Arduino ...
Temperature level bar graph using LM35 with Arduino
Arduino Experiments: LM35 and Graph plotting
Temperature Level Bar Graph using LM35 with Arduino | Bar graphs ...
Graph of DHT 22 and LM35 sensor accuracy | Download Scientific Diagram
Bar Graph Temperature Indicator using LM35 | circuits4you.com
Temperature Level Bar Graph Using LM35 With Arduino : 6 Steps (with ...
Temperature level bar graph using lm35 with arduino – Artofit
MEASURING THE TEMPERATURE WITH LM35 AND PLOTTING THE GRAPH ON LABVIEW ...
LM35 analog temperature sensor with Arduino tutorial
Pin configuration of LM35 temperature sensor. | Download Scientific Diagram
Lm35 Temperature Sensor Output at Robyn Huff blog
LM35 Temperature Sensor - Fads to Obsessions
Arduino compatible coding 14: Interfacing the LM35 temperature sensor ...
LM35 Temperature Sensor: Working, Circuit, and Arduino Code ...
Arduino LM35 Sensor Tutorial - How LM35 Sensor Works and How to Use it ...
IoT Temperature Data Logger Using ESP8266 and LM35 - ThingSpeak
ESP32 And LM35 Temperature Sensor - Makerguides.com
In-Depth: Interfacing LM35 Temperature Sensor with Arduino
LM35 Sensor Interfacing with ESP32 | ESP32
Lm35 Temperature Sensor Tutorial at Tristan Meehan blog
LM35 Temperature Sensor: Pinout, Datasheet, Equivalent [FAQ]
Comparison of the LM35 temperature sensor's readings and the ...
#8 Arduino Mega: Display Realtime Temperature graph on cloud (using ...
LM35 Temperature Sensor : Pinout, Interfacing with Arduino and Features
Lm35 Sensor Pinout at Charles Carington blog
How to Use LM35 Temperature Sensor: Pinouts, Specs, and Examples ...
Modelling the LM35 Temperature Sensor in SPICE
Step-by-Step Guide: LM35 Temperature Sensor Interfacing with Arduino ...
Lm35 Arduino Connections Arduino Arduino Temperature Sensor Sensor
Lm35 Circuit Diagram Explanation - Circuit Diagram
Temperature Measurement using LM35 and AVR Microcontroller (ATmega32 ...
Lm35 Temperature Sensor Circuit Using Voltage Controlled Diagram ...
Complete LM35 Temperature Sensor Datasheet Guide
LM35 Temperature Sensor : Datasheet Its Working
Digital Thermometer using LM35 and PIC Microcontroller (PIC16F877A)
Arduino Lm35 Temperature Sensor With Lcd Display Pdf at Tracy Pogue blog
graphing functions - How to apply response time graph on sensor value ...
Datasheet of LM35 - Features, Specifications, and Application Guide
Lm35 Arduino
#10 NodeMCU: Display Realtime Temperature graph on ThinkSpeak cloud ...
Unlocking LM35 Datasheet: Specifications, Features, and Applications
Temperature Sensor LM35 Working Principle Tutorial - Spectrum InfoTech
Ultimate Guide to Using the LM35 Temperature Sensor with Arduino
Which Sensor Is Lm35 at Katherine Lederman blog
LM35 sensor output voltage relation with temperature [5] | Download ...
Project 5 – Analog Sensor: Temperature using LM35
LM35 temperature sensors
LM35 Temp Sensor Equation - Programming - Arduino Forum
Change in output of LM35 as temperature changes. | Download Scientific ...
LM35 temperature sensors | Download Scientific Diagram
Interfacing LM35 Temperature Sensor with Arduino
How Does a LM35 Temperature Sensor Work and how to Interface it with ...
Lm35 Temperature Conversion Formula at Colin Jetton blog
Lm35 Temperature Sensor Interfacing With Arduino Board
Lm35 Temperature Sensor Circuit Diagram
Illustration Of Lm35 Temperature Sensor | Download Scientific Diagram
Lm35 Temperature Sensor Circuit Diagram » Wiring Diagram & Schematic
The LM35 temperature sensor has an output voltage | Chegg.com
How To Use Lm35 Temperature Sensor With Arduino Arduino Tutorials
du1vss (D.I.Y.): LM35 Thermometer Project
Lm35 Temperature Conversion Formula at Andera Shaffer blog
LM35 Arduino Temperature Sensor User Manual | Emre's Bench
Lm35 Circuit Diagram
Arduino UNO R4 - LM35 Temperature Sensor | Arduino UNO R4 Tutorial
Lm35 Temperature Sensor Jaycar at Theodore Kemp blog
Lm35 Temperature Sensor Features at Isabel Spiegel blog
lm35 temperature sensor problem? - General Guidance - Arduino Forum
image
Temperature sensor output (LM35) | Download Scientific Diagram
Akshai M - Things that I do
GitHub - KeerthikaNagarajan/Interfacing-LM35-Temperature-sensor-and ...
实验,第 5 课
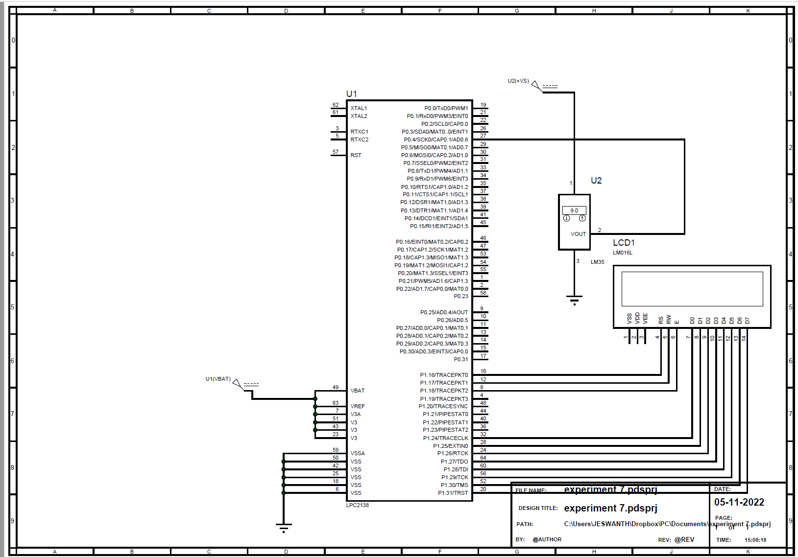
GitHub - Aashima02/Ex.-No.-7-Interfacing-LM35-Temperature-sensor-and ...
Lm35Dt Temperature Sensor at Mia Rooke blog
GitHub - SETTY-POOJITHA-AI/Ex.-No.-7-Interfacing-LM35-Temperature ...
The temperature sensor based on LM35. When the sensitivity of sensor ...
GitHub - Shavedha/Ex.-No.-7-Interfacing-LM35-Temperature-sensor-and ...
GitHub - Y-CHETHAN/Ex.-No.-7-Interfacing-LM35-Temperature-sensor-and ...
GitHub - Technicalaccent/Interfacing-LM35-Temperature-Sensor ...
GitHub - Syam-tej/Ex.-No.-7-Interfacing-LM35-Temperature-sensor-and ...
LM-35 TEMPERATURE SENSOR with Arduino Nano | how to work LM-35 ...
GitHub - saijaganv1618/Ex.-No.-7-Interfacing-LM35-Temperature-sensor ...
TMP36 - Analog Temperature sensor [TMP36] : Adafruit Industries, Unique ...
GitHub - lathika-sunder/Ex.-No.-7-Interfacing-LM35-Temperature-sensor ...
GitHub - Kishore00007/Ex.-No.-7-Interfacing-LM35-Temperature-sensor-and ...
什么是LM35温度传感器?LM35温度传感器的作用,带你快速搞定 - 知乎
Electronic Components Distributor | APP ELECTRONICS
an electronic device with wires connected to it on top of a wooden ...