Showing 119 of 119on this page. Filters & sort apply to loaded results; URL updates for sharing.119 of 119 on this page
OpenStack LBaaS (Load Balancer As A Service)
Openstack Neutron : LBaaS v2 - 叶伟 - 博客园
Typical LBaaS business model | Download Scientific Diagram
OpenStack Neutron LBaaS — W.Young
LBaaS
The Advantages of LBaaS against DIY Load Balancing | by Athul Domichen ...
OpenStack Summit Fall 2018: LBaaS | PPT
Configure LBaaS V2 using command line | OpenStack
What is cloud load balancing? | LBaaS | Cloudflare
Install and Configure Openstack Neutron's LBaaS (Load Balancer as a ...
理解 Neutorn LBaaS - 每天5分钟玩转 OpenStack(120) - 墨天轮
OpenStack on ARM64 - LBaaS - Cloudbase Solutions
OpenStack Summit Fall 2018: LBaaS | PPTX
Alkira Redefines Load Balancing with LBaaS | Digital IT News
OCI Network Firewall – Securing the LBaaS traffic | ateam
Neutron LBaaS Arch - OpenStack
LbaaS - ICONZ-Webvisions
Difference between neutron LBaaS v1 and LBaaS v2 ? | UnixGeek
FAQ: How does LBaaS work? - IPSERVERONE
HAProxyconf 2019 - Criteo - Transitioning from Ticketing to LBaaS | PPT
Automation of VIP Configuration with LBaaS - AppViewX
Private Cloud Director: DNSaaS & LBaaS • Platform9
F5 Integration for OpenStack Neutron LBaaS
OCI Network Firewall – Securing the Private LBaaS traffic | ateam
What is cloud load balancing? Cloud load balancing, also known as LBaaS ...
LBaaS in VMware Cloud Director - What's New in 10.5
OpenStack Docs: Load Balancer as a Service (LBaaS)
Neutron/LBaaS/Architecture - OpenStack
Demystifying Load Balancing as a Service (LBaaS): Enhancing Application ...
OpenStack Neutron 之 Load Balance - Traveling.Light - 博客园
Load Balancers at DigitalOcean - HAProxy Technologies
Neutron/LBaaS/DevelopmentStatus - OpenStack
Virtual IP questions : r/digital_ocean
DAY-1、時系列データベース‘Flash’とは?/LBaaS実現への道 | gihyo.jp
PPT - Bringing Mission and Performance Critical Applications to ...
大規模LBaaSプロジェクトの成長期に体験した2つの問題
Install and configure VMware Horizon on Oracle Cloud VMware Solution
Neutron/LBaaS/HavanaPlan - OpenStack
Chapter 16. Configure Load Balancing-as-a-Service (LBaaS) | Networking ...
Deploy Omnissa Horizon 8 on Oracle Cloud VMware Solution
OpenStack Load Balancer as a Service (LBaaS) with openSUSE Leap - YouTube
OpenStack Load Balancer as a Service (LBaaS) with openSUSE Leap | PPT ...
OpenStack Load Balancer as a Service (LBaaS) with openSUSE Leap | PPT
Load Balancing in Multi-Cloud | Load Balancing in Hybrid Cloud
LBaaS: How to launch a Layer 4 (TCP) Load Balancer - IPSERVERONE
LBaaS: How to Enable Load Balancer for NovaCloud Instance - IPSERVERONE
What is LB? / LBaaS? / Managed LB? - Speaker Deck
Load Balancer as a Service — Chameleon Cloud Documentation
Teaching How to use Oracle Load Balancer as a Service (LBaaS) to front ...
lbaas分析笔记 | liushy
Load balancing in cloud computing.pptx
Handle peak SSL traffic with flexible Load Balancing and Network Load ...
AskF5 | Manual Chapter: Configuring Load Balancing as a Service in ...
秒懂虚拟化(一):从概念到网络、存储虚拟化全解析,通俗解读版-CSDN博客
Load Balancer as a Service in Malaysia | IP ServerOne
IBM Cloud Kubernetes Service - Secure By Default Cluster Virtual ...
Neutron/LBaaS/LoadbalancerInstance/Discussion - OpenStack
Neutron:LBaaS v2-CSDN博客
Neutron/LBaaS/NetScaler - OpenStack
a10-neutron-lbaas · PyPI
Neutron/LBaaS/LBaaS+and+Libra+integration+Draft - OpenStack
Certificate Manager / SSL Offloading — F5 OpenStack LBaaSv2
28.LBaaS负载均衡原理及配置_Michael_XiaoQ-华为开发者空间
GitHub - Sohoxic/LBaaS: This is a implementation for load balancers ...
Neutron/LBaaS/Agent - OpenStack
Liberty版本Neutron LBaas学习 | Laminar
Equilibrio de Carga en la Nube (LBaaS)
#libyanspider #lbaas | شركة العنكبوت الليبي
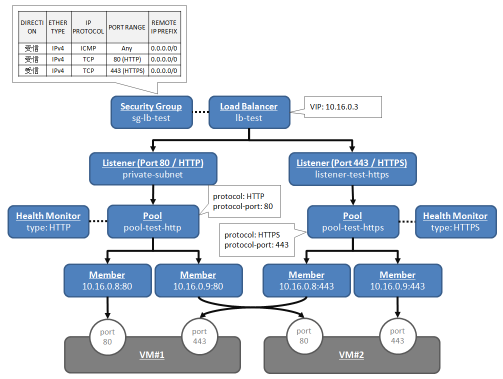
LBaaS: How to launch a Layer 7 (HTTP/HTTPS) Load Balancer - IPSERVERONE
负载均衡服务LBaaS在云计算中扮演着怎样的角色?-鱼云
Load Balancer as a Service | Pi Cloud
Mirantis OpenStack 9.0 (Mitakaベース) で LBaaS(V2) を使用する - Qiita
Load Balancing as a Service | Armand.nz
Load Balancing-as-a-Service (LBaaS) with octavia in openstack | PDF
(PDF) Load Balancing as a Service v2 - OpenStack · Load Balancing as a ...