Showing 119 of 119on this page. Filters & sort apply to loaded results; URL updates for sharing.119 of 119 on this page
Bluetooth LE L2CAP Frame Generation and Decoding - MATLAB & Simulink
L2CAP Layer Tutorial
Bluetooth L2CAP protocol format. | Download Scientific Diagram
L2CAP protocol for Bluetooth study notes (2) - Programmer Sought
蓝牙学习(4) -- L2CAP - feiwatson - 博客园
Four L2CAP layer of Bluetooth low energy (BLE) protocol stack ...
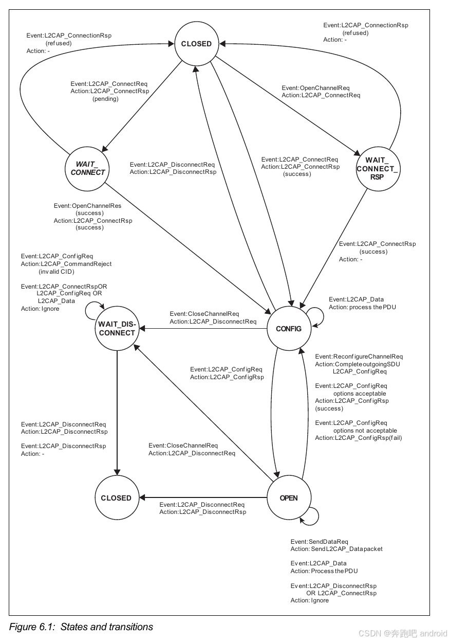
L2CAP
Data Link Layer: L2CAP - BSAM
Android Bluetooth A2DP audio data is sent to Controller through L2CAP ...
Bluetooth L2CAP 学习 - 程序员大本营
蓝牙协议栈分析-- L2CAP - 知乎
L2CAP Bluetooth Programming Guide | PDF | Port (Computer Networking ...
Performance Boost: Using L2CAP Socket Over GATT for Bluetooth Data ...
The relationship between ATT and L2CAP is about MTU | Download ...
[BLE] L2CAP 協議的介紹
Bluetooth L2CAP 学习_android bt l2cap-CSDN博客
Logical Link Control and Adaptation Layer Protocol (L2CAP) — BLE-Stack ...
Logical Link Control and Adaptation Protocol (L2CAP) - GeeksforGeeks
The complete guide to Bluetooth Low Energy
PPT - BLUETHOOTH ARCHITECTURE PowerPoint Presentation, free download ...
PPT - BLUETOOTH Overview PowerPoint Presentation, free download - ID ...
PPT - Bluetooth (A Distributed System Perspective) PowerPoint ...
PPT - INTRODUCTION TO BLUETOOTH PowerPoint Presentation, free download ...
Bluetooth: Архитектура — Протокол управления логической связью и ...
PPT - An Introduction to BLUETOOTH TECHNOLOGY PowerPoint Presentation ...
Bluetooth Power point presentation | PPTX
Bluetooth introduction | PPTX
PPT - Bluetooth PowerPoint Presentation, free download - ID:4200747
PPT - Bluetooth PowerPoint Presentation, free download - ID:3596557
蓝牙(七)L2CAP层协议解析_l2cap协议-CSDN博客
PPT - Bluetooth Techniques PowerPoint Presentation, free download - ID ...
PPT - Bluetooth PowerPoint Presentation, free download - ID:3124196
Bluetooth L2CAP介绍 - 北落不吉 - 博客园
Bluetooth L2CAP_l2cap协议-CSDN博客
蓝牙BLE基础知识-CSDN博客
PPT - Bluetooth PowerPoint Presentation, free download - ID:6735945
How Does Bluetooth LE Secure Pairing Work?
In bluetooth protocol , what is the difference between LT_ADDR and LLID ...
Bluetooth L2CAP介绍_bluetooth lacap protocol-CSDN博客
Confira a Visão Técnica do Bluetooth Smart - Embarcados
PPT - Networking over Bluetooth: overview and issues PowerPoint ...
Networking over Bluetooth: overview and issues - ppt download
Chapter 12 Bluetooth and IEEE - ppt video online download
Mastering Bluetooth in AOSP: A Deep Dive into the Android Bluetooth ...
【翻译】Bluetooth Core Specification Version 5.2 Feature Overview | canarypwn
PPT - Bluetooth PowerPoint Presentation, free download - ID:1248712
PPT - The Bluetooth Architecture PowerPoint Presentation, free download ...
Linux 下的Bluetooth 架构_linux 蓝牙 框架-CSDN博客
PPT - Bluetooth: 1.Applications, Technology PowerPoint Presentation ...
PPT - Bluetooth Radio PowerPoint Presentation, free download - ID:6134790
Bluetooth技术学习笔记 ——L2CAP之数据包格式_l2cap帧格式-CSDN博客
Bluetooth 蓝牙介绍(七):逻辑链路控制和适配协议规范(L2cap 协议)-CSDN博客
蓝牙bluetooth基础知识介绍+实战调试_bluetoothd-CSDN博客
Bluetooth L2CAP介绍
bluetooth protocol stack.pptx
PPT - Bluetooth: Introduction PowerPoint Presentation, free download ...
Bluetooth Low Energy (BLE) 101 Tutorial: Intensive Introduction - Atadiat
【android bluetooth 协议分析 06】【l2cap详解 11】【l2cap连接超时处理逻辑介绍】 - 技术栈
【android bluetooth 协议分析 06】【l2cap详解 4】【通俗易懂l2cap 配置状态切换细节】_l2cap通俗理解-CSDN博客
Bluetooth 101. Training for Plantronics - online presentation
Bluetooth Low Energy (BLE)
IP sur Bluetooth - FRAMEIP.COM
【android bluetooth 协议分析 06】【l2cap详解 3】【通俗易懂l2cap 状态机】_openl2capchannel ...
PPT - FSATIE TELECOMMUNICATION WORKSHOP PowerPoint Presentation, free ...
PPT - Bluetooth Technology PowerPoint Presentation, free download - ID ...
PPT - Overview of Patterns in Bluetooth PowerPoint Presentation, free ...
蓝牙核心规范(V5.2)7.1-深入详解之L2CAP(2)-云社区-华为云
PPT - Bluetooth: HCI, L2CAP, Rfcomm PowerPoint Presentation, free ...
PPT - Bluetooth & Bluetooth low energy - 101 PowerPoint Presentation ...
PPT - BLUETOOTH PowerPoint Presentation, free download - ID:1578125
Bluetooth in Linux
BLE蓝牙协议ATT,L2CAP,LL最形象的理解方式_ble att-CSDN博客
Bluetooth技术学习笔记 ——L2CAP之配置选项_蓝牙extended feature-CSDN博客
蓝牙基础(二):蓝牙核心系统架构 - 知乎
蓝牙BLE数据包格式汇总 - 知乎
Introduction Wireless communication is one of the fastest-growing ...
蓝牙核心规范(V5.4)10.6-BLE 入门笔记之L2CAP_l2cap心跳包-CSDN博客