Showing 120 of 120on this page. Filters & sort apply to loaded results; URL updates for sharing.120 of 120 on this page
Kolekcje w języku Java - Samouczek Programisty
Java - Kolekcje | Interaktywny kurs
FINANTEQ on LinkedIn: Wielowątkowość w Java - podstawowe kolekcje ...
Nowy kurs: Java Kolekcje
Programowanie w języku JAVA - notatki z wykładu - Kolekcje w Javie ...
#Niezbędnik Juniora. Kolekcje w języku Java - Kobiety do kodu
Java #30: kolekcje (ogólnie)
How to Use the Java Collections Framework – A Guide for Developers
What is Collection Framework in Java? | Hierarchy & Interfaces of Java ...
What are Java Collections? Get started with the framework
Java Collection Framework JAVA EE: Java : Collection Framework
Java collections | PDF
شرح Java Collections - YouTube
PPT - Kolekcje PowerPoint Presentation, free download - ID:3970588
PPT - Collections in Java Introduction To Java’s Collection Framework ...
PPT - Java Collections Framework PowerPoint Presentation, free download ...
Collection Java partie 1 : Introduction – Très Facile
Java иерархия коллекций: Справочник по Java Collections Framework / Хабр
Collection Framework in Java. What are Java collections? | by Neeraj ...
Kolekcje w Javie, czym się od siebie różnią? | Gniado IT
20. Kurs Java dla początkujących - Kolekcje: Map, Set - YouTube
PPT - Mastering Java Collections: A Comprehensive Guide PowerPoint ...
SOLUTION: Collections in java 2 theory and examples - Studypool
Java Collections | Collections Framework in Java | Java Tutorial For ...
🧠 Java Collections Framework — The Ultimate Toolbox for Java Developers ...
Kolekcje w języku Java. Najlepsze zastosowania - Jason
Exploring the Power of Java Collections: A Comprehensive Guide | by ...
Kurs Java dla początkujących - #7 Dziedziczenie, Polimorfizm ...
Collection Và Collections Trong Java - Quochung.cyou
Java Collection Tutorial - GeeksforGeeks
Kurs Java - Lekcja 12 Kolekcje: Zbiory. (zapis streamu) - YouTube
GitHub - AnatomiaKodu/java-od-zera: Nauka języka Java od kompletnych ...
Mastering the Java Collections Framework
PPT - Java Collections PowerPoint Presentation, free download - ID:1135413
Kurs programowania Java -Kolekcje - YouTube
Collections in Java: Collection Framework in Java Explained
Java Collections Framework Explained | by Adarsh GS | Sep, 2024 | Medium
PPT - JAVA – kontenery: interfejsy Collection i Map PowerPoint ...
Collections in Java | Java Collections Framework - Letstacle
2. java collections | interfaces | Collections in Java | Java Tutorial ...
When To Use Java Collections at Tyson Young blog
Java Collections Framework. The Java Collections Framework is a… | by ...
PPT - Introduction to Java Collection PowerPoint Presentation, free ...
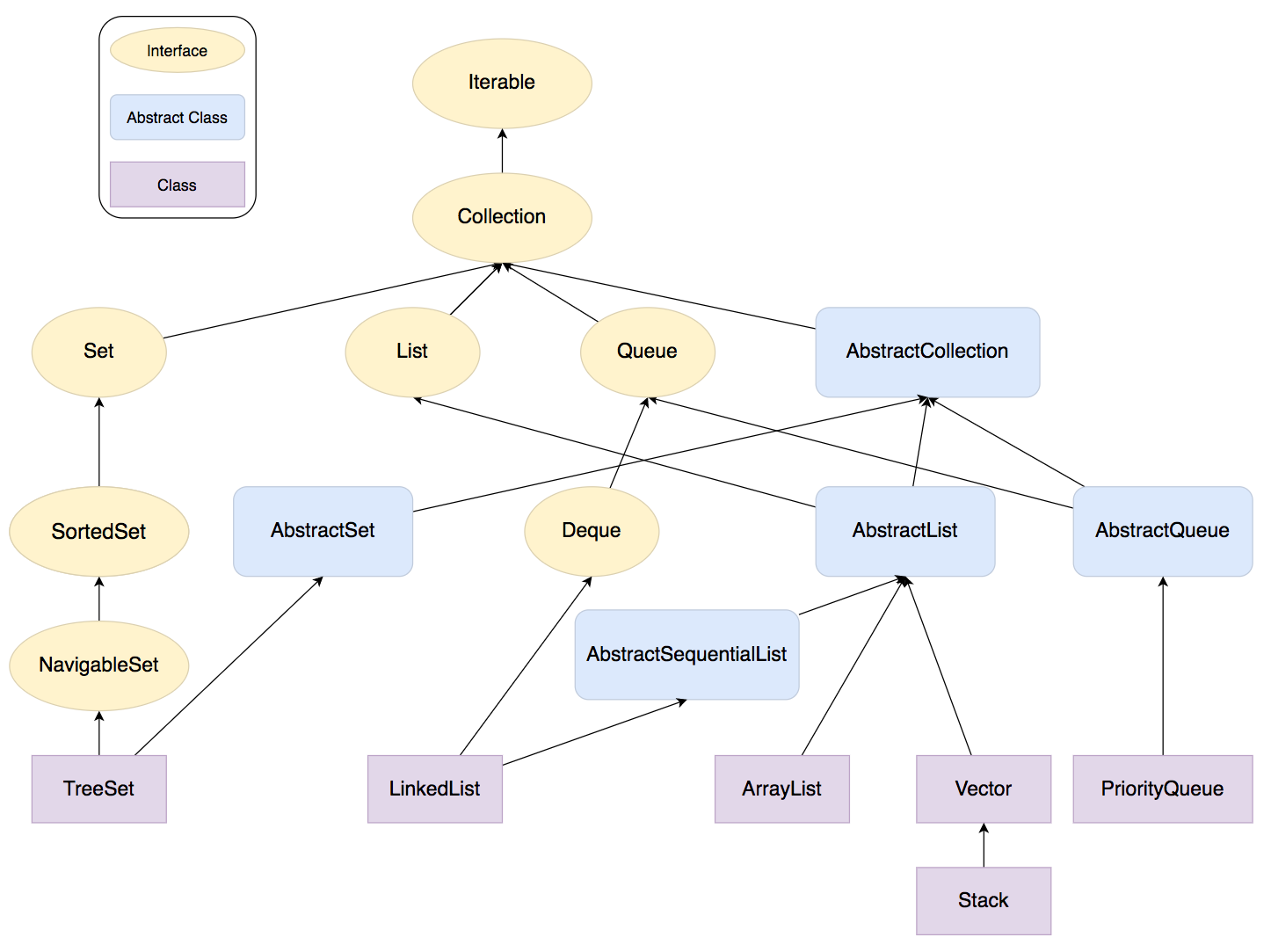
Java Collections Hierarchy Tutorial
Java - wprowadzenie do kolekcji
Java Collections Explained (with examples) - YouTube
#05 - Kolekcje w Javie - Kobiety do kodu
Java Collections Tutorial - Java Code Geeks
Collection Hierarchy in Java - Scientech Easy
Java Collections Framework Guide | PDF | Array Data Structure | Java ...
Types Of Collections Java at Seth Obrien blog
Java Collection Framework: Полное руководство для разработчиков
Java Collections Framework - A Quick and In-Depth Look (Part - 1) - DEV ...
Java Collections Framework - что это за коллекции объектов
Learn Java Collections Tutorial - Mind Luster
Interfaces Java Collection Framework at Dorathy Quinones blog
Java Collections Framework Complete Tutorial - TechBlogStation
Overview of Collection framework || Java Collections Part 1 - YouTube
How to effectively use Java Collections Framework | LabEx
Brief Introduction to Java Programming Language
Java Collection: Alles über das Java Collection Framework!
Kolekcja płytek JAVA marki Ceramika Color | Sklep plytki24.net
PPT - Mastering Java Collections: Designing & Using Data Structures ...
Collection Introduction | Java Collections Framework | Only Code - YouTube
PPT - Stack-Based Query Language for Java PowerPoint Presentation, free ...
Java Black – Ceramikacolor
Java Collections v2 | PDF | Language Arts & Discipline | Foreign ...
Java Collections Framework - TechGuruSpeaks
Java Collections Combinations at Kim Delapaz blog
A Beginners Guide to Understand Collections in JAVA
PPT - Java Collections | Collections Framework in Java | Java Tutorial ...
Collections In Java and How to Implement Them? [Updated]
Collections in JAVA | CODEDOST
Collections Java
PPT - Collections in Java PowerPoint Presentation, free download - ID ...
Guia completo sobre Java Collections - hidev.cc
PPT - Java 8 PowerPoint Presentation, free download - ID:5426640
Java Collections
Java Collections Framework: The Ultimate Guide with Code, Benchmarks ...
Обзор коллекций в Java (Java Collections Framework) — Программирование ...
Packages in Java - Complete Guide
Java Collection Collection Интерфейс Collection расширяет интерфейс
Java Collections Tutorial [Complete Guide with Example]
The Complete Guide to Java Collections Framework - KodNest
Java Collections Framework - A Guided Overview (2024)
Colecciones Java Collections
Odkryj nowe kolekcje naszych kosmetyków | NYX Professional Makeup
Java collections Java kod örnekleri ile konu anlatımı, Mülakat soruları ...
Collections in Java
The Framework of Java Collections with examples
Java Collection Framework - javabytechie
Collections in java in detail for easy understanding | PPTX
collection in java and java collection framework - JavaGoal
Introduction to JAVA Collection | Java collections Framework - YouTube
Collections in Java: A Complete Tutorial and Examples – SitePoint
Коллекции Java: обзор основных и примеры операций с ними
Collection Framework In Java. A Collection is a group of individual ...
Packages in Java: A Detailed Tutorial with Examples | by Pratik T | Medium
Pierwsza aplikacja w Java. Metoda main / klasy / pakiety - YouTube
🔰Java Collection Framework — Complete Guide | by Shivampatel | Medium
Язык программирования Java. Коллекции - презентация онлайн
javaskool.com - Introduction to Collection OR Java.util package
JAVA_Collection/Map
What Are Collections in Java?
Collections in Java. Collections play an important role in… | by ...
Collections in Java: A Complete Beginner's Guide
Rozmowa kwalifikacyjna z Javy? Żaden problem! – cz. II (Kolekcje ...
Введение в коллекции Java: основные интерфейсы и реализации
Collections in Java: A Comprehensive Guide | by Ahmad Wijaya | Medium
Jaya