Showing 104 of 104on this page. Filters & sort apply to loaded results; URL updates for sharing.104 of 104 on this page
Harty Cup: Remaining knockout berths up for grabs
Copa do Nordeste decides knockout spots this Wednesday - Yahoo Sports
Review: Dunkin's Fruit Punch Donut Is A Total Knockout
Roblox Knockout Codes (April 2026) - RoCodes
Dunshaughlin, Simonstown Gaels and St Colmcilles lock down Meath SFC ...
Cill na Martra turn it around to claim bragging rights and book ...
City to review plans for 90-unit development in River Point
Warren County approves rezoning for Kruse development, finalizes budget ...
Site where Benny's used to be gets OK for re-development | Daily-news ...
Wauwatosa development director Hammond is leaving for nonprofit job
Chestnut Hill building listed for $4.5M | Development | nashvillepost.com
Nicholas Petit-Frere’s development as a five-star for Ohio State ...
Appendix A: Item Development Process | 2022-23 Summative Technical Report
Developer, city officials outline plans for proposed Faribault data ...
BIOA301: Child Skeletal & Dental Development Lecture Notes - Studocu
Council launches Call for Sites to shape Local Development Plan 2032 ...
Beyond GDP: Rethinking What Development Means for Nepal - myRepublica ...
Work with Codehesion – South Africa’s leading software development ...
Thousand Oaks considers fee waiver for affordable housing development - AOL
UNDER 15: CARRYING AWARENESS AND SELF-ESTEEM TO THE PLAYOFFS - Yahoo Sports
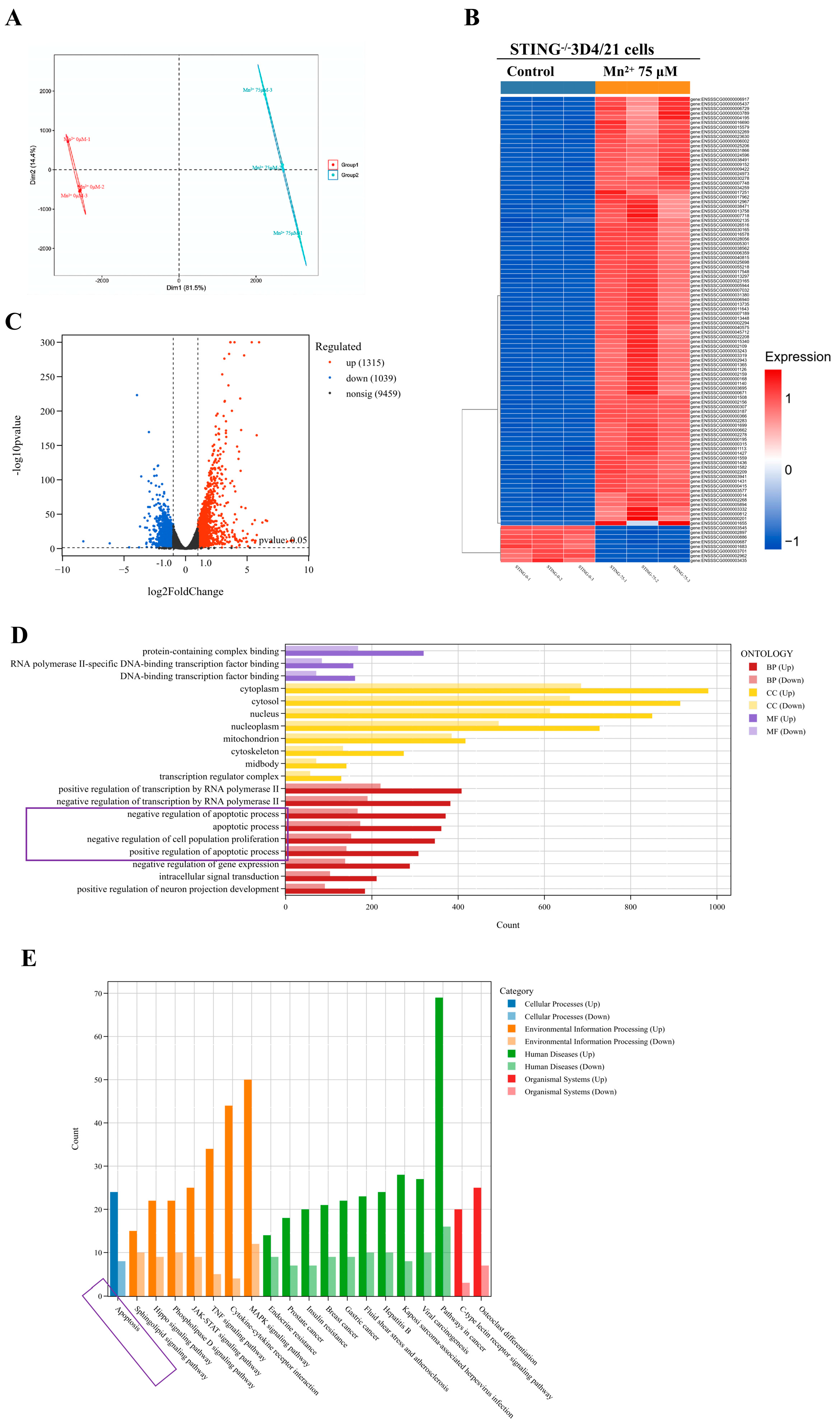
Mn2+-Mediated Antiviral Activity Through Both the cGAS-STING-IFN and ...
Xi Jinping urges 'new model' for China urban development in rare meeting
The proposal for development plans was passed in the Gram Sabha.
Okehampton buyers snap up new homes, with 90 per cent of major ...
WDSU Investigates: Louisiana lawmakers sign non-disclosure agreements ...
Vietnam aspires to sustainable, long-term ASEAN–EU relations and ...
SunLive - Tridents claim double flag titles in campaign - The Bay's ...
Westland may demolish an abandoned school for a new housing development
WATCH: Julian Hall scores inaugural Leagues Cup goal in New York Red ...
'Tank' Davis is Dismissed of False Imprisonment Charge but Faces ...
Huge, Unusual Intel Put Options Volume - a Bullish INTC Signal
Man City 'frustrated' with Premier League over fixture backlog in final ...
Ghana: Nyohini FC Win 2025 MTN Savanna Fest Community-Gala - allAfrica.com
Eni, YPF sign MOU for Argentina LNG project development
Oak Forest seeks TIF extension for four-building development - AOL
IAF Invites Industry and Academia to Mehar Baba Competition‑3 for Swarm ...
New homes at Fecitt Brow on market for £3,600 including door bell ...
Chhindwara: Nakulnath Accuses BJP of Stealing Credit for Development
TruGolf LINKS REGIONAL DEVELOPER SIGNS LEASE FOR FIRST LOCATION
China provides new development opportunities for Africa with zero ...
Tax break for offshore wind energy developer Orsted narrowly approved ...
Penthouse preview shows $21 million residence on top of planned Uptown ...
Louisiana weather forecast: rain, wind, flooding expected | Hurricane ...
QbD Approach for Development of a Mucoadhesive Thermosensitive Gel for ...
Developers got city land for affordable housing in Little Havana. Is it ...
Valve confirms that it's 'hard at work' on the Steam Deck 2
20 One-Bowl Recipes That Make Baking a Breeze
Plot of land with permission for new build houses up for auction ...
A Fighting Game That’s Different Every Time — Shot One Fighters Announced
New life in Charlotte for old Wachovia Center tower: People will live there
Report: Liverpool considering summer move for PSG forward
Moncton eyes narrower residential streets, more sidewalks for new ...
‘Tough one’ - How Liverpool can ensure that Rio Ngumoha plays with no ...
Is It Really That Bad? Samson Gets Mixed Reviews and Scores
Benton Elementary: Bus service, schedule changes for 2026-27
Plans for large solar farm go on display
I-70 exit and entrance ramps to close for Buc-ee’s construction
Artificial Intelligence for Tumor Tissue Detection in Stomach Cancer: A ...
Development of an Automated Cell-Based Assay for the Detection of the ...
Nigerian President Requests $516m Loan for Major Highway Project ...
Argo Biopharma begins dosing for Phase I BW-50218 trial
Nigerian with 'natural explosiveness' aiming for NFL spot - Yahoo Sports
Feds reveal 6 pillars for long-touted, repeatedly delayed national AI ...
Strategies for Conformer and Prosthetic Therapy in Children with ...
Construction begins for Ocean Kamp wave park in Oceanside
New workforce housing for Las Vegas’ Historic Westside
Patuxent Commons - apartments for rent in Columbia | Point2Homes
When was last time we were on moon? Artemis launch scheduled for this week
Hawaii Residents Brace For Change As Larry Ellison Tries To Rezone 170 ...
Racing Bulls planning double upgrade due to enforced April break for F1 ...
Calls for 'neglected' railway station to be saved - Yahoo News Singapore
Climb Bio (CLYM) Receives FDA Fast Track Designation for Budoprutug in ...
LIVE: Stars hit the red carpet for 16th BJIFF opening - Chinadaily.com.cn
Anthropic quietly doubles its estimate for how much engineers can ...
UK expels Russian diplomat in retaliation for Moscow’s recent expulsion ...
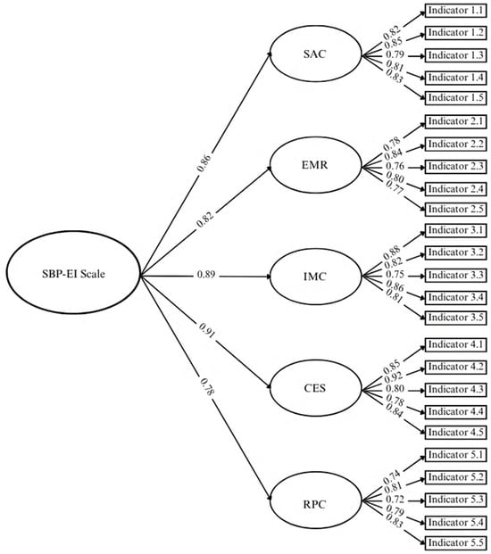
Development and Psychometric Validation of the Emotional Intelligence ...
Starship launch LIVE: Elon Musk’s SpaceX to launch world’s biggest ...
Qatar to Launch Three Water Taxi Routes for Coastal Connectivity
Efforts that transform true measure of success - Opinion - Chinadaily ...
City council votes on new location for Spartanburg clock tower
WordPress Jobs and Project for WordPress Developer & Freelancer | **Job ...
Mayo swimmers take on unique challenge for charity fundraiser - Mayo Live
Canaccord Genuity Raises Target Price for Vertical Aerospace (EVTL)
Plans to demolish two homes to make way for 12 flats withdrawn ...
Philips looks to make India its centre of excellence for innovation
AI 'cognitive amplifier' for future of work: Satya Nadella | Reseller News
National Security demolishes properties at Afienya to pave way for road ...
Lancom becomes authorised Anthropic reseller for Amazon Bedrock ...
Help | System requirements for Autodesk Revit products | Autodesk
Aboakyer festival: Let's be reminded of deep ancestral connection that ...
Exeter city centre car park to make way for controversial new flat scheme
Share your ideas for TV broadcast - Pine Knot News
Scout AI Raises $100M Series A to Build the AI Brain for Unmanned Warfare
China revises guidelines for lithium-ion battery industry - People's ...