Showing 119 of 119on this page. Filters & sort apply to loaded results; URL updates for sharing.119 of 119 on this page
Java Messaging App Class Diagram | PDF | Telecommunications | Internet ...
Generate Class Diagram From Java Code Android Studio Android
Java Uml Class Diagram Symbols Java Understanding Class Diagram
Sample Java Class Diagram
Java Class Diagram Symbols
Java class diagram online
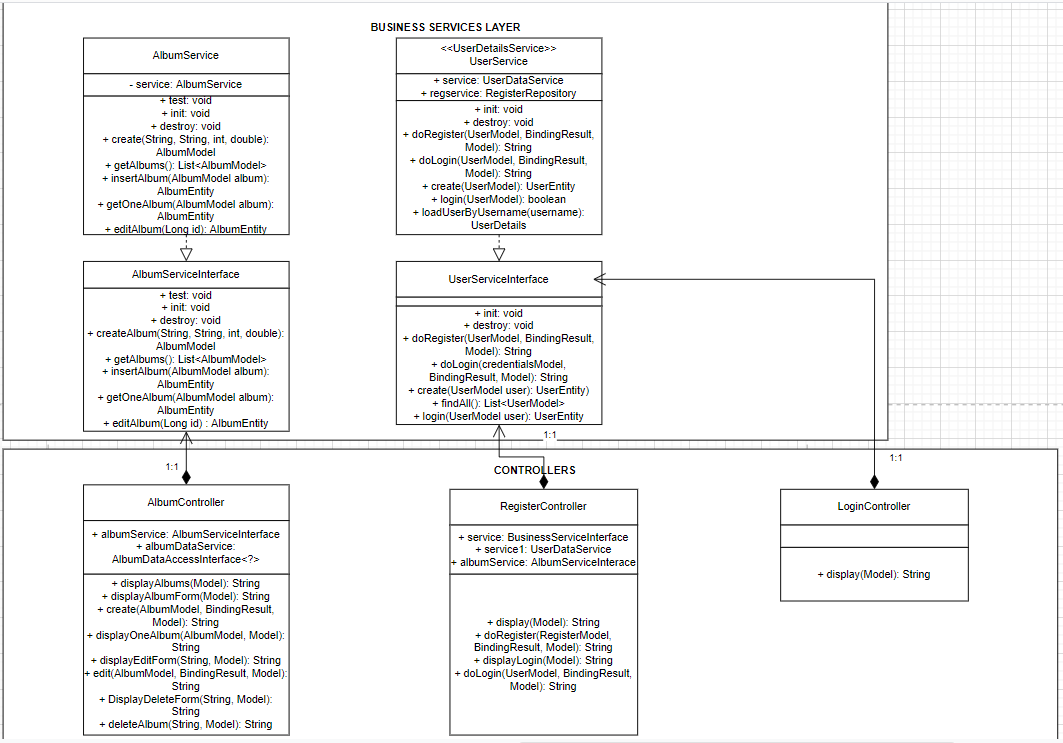
Detailed class diagram showing the Java implementation of the ...
Java Class Diagram Example
Java code to class diagram
Writing Java Class Uml Diagram Java UML Class Diagram And Generics
Java Spring Diagram at Paul Bullock blog
Spring 2026 CS304P Assignment 1: UML Class Diagram Task - Studocu
Class Diagram for the WS-Reliable Messaging pattern. | Download ...
Class Diagram to Java Code Examples - Bee Thistoll
Class diagram of the messaging layer | Download Scientific Diagram
Java class diagram example - batmanrabbit
The correspondence between the Class diagram and Java source code in ...
Partial PIM class diagram for a simple instant messaging client ...
Instant Messaging System Class Diagram | Academic Projects
Sample Java Code and its Class Message Diagram | Download Scientific ...
Java Uml Class Diagram Symbols
Sending Email With Spring MVC Example - Java Code Geeks
Spring Java Mail - Tpoint Tech
Spring Integration Custom Transformer with RabbitMQ Example - Java Code ...
Figure ...: Shows the content of a message represented as a Java class ...
Complete overview of Java spring framework
An In-Depth Guide to Annotations in Java Spring Boot | by Techie's Spot ...
java - How to represent in UML that one class calls another class ...
Spring Boot JMS ActiveMQ Messaging Example
Spring Security Diagram Spring Security Authentication
How to send Email in Java using Spring Framework? JavaMailSenderImpl ...
java - How to design my messaging application to be compliant with ...
Java J2EE Spring Framework Interview Questions with Answers: Spring ...
Class Diagram Social media | Visual Paradigm User-Contributed Diagrams ...
java - Spring boot application and MessageSource - Stack Overflow
rest - UML diagram (Class Diagram) of whole Spring project in STS ...
14: Message Dispatcher Class Diagram | Download Scientific Diagram
Class diagram of the message server application. | Download Scientific ...
Message Flow Uml Class Diagram Modeling How To Show This Flow Using
DumbCoder: Java utility to invoke Restful web services using Spring ...
java - Class Diagrams relationships Interfaces - Stack Overflow
MessageQueue and MessageQueueFunctions Class Diagram | Download ...
Java Spring Framework: A Comprehensive Guide | NIX
Spring Integration Fundamentals - Java Code Geeks
Class Diagram - UML 2 Tutorial | Sparx Systems
Java EE and Spring Side-by-Side | PPT
Class diagram of the Message data structure. | Download Scientific Diagram
Class diagram of javamodules Figure 4 shows the interaction within the ...
shows a simplified class diagram of the Message Manager. The four API ...
Class diagram of the SMS. | Download Scientific Diagram
An introduction about Spring Integration - Huong Dan Java
19: Class diagram -Communication package. | Download Scientific Diagram
Class Diagram Vs Activity Diagram at Franklin Norwood blog
The class diagram of the different messages. | Download Scientific Diagram
UML Diagram of the main messaging classes | Download Scientific Diagram
Spring MVC + Spring Data JPA CRUD Example
Spring MVC and Hibernate CRUD Example - HowToDoInJava
UNDERSTANDING UML DIAGRAMS BY IMPLEMENTING A MESSAGING APPLICATION ...
Spring - Internationalization in Spring
Spring Integration from Scratch
Mailing with Spring Mail
8.2. JMS(Java Message Service) — TERASOLUNA Server Framework for Java ...
Flow of Messages :: Spring Framework
Sending email with Spring boot
聊天模型 (Chat Models) | Spring AI1.0.0中文文档|Spring官方文档|SpringBoot 教程|Spring中文网
Build a Java Application with Eclipse, Spring, and Oracle WebLogic Server
Message component class-interface diagram | Download Scientific Diagram
Messaging Interop with JMS & Spring.NET
Build Publish Subscribe Chat Application in Spring JMS - Learn ...
Message Passing in Java - GeeksforGeeks
Java Alliance
Chapter 30 Java Message Service Concepts (The Java EE 6 Tutorial)
Creating a Simple Java Message Service (JMS) Producer with NetBeans and ...
Java Swing application for sending e-mail (with attachments)
JMS (Java Messaging Service) - weblogicexpert
UML Diagrams for Java Developers | codersite
Spring Message源码剖析 - 李新的博客
Building a Notification System with a Messaging Queue Using Azure Cloud ...
Spring Email Tutorial with Examples | o7planning.org
Solved JAVA PROGRAM: (Model Message/Transfer System) | Chegg.com
Spring Web Services Reference Documentation
Free UML Diagram Templates, Editable and Downloadable
Initializing Class Objects and Constructors in Java: A Comprehensive ...
Spring: Messaging with JMS – Career Connections | Villanova University
Communicating Design - Java Code Geeks
Messaging Interop with JMS & Spring.NET - InfoQ
The UML class structure of the message design. | Download Scientific ...
Java Message Service
Create a simple Chat application with Spring Boot and Websocket
Two new message types -USMessage and EIMessage: (a) class diagram, (b ...
Java-Chat
提示词 (Prompt)-阿里云Spring AI Alibaba官网官网
Integrating Jms With Microservices Architecture – peerdh.com
GitHub - alexAC2001/Java-Spring-Boot-App-2021
GitHub - ics-bs/java-class-diagram-implementation
Message Reader Android Application - 1000 Projects
PPT - Processes and operating systems PowerPoint Presentation, free ...
JMS(Java Message Service) detailed explanation! | by Gagan Jain | Medium
UML Diagrams Examples, Best Practices, and Common Mistakes | Miro
Sequence Diagrams - Unified Modeling Language (UML) - GeeksforGeeks
spring源码分析之spring-messaging模块详解 - 一天不进步,就是退步 - 博客园