Showing 120 of 120on this page. Filters & sort apply to loaded results; URL updates for sharing.120 of 120 on this page
10 Reasons to Learn Java Programming Language in 2023 and Why Java is ...
Top 10 reasons to learn Java Programming Language in 2023
8 Reasons to Learn Java Programming Language in 2023
Why Java Is Still One of the Most Popular Language in 2023 | by Ashhar ...
Learn Everything About Java language in 2023 – training Course
Top 8 Reasons Why Java is popular in 2023 | by Synergenttechsolution ...
Master Java Programming 2023 in one video with examples - CIGMA Foundation
Top 10 Reasons to Learn Java Programming in 2023 | Upskill Campus
PPT - Why Java is so Popular in 2023 PowerPoint Presentation, free ...
Java Development Trends in 2023 - Singsys Blog – Singsys Blog
Java software development: Trends to watch in 2023 | by Archana Modawal ...
2023 Trends for Java in the Enterprise | Vaadin
10 Must-Know Java Applications in 2023 | by Madhu Shree | Medium
Java Development Trends In 2023 - LearNowX
5 Reasons Why Java has Bright Future in 2023 & Beyond| Aptech Gariahat
2023 State of the Java Ecosystem : r/newrelic
Java Programming - The State of Developer Ecosystem in 2023 Infographic ...
Why Java is Here to Stay: 8 Reasons For a Bright Future in 2023 | by ...
Top 11 Full-Stack Java Skills to Master in 2023 - Yhills
2023 State of the Java Ecosystem At a Glance Infographic | New Relic
Guide to Choose Java for Enterprise App Development in 2023
Top 6 Reasons Why Developers Will Still Use Java in 2023
JetBrains Java Annotated Monthly – January 2023 : r/java
Top 8 Reasons Why Java has a Bright Future in 2023 & Beyond
The 2023 Java Developer RoadMap [UPDATED]
Is Java still relevant in 2023 | Axon
The continuing demand for Java developers in 2023 | ITWeb
Stage of Java | Online conference about Java, 26 May 2023 | DOU
Best Java Roadmap for Beginners 2023 – CopyAssignment
The 2023 Java Programmer RoadMap [UPDATED] | by javinpaul ...
Masters of Java 2023 - Recap - NLJUG - Nederlandse Java User Group
Java Trends and Technologies You Should Use in Your Project in 2023 - Scalo
25 Reasons Why Java is Still around in 2023
Top 6 Reasons Why Java Is So Popular With Developers in 2023 | by ...
The Future of Java Programming: 5 Trends To Watch in 2023
Everything you might have missed in Java in 2023 - JVM Weekly vol. 159 ...
2023 State of the Java Ecosystem Report | New Relic
2023 年 Java 发展趋势-java发展现状及趋势
Top 10 Java Trends to Keep Your Eye On in 2023 | by Thinkitive Inc | Medium
4 водещи причини да учиш Java през 2023
Какво ново да очакваме от Java през 2023 г.? Актуализации ...
SUPRASOFT INC in Atlanta, GA. Past H1B Visa sponsor in 2023 for Java ...
22412 Summer 2023 Java Exam Question Paper (3 Hours, 70 Marks) - Studocu
Is Java Still A Popular Programming Language?
Benefits of JAVA Language: Top 10 Reasons to learn Java
Why Should You Learn Java in 2023? | PDF
What is Java? Everything You Need To Know in 2023
Is Java Still Used in 2024? - Softjourn
Java in 2023: Version Releases, Popularity, and Future Trends
Top 10 Reasons Why Java Continues to Lead as the Best Programming ...
Is Java Still Relevant In 2023? | Aristek Systems
Explore how Java is dominating the programming landscape even in 2023.
Is Java Worth Learning In 2023?
A Picture of Java in 2020 | The IntelliJ IDEA Blog
Will Java Developers Still Be in Demand in 2023?
Why is Java Application Development Popular in 2023?
Java in 2023: Can it Adapt and Thrive in a Changing Tech Landscape ...
Top 25 Most In-Demand Skills in 2023 & Beyond | Toggl Blog
How To Make A Successful Career In Java In 2023? - Edu Venue
Should I learn Java or JavaScript in 2023? - Datatas
Java Magazine #1 2023: Java is future proof - NLJUG - Nederlandse Java ...
How To Become A Successful Java Developer In 2026 | Java Developer ...
Java-Related Events And Trends To Watch In 2023
一月 2023 | 宇宙空间栈
The Future of Java: Exploring the New Features of Java 23 | by ...
Planned release date of 2023.3 with Java 21 support – IDEs Support ...
Inside Java March 2023: Join us Tomorrow for the Java 20 Release!
Java核心技术大会 2023 - 思否编程 - 学编程,来思否,升职加薪快人一步
Java 23 Does Not Have String Templates | by Khun Yee Fung, Ph.D ...
Java Magazine #3 2023: Java is the way to go - NLJUG - Nederlandse Java ...
The Hottest Programming Languages for 2023 - The Ceres Group
What are the most important updates in Java 20? - Techzine Global
22415 Microprocessors Summer 2023 Model Answer for RAC Assessors - Studocu
Java Programming Lessons 1 & 2: Beginner Notes & Examples - Studocu
VPMP POLYTECHNIC(654) COMPUTER DEPARTMENT: Java Programming Assignment ...
2nd Sem-Doing Business in India-Exam Q&A-December 2023 - Studocu
10 best maps for Minecraft Java and Bedrock
Java Programming II B. Tech II Sem Exam Questions (RT22052 R13) - Studocu
Java Programming: Comprehensive Notes on Concepts and Features - Studocu
UNIT-I: Comprehensive Review of Java Programming Concepts - Studocu
Part 5: Java UDF - Understanding User-Defined Functions - Studocu
JAVA Notes: Full Course Overview by Bhusan Sir - Studocu
Kế Toán Ngân Hàng Thương Mại - Tài Liệu Học Tập A 2023 - Studocu
Java Spring Boot WebFlux: Reactive Programming for High-Throughput APIs
Java Programming Unit 1: Fundamentals and Key Concepts - Studocu
Handbook for OOP I (3140705) - Java Programming Essentials - Studocu
Cooperation between Clojure and Java | Deus Ex Machina
JVM: Mixing Java and Kotlin in One Project – Tutorial - Kotlin 1.9 ...
Semester Test CSC03A3: Computer Science 3A 2023 - Studocu
JAVA QB: Programming in Java Questions and Answers for BE Students ...
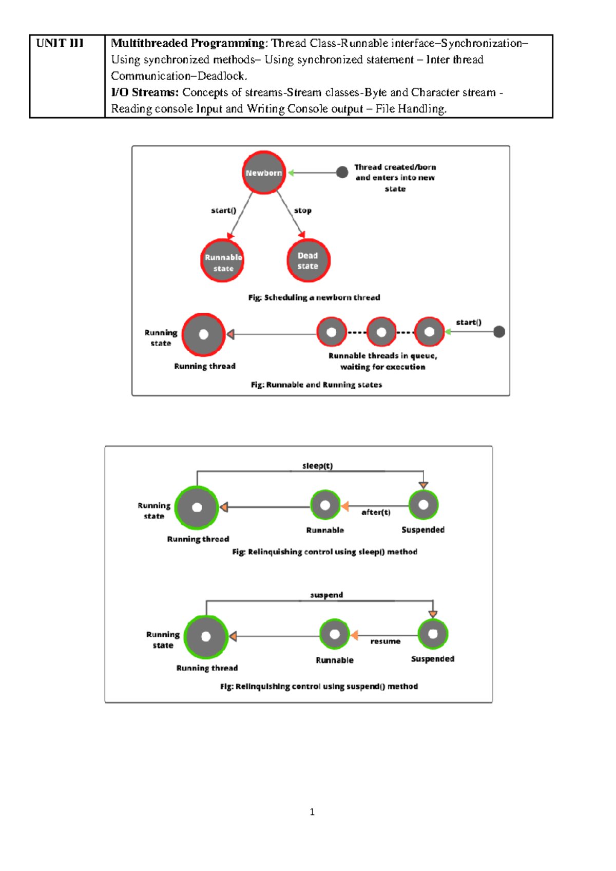
UNIT-III: Multithreaded Programming in Java - Thread States ...
What to do if you have Java subscriptions within ULA?
Como o Manifold revoluciona a análise JSON em Java | HackerNoon
Java & Angular Full Stack Development Roadmap - Studocu
Third Lab Report of Java 11: Programming Exercises and Solutions - Studocu
Practical Assessment II (Session I & IV) CS2030S Sem 2 - April 2023 ...
GUESSING GAME MVC JAVA SERVLET PROJECT GUIDE - Studocu
C and Java Viva Q&A: Key Questions for Exam Prep - Studocu
When to use abstract classes vs. interfaces in Java | InfoWorld
Java Notes for Supply Chain Management (Course Code: JN-45-76) - Studocu
BLOMINVEST Bank VSE Competition Crowns Its 2023 Winner
SCOA021 Final Exam Notes: Data Structures & Compiler Theory 2023 - Studocu
11 Most Popular Programming Languages for 2023/২০২৩ সালের জন্য ১১টি ...
Learning
앞으로도 Java를 잡아야 할까?. 2023년이 밝았습니다. 새로운 결심과 시작이 이뤄지는 날들이 많은… | by ...
The Path Ahead for Java: 7 Key Trends in 2026
JDK enters 2023: plans for the year, first JEPs and Preview feature ...
Which Programming Languages Will Rule 2023? - Angel Network News
Adobe ColdFusion CVE-2023-26360 Exploited for Government Server Access
scurrilous - Holograpchic Beats (2023)