Showing 120 of 120on this page. Filters & sort apply to loaded results; URL updates for sharing.120 of 120 on this page
Introgression lines (ILs): the portion of introgressed genome are ...
The introgressed regions and genes we identify, compared to previously ...
Structure of the introgressed genomic QTL6.05 i region. (A) Large ...
Introgressed variants are depleted from enhancers and exons relative to ...
An introgressed gene causes meiotic drive in Neurospora sitophila | PNAS
The distributions of predicted frequencies of introgressed haplotypes ...
Chromosome genetic distance and the coverage of introgressed segment ...
IntroUNET: Identifying introgressed alleles via semantic segmentation ...
Adaptively introgressed ESM (rs5743566) in the innate-immunity gene ...
Coverage ratio of introgressed segments at the whole-genome level ...
Introgressed region around an introgressed indel linked to menarche ...
Introgressed DNA within a Zea mays near-isogenic line displays lower ...
(PDF) An introgressed gene causes meiotic drive in Neurospora sitophila
Analysis of relative distances and intersections of introgressed loci ...
(PDF) Introgressed DNA within a Zea mays near-isogenic line displays ...
Methods for detecting introgressed archaic sequences - PMC
| Schematic diagram of introgressed fragments of 129 lines. Blue, white ...
Frequency distribution of introgressed homozygous (black) and ...
Introgressed DNA in the vicinity of Rx. The diagrams show chromosomal ...
The number of introgressed segments on each of 12 chromosomes ...
Expression of introgressed Am. muticum genes. (a) Expression state ...
Observed and expected heterozygosity for introgressed and... | Download ...
Introgressed SAVs present in modern humans were shared across archaic ...
Figure S2. Effect of introgressed sequences from chickens to GJFs on ...
Introgressed alleles from candidate loci for local adaptation (left ...
Proportion of genes introgressed into a given species as a function of ...
Identifying candidate introgressed resistance genes. Introgression ...
-Identification of introgressed genomic regions. (A) Cartoon example ...
Figure 3 from Detection of Neanderthal Adaptively Introgressed Genetic ...
Introgressed archaic hominin loci in the vicinity of ancient hard ...
Overlap between putatively introgressed species pairs inferred by ...
-Genomic location of introgressed genomic regions (IGRs) between M. m ...
(PDF) IntroUNET: Identifying introgressed alleles via semantic segmentation
Frequency of introgressed chromosome segments (homozygous ...
Introgressed Neandertal Fragments Associated with Globularity (A and C ...
Genetic differentiation and ancient introgressed segments in O ...
Distribution of introgressed fragments. Outer circle: karyogram of the ...
Introgressed allele sharing across three Eurasian populations Venn ...
Genomewide scan for selection on introgressed ancestry. (A) Mean ...
Vitis rotundifolia Genes Introgressed with RUN1 and RPV1: Poor ...
Pairwise nucleotide distances between putatively introgressed ...
Distribution of the introgressed segments and phenotype of SL57. 1a ...
a – f Effect of the five introgressed regions in the three genetic ...
Drought tolerant introgression lines (DTILs) showing their introgressed ...
Identification and haplotype resolution of introgressed fragment at the ...
Full article: An introgressed gene causes meiotic drive in Neurospora ...
Figure S25: Browning et al. 2018 introgressed phenotype enrichment. (A ...
Distribution of introgressed regions across the... | Download ...
Figure S8.2. Frequency trajectories of introgressed modern human Y ...
(A) Introgressed ancestry by recombination rate. Inferred average ...
Introgressed regions detected in rice chromosomes 1, 5, and 6. The ...
| Graphical representation of genotypes and chromosome introgressed ...
(PDF) Short-term evolutionary implications of an introgressed size ...
Frequency of introgressed homozygous and heterozygous Moroberekan ...
Size and distribution of introgressed fragments on chromosomes A01 ...
Genetic background and southern rust disease severity of introgressed ...
Across genes somatic mutations are enriched on Neanderthal introgressed ...
Comparison of the fixation probabilities of the introgressed B allele ...
Evidence of recent hybridization. Genome scans for introgressed DNA in ...
Chromosomal positions of introgressed single nucleotide polymorphisms ...
Morphometric characteristics of introgressed chromosome arms in ...
(PDF) Introgressed Genomic Regions in a Set of Near-Isogenic Lines of ...
Introgression: Current Biology
Flow chart representing the process of introgression by crossing among ...
Frontiers | Adaptive Introgression: An Untapped Evolutionary Mechanism ...
Characterization of total introgression from B. dorsalis into the ...
Introgression - Wikipedia
Adaptive archaic introgression of copy number variants and the ...
Relationship between levels of introgression and genetic divergence ...
When and how is introgression adaptive? A tale from two widely ...
Genome-wide introgression evaluation and potential adaptive ...
Decoding triancestral origins, archaic introgression, and natural ...
Archaic Homo – Explorations
Introgression of Heterotic Genomic Segments from Brassica carinata into ...
Analysis of transposable elements specific to the three-spined ...
Interspecific introgressive origin of genomic diversity in the house ...
Impacts of Neanderthal-Introgressed Sequences on the Landscape of Human ...
A refined analysis of Neanderthal-introgressed sequences in modern ...
(PDF) Impacts of Neanderthal-Introgressed Sequences on the Landscape of ...
PLOS Genetics
(PDF) Disentangling Immediate Adaptive Introgression from Selection on ...
Identification and functional annotation of introgression segment at ...
Recurrent gene flow between Neanderthals and modern humans over the ...
Disentangling Immediate Adaptive Introgression from Selection on ...
The impact of introgression on overall diversity and phylogenetic ...
Gene Ontology terms over-represented in the dataset of 1,418 ...
Transgene introgression via chromosome translocation. First transgene ...
Evidence that RNA Viruses Drove Adaptive Introgression between ...
Mapping introgression in the European common bean using ChromoPainter a ...
Introgression impacts the evolution of bacteria, but species borders ...
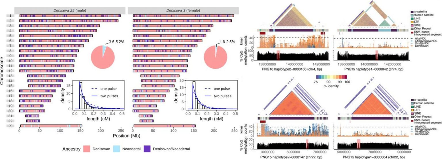
A high-coverage genome from a 200,000-year-old Denisovan; A global map ...
Genomic introgression during the breeding of Chinese indica and Chinese ...
Potential Source of Resistance in Introgressed, Mutant and Synthetic ...
Frontiers | Current Perspectives on Introgression Breeding in Food Legumes
Gene Ontology terms over-represented in the dataset of 2,384 ...