Showing 118 of 118on this page. Filters & sort apply to loaded results; URL updates for sharing.118 of 118 on this page
Proposed configuration conceptual design integration and application of ...
Solved Consider the integration and configuration process | Chegg.com
System Integration Solution Design For Business Process Management PPT ...
PPT - Configuration Design PowerPoint Presentation, free download - ID ...
Engineering 11 Configuration Design Bruce Mayer PE Licensed
21 - Integration and Configuration Process Model in Urdu / Hindi - YouTube
Example configuration of a process-based integration architecture ...
Integration and Configuration Model | PDF
Top 10 Integration Design PowerPoint Presentation Templates in 2026
System Design Configure Modelling Program Integration With Icons ...
Integration Design & Development – ATX Advisory Services
The main stages of the integration design methodology | Download ...
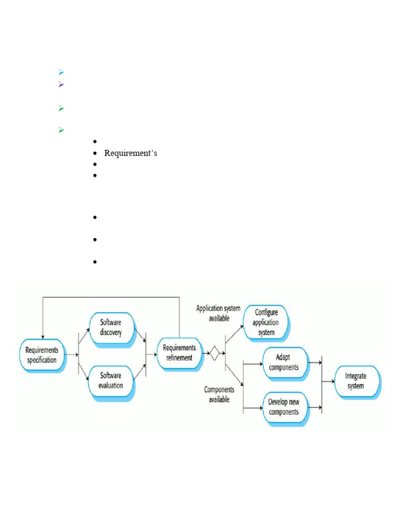
3. Software process model: integration & configuration - Uni Noter
Optimizing the integration of product configuration and assembly ...
The integration process of Design Thinking, Agile Software Development ...
PPT - Integration and Design Workflow for Mechanical Projects in CATIA ...
Design Automation and PDM Integration - TriMech Store
7 Steps of Integration Design Process for Better User Experience
2: Design Integration Process Package | Download Scientific Diagram
Integration Architecture & Design
Technology System Integration Design Framework PPT PowerPoint
(PDF) The Development of an Integrated Platform for Configuration Design
Solution Framework: A Step by Step Continuous Integration Configuration
Integration & Configuration Model: Definition & Purpose - Lesson ...
Overview of the integration design methodology | Download Scientific ...
The process of configuration derivation for tool integration in ...
Integrated Configuration Design Strategy Via Cathode‐Gel Electrolyte ...
Configuration Design Architecture Abstract embodiment - ppt video ...
Cloud System Integration Architecture Design PPT Template
Solved 2.3. Consider the integration and configuration | Chegg.com
Integration Configuration | PDF | Debits And Credits | Clearing (Finance)
Integration & Configuration - Cargo Velocity
Integrated uncertain optimal design strategy for truss configuration ...
Data Integration Architecture: Modern Design Patterns | Nexla
Integrated Design and Configuration Infographic | Siemens
Design Integration | Working with DI
Integration Design System Template | Figma
The integration configuration | Download Scientific Diagram
(PDF) Structural Configuration Examples of an Integrated Optimal Design ...
Integration design discipline | Download Scientific Diagram
Integration Architecture Showing 5 Connected Circles Ppt Design ...
Getting Started: Integration Configuration
Set Integration Configuration Values Activity | Knowledge @Pia
System integration development design diagram | Download Scientific Diagram
Design Configuration Management | Download Scientific Diagram
Integration Architecture Diagram
Continuous Integration Diagram
System Integration | Cubix Automation
Mastering Configuration Management: The Key to Streamlining Your Tech
Integration Architecture | A Quick GLance of Integration Architecture
What is Continuous Integration in DevOps?
-The Integrated Configuration Evaluation structure at General Dynamics ...
The Paradigm Shift in Design with the Integrated Design Process (IDP ...
Integrated Design And Management Mit
Integration Architecture - The Definitive Guide | LeanIX
Integration Architecture
15 Outstanding Integration Page Examples - SaaS Landing Page
Getting into Integrated Design
Integration architecture framework | PDF
The integration configuration. | Download Scientific Diagram
Top 5 Integration Diagram Templates with Examples and Samples
IC 101: The Integrated Circuit Design Process - Phison Blog
Integration Architecture - How our integrations work – RG Help Center
Integration architecture diagram example - catbasta
Integrated Design Process: what is it and what are its advantages? - BibLus
Integration of the configurator with existing IT tools. | Download ...
SAP Integration Architecture Diagram - MockFlow
Premium Vector | Integration data system System Integration technology ...
What is an “Integrated Design Process”? | by Utssav Gupta | Creators ...
Integrative Design Process: Part One | Home by Zia
Community Integration Examples at Grant Schaefer blog
Integrated Design Competition | Telicious Robinson | Archinect
Software Configuration Management: Patterns, Best Practices- Stackify
Design
Creating an Effective System Integration Architecture Diagram
PPT - sPHENIX Infrastructure, Integration and Installation Conceptual ...
Towards Integrated Configuration Change Management (CMII) - virtual+digital
How to implement an integration service
The interactive interface of configuration design. | Download ...
How to Design a Standard API Interface Documentation
Integrated Design Facilitation - Luuceo Consulting
Component integration middleware design. | Download Scientific Diagram
9. Integration system architecture | Download Scientific Diagram
Data Integration Architecture Implementation Model PPT Slide
Integration Architecture For Enterprise Agility Po... - SAP Community
10 Main Steps In The System Integration Process | Multishoring
Configuration Tool Integration. | Download Scientific Diagram
PPT - Name? and address? PowerPoint Presentation, free download - ID ...
Configure model PowerPoint templates, Slides and Graphics
PPT - LAB1 Summary PowerPoint Presentation, free download - ID:3349968
PPT - Chapter 17 PowerPoint Presentation, free download - ID:4163574
PPT - Installation Planning PowerPoint Presentation, free download - ID ...
Google - Site Reliability Engineering
The process of integration. Models are created in the Aras Innovator ...
Interface Development Lifecycle – integration://excellence – The blog ...
CS 410/510 - Software Engineering class notes
PPT - CelsiusTech : Applying Software Product Lines PowerPoint ...
5 Steps To Designing An Embedded Software Architecture, Step 4 ...
PPT - An introduction to Real Estate Development PowerPoint ...
Integrasi dasar di Azure - Azure Architecture Center | Microsoft Learn
What is Integration? | solution-architecture-patterns