Showing 120 of 120on this page. Filters & sort apply to loaded results; URL updates for sharing.120 of 120 on this page
McKinsey Insight Program – What It Is & How to Get Accepted
Strategic Employee Insight program
Introducing Expert Insight Program - YouTube
Insight Program - Reviews, Rating, Cost & Price - Roswell, GA
McKinsey Insight Program | Management Consulted
The Insight Program - YouTube
Summer Insight Program 2024
Online Insight Program | Mississippi State Online
The Insight Program | Charlotte, NC
Important Questions to Ask Job Interviewers for Company Insight ...
Join The Insight Studio Audience | SBS News
National Innovation Visa: Australia’s invitation-only visa program for ...
InterView InSight | Devpost
Insights Interview Guidance Program - 2019: Guidance by Senior IAS ...
Consulting Insight Programs and How to Get Them
Program Director Insights: Complete Interview - YouTube
Powering Insight Data: an interview with a researcher | Insight Data
Client insight interviews | Audere Coaching & Consulting
Customizable training programs for interviewers | ModernLoop
INSIGHT TELLERS on LinkedIn: #interview #marketresearch #survey
Working at Insight | Glassdoor
PPT - SSHRC Insight Development Grants PowerPoint Presentation, free ...
Free Interview Guidance Program 2020 - Session by Vinay Sir on 24th Feb ...
Interview Guidance Program 2022 : One-on-One Mock interviews with Vinay ...
10 Insight Enterprises SQL Interview Questions (Updated 2024)
Insight Interview page | UniAthena
Interview Guidance Program for UPSC CSE 2024 | INSIGHTS IAS
How to Build an Effective, Scaleable Interview Training Program
Insight Global frequent interview questions - Mr. Simon
Insight | McKinsey & Company
Jobs at Insight | Job Categories | Insight
Interview Program | Career Exploration and Success
Insight Programme · CMS Emerging Talent
Insight Careers & Job Search | Jobs at Insight | Insight
What are Early Insight Programs and How Do They Give You a Recruiting Edge
UW INSIGHT Program: Introducing public health experts | Harborview ...
Read This Before You Interview - IEEE-USA InSight
Filming for the upcoming SBS Insight program, ‘Love at Work’. | Mia ...
Insight Global on LinkedIn: 221 interviews. 163 offers. 100% acceptance ...
Top 10 High Salary Engineering Courses 2025 | India Insight
What Makes a Good Insight — Part 2: The Mechanics of a Great Insight ...
Top Insight Global Interview Questions: Complete Preparation Guide ...
How to build an internal interview training program (w/ deck template)
Insight Recruit – Empowering Research with Insightful Minds
News & Events — VA Insight Software
Train interviewers using BarRaiser AI
Interview Training Program IT Short Courses Software Engineering ...
Insight Interview - Menachem Education Foundation
Watch Insight live or on-demand | Freeview Australia
An Interviewers Guide to Interviewing - Johnson Recruitment
Why Spring Insight Programs Are a Game-Changer for Your Early Career ...
Interview Training Program Degree In Information Technology Prof ...
Strategic Market Insight Implementation Guide Interview Questionnaire ...
Interview Questions That Provide Real Insight About Candidates ...
PPT - SSHRC Insight and Insight Development Grants PowerPoint ...
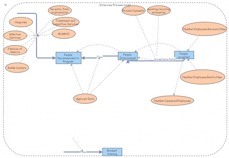
Interview Process | Insight Maker
Build effective interviewer training program - BarRaiser
How It Works - Interview Insights
Interview Insights - American Recruiters
Best practices for conducting an in-depth interview - Insight7 - Call ...
Sheila Q. Hartung, PhD, RN Bloomsburg University Bloomsburg, PA - ppt ...
The Interviewer Perspective Insights For Candidates PPT Slides ACP
The Step-by-Step Guide to Leading Insightful User Interviews
Digital Director Interview Questions at Douglas Wilder blog
Interview Insights | Talview
interview insights - Improve Your Hiring Process | interviewstream
Talview Interview Insights Awarded Top Product of the Year
How to conduct user interviews to uncover the best insights - Canny Blog
How to generate insights from prospect interviews - Insight7 - Call ...
5 key areas where Interview Insights can improve your hiring process
Top 7 Techniques to get Key Insights from User Interviews
How to Analyze Interview Data: Step-by-Step Process - Insight7 - AI ...
25 Executive Interview Questions to Help Find the Right Fit
PPT - Conducting Insightful Interviews PowerPoint Presentation, free ...
What is interview intelligence? Why do you need it for conducting ...
Jen's Interview Insights Series
Interview Insights | Hirevue
Insightful Interviews: Strategies for Behavioral Assessments
Interview Insights - Insider's Overview with an Interview Coach
Interview Insights: Techniques and Tips for Success
Conducting Insightful Interviews: How-To Guide | PDF | Interview | Self ...
In-depth interviews: The best strategies to gain high-quality insights ...
Leadership Interview Insights
Mastering User Interviews and Unlock Powerful Insights
Professional Connect on LinkedIn: Here's an Interview insight... One ...
Interview Insights - The Art of Process
Unlock Candidate Potential with AI-Powered Insights | Interview Box
Executive Interview Assessment: Objective insights for better decisions ...
Insights PowerPoint Templates & Google Slides
Semi-Structured Interview Techniques: An Insightful Quick Guide
The Art and Benefit of Informational Interviews: Unlocking Career Insights
Critical Thinking Interview Strategy: The "Two Challenges" Approach
Interview Innovations: Techniques We Employ to Get to Know the Real ...
Interview Insights
AI-powered Interview Insights helping you hire faster
AI-Powered Interview Insights - HireLogic
“The Art of the Informational Interview: How to Gain Insights and ...
Structured Interview How to Conduct One - ikumen
AI vs. Human Interviewers' Effectiveness
**Interview Insight**
Preparing for an Internal Interview: Questions, Tips, Sample Answers
Programs | Interviews
How An Advanced Scheduling Tool Saves Time & Labor | interviewstream
07. The Interview Insights. After conducting 2 qualitative… | by Lionel ...
These Recruiter Insights Will Help You Through the Interview - PowerToFly
What are the Benefits of Interviewer Training?
Atlantic City Library Hosted BEST Program: Interview Prep Class
Interviewing for Fellowships: How to Shine as a Candidate
Insights Interview Series - Business Planning and Adapting - YouTube