Showing 119 of 119on this page. Filters & sort apply to loaded results; URL updates for sharing.119 of 119 on this page
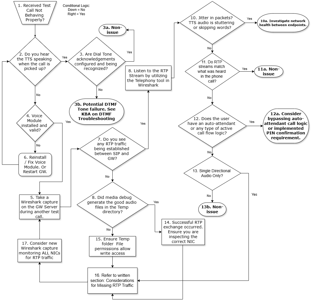
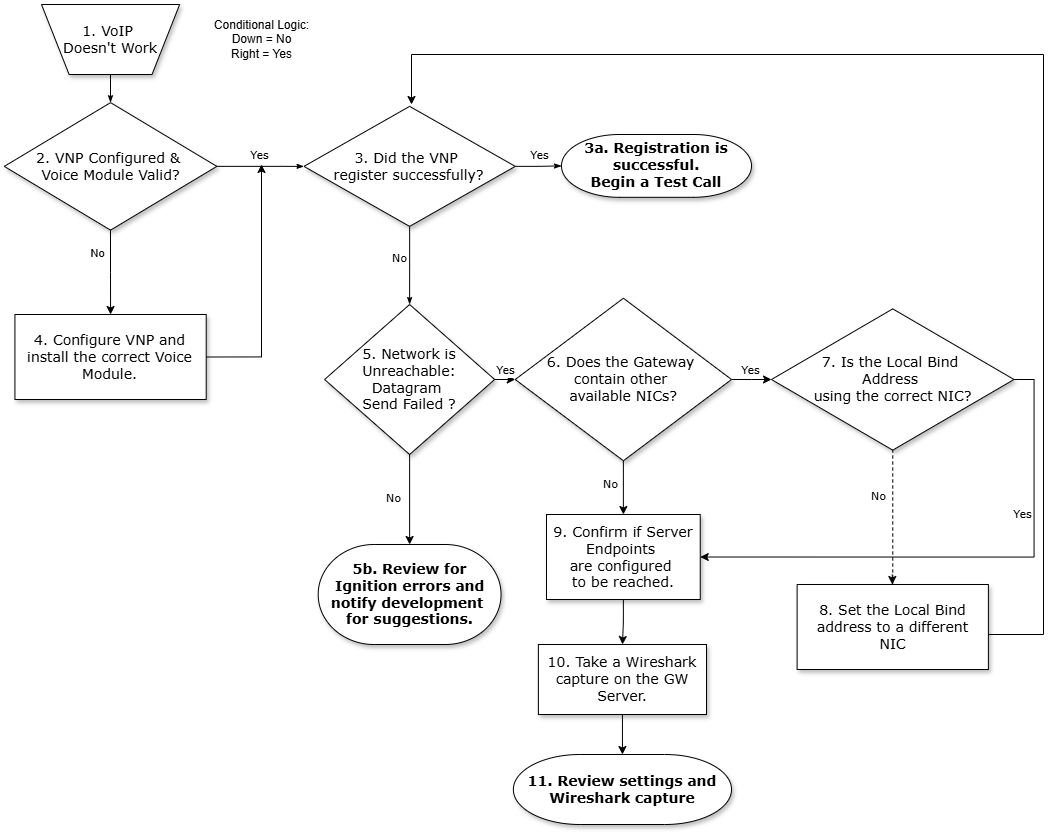
VoIP Troubleshooting Guide – Inductive Automation Help Center
Ignition 8: Perspective Module | Inductive Automation
Flex TCPReflex Module - 3rd Party Modules - Inductive Automation Forum
Inductive Automation Module Download at Liam Dun blog
Voice Module Fault - Ignition - Inductive Automation Forum
Inductive Automation announces Mobile HMI module
About modules development - Module Development - Inductive Automation Forum
How to Write a Module | Inductive Automation
VOIP Alarm Pipeline Default Message - Ignition - Inductive Automation Forum
Voice Module Errors - Ignition - Inductive Automation Forum
VoIP Callout Errors - Ignition - Inductive Automation Forum
Ignition Perspective® Module | Inductive Automation
SCADA Alarm Management Software by Inductive Automation
5 Reasons Ignition is More Than Just SCADA Software | Inductive Automation
Understanding Voice – Inductive Automation Help Center
Modules - Inductive Automation Australia
IA Distributor in Brazil | Inductive Automation
Ignition Edge Panel | Inductive Automation
Introducing Inductive Automation Australia | Inductive Automation
Add on modules - Inductive Automation Australia
Industrial Automation Software Solutions by Inductive Automation
Ignition Scada Inductive Automation at Mercedes Jackson blog
Ignition 8.1 | Inductive Automation
Ignition 8 | Inductive Automation
Ignition 8.3 | Inductive Automation
Ignition 8 Demonstration | Inductive Automation
Resources | Inductive Automation
Inductive automation - MES, HMI, SCADA and IIoT solutions | NZ Controls
Ignition Architectures | Inductive Automation
Inductive Automation Redundancy at Roger Marino blog
Inductive Automation Celebrates 20 Years | Inductive Automation
Ignition EAM Module: Enterprise Control In One Place | Inductive Automation
Inductive Automation Reorchestrates its Edge Software | Automation World
Inductive Automation Ignition Edge Panel at Charles Bolden blog
Inductive Automation Ignition Aws at Donna Casas blog
Inductive Automation - Wikipedia
Ignition Inductive Automation Manual at Maria Baum blog
How Inductive Automation Uses Ignition | Inductive Automation
Our Partner: Inductive Automation | Teguar
Product Updates | Inductive Automation
Ignition: IIoT That Works | Inductive Automation
Meet Some of the Exceptional Women at Inductive Automation | Inductive ...
Futura Automation Partners with Inductive Automation and Ignition ...
Maker Edition | Inductive Automation
Careers - Inductive Automation
Inductive Automation Software Development Lifecycle (SDLC) | Inductive ...
ICC X Recap: The Best of Both Worlds | Inductive Automation
Inductive Automation - Eurotech
Inductive Automation Roadmap at Annie Ettinger blog
VoIP SIP Module - TEMA TLC
Automation Professionals' Integration Toolkit Module - 3rd Party ...
Inductive Automation Documentation at Jesse Mcmorrow blog
Experience The Revamped Inductive Automation Account | Inductive Automation
Inductive Automation - Control Engineering
Getting Started with Ignition | Inductive Automation
Raising The Standard: Inductive Automation Earns ISO 9001 Certification ...
Download Ignition by Inductive Automation
HiveMQ and Inductive Automation
What is Ignition? | Inductive Automation
NERC CIP Best Practices with Inductive Automation and Ignition ...
Ignition SCADA Software Distributor Australia - Inductive Automation ...
The Inductive Automation Blog
Inductive Automation – Ignition - XDinnovation
Inductive automation ignition development license - jewelbopqe
Inductive Automation Perspective Workstation at Larissa Morning blog
Inductive Automation Ignition 8.1 installation part2 - YouTube
Inductive Automation Ignition HMI Design & Development – Pointfar ...
What Is Inductive Automation Ignition at Jamie Lamont blog
Inductive Automation Ignition Demo at Leah Grasby blog
Inductive Automation: edge-eam
Ignition Perspective Module: The Plant Floor in Your Pocket | Inductive ...
What is Ignition by Inductive Automation? (Comprehensive Explanation ...
Vision Alarm VOIP Notification Script just say "desk" - Ignition ...
Scalable SCADA: Deploying Ignition in Any Architecture | Inductive ...
Look Back at Inductive Automation’s Top Content of 2022 | Inductive ...
Snmp-Ignition-Module SNMP v3 Setup - 3rd Party Modules - Inductive ...
Ignition Vision Module - Industrial Solutions
4-Channel Inductive Loop Detector w/ High Performance Processor ...
Alarm Notification Module: Stay In The Know, Even On The Go | Inductive ...
What is VoIP automation? | VoIP Review
The Ignition Training Program Is Getting A Major Upgrade | Inductive ...
Scada Software - Ignition by InductiveAutomation.com
Voice Notification Profile | Ignition User Manual
GitHub - inductiveautomation/ignition-module-tools: Tools that help in ...
Fueling Manufacturing Integration With AI & Ignition Containers ...
Track Production, Eliminate Downtime & More | Ignition MES Software ...
Ignition Is A Modular Platform at Nicholas Packard blog
Indra-Voip-Based Voice Communications Control System 0 PDF | PDF ...
Fully Integrated Industrial Software Modules | Ignition
Choose Your Own Path to Success with the Technical Pathways Program ...