Showing 119 of 119on this page. Filters & sort apply to loaded results; URL updates for sharing.119 of 119 on this page
Examples of Correct and Incorrect Data Flows | Process to | Course Hero
DFDs Examples | PDF | Business
Solved Based on the rules governing DFD and incorrect / | Chegg.com
Exploring DFD Data Flow Diagram Examples
Online DFD Examples and Templates
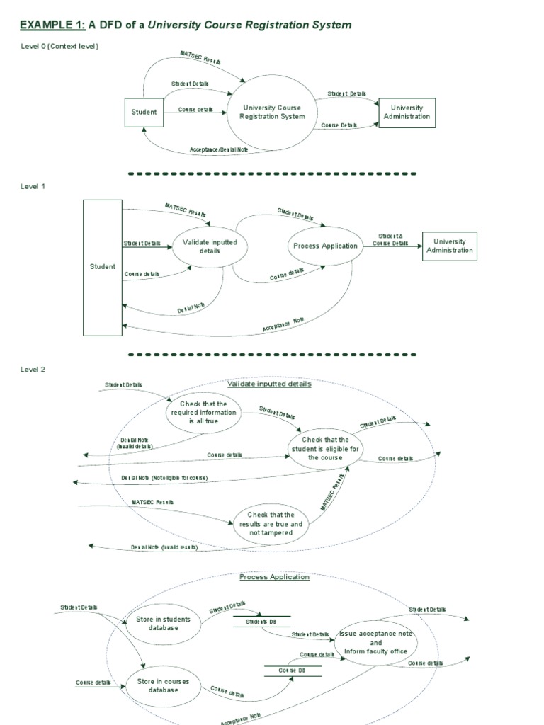
Data Flow Diagrams DFDs Data Flow Diagrams DFDs
Data Flow Diagrams DFDs Analysis tool System modeling
Cancel Dfds Booking Online - Dibujos Cute Para Imprimir
Dfd Diagram Examples With Solutions Pdf
CIS 4053 Errors in DFDs Assignment Directions: | Chegg.com
Examples Of Dfd Diagrams - Design Talk
Solved Consider the three DFDs in Figure 2. List three | Chegg.com
Solved Consider the the DFDs in Figure 7-25 on page 216. | Chegg.com
Balancing DFDs When decomposing a DFD you must
Exploring Data Flow Diagram Case Study Examples in PDF Format
Dfd examples | PPTX
Data Flow Diagram: Question: Given the DFDs as shown below. Question ...
PPT - DFD Examples PowerPoint Presentation, free download - ID:6732592
PPT - Day 4 – Process Modeling: Leveling DFDs PowerPoint Presentation ...
Consider the three DFDs in Figure 6-21. List three | Chegg.com
DFDs 1 Context Diagram Shows the boundaries of
PPT - Balancing DFDs PowerPoint Presentation, free download - ID:631376
Understanding Symbols and Notations Used in DFDs
Solved onsider the three DFDs in Figure 7-25. List three | Chegg.com
PPT - PROCESS SPECIFICATIONS for DFDs PowerPoint Presentation, free ...
PPT - Data Flow Diagrams (DFDs) PowerPoint Presentation, free download ...
PPT - Chapter 7 Analysis: Process Modeling PowerPoint Presentation ...
PPT - Data Flow Modelling Concepts PowerPoint Presentation, free ...
PPT - The Traditional Approach to Requirements PowerPoint Presentation ...
Process Modelling and DFD.pdf
PPT - Data Flow Diagrams (DFDs) PowerPoint Presentation - ID:384959
PPT - Chapter 4 Documenting Information Systems PowerPoint Presentation ...
Data Flow Diagrams A structured analysis technique that
Data Flow Diagrams (DFD) Explained ≡ ArtofBA Blog
DFD | Common Mistakes in DFD | Learn DFD | Data Flow Diagram (DFD ...
PPT - Data Flow Diagrams PowerPoint Presentation, free download - ID ...
PPT - Alternative Approach to System s Analysis Structured analysis ...
PPT - System Analysis And Design Methods “Data flow diagrams (DFD ...
Chapter 6 Structuring System Requirements: Process Modeling - ppt download
What is Data Flow Diagram?
Logical vs Physical Data Flow Diagrams
PPT - DFD Rules and Guidelines PowerPoint Presentation, free download ...
PPT - Unit 4 PowerPoint Presentation, free download - ID:5725396
Dfd mechanics | PPT
Solved 1.2 Draw a table, as given below, of potential | Chegg.com
PPT - Chapter 4 PowerPoint Presentation, free download - ID:938579
What is DFD(Data Flow Diagram)? | GeeksforGeeks
What is DFD(Data Flow Diagram)? - GeeksforGeeks
Comprehensive Guide to Data Flow Diagrams (DFD): Demystifying ...
PPT - DFD PowerPoint Presentation, free download - ID:6732568
Solved Identify the location of errors in this DFD diagram | Chegg.com
PPT - Administrative Details PowerPoint Presentation, free download ...
Common Mistakes in DFD
Data Flow Diagrams Mechanics Outline DFD symbols External
DFD, Decision Table, Decision Chart, Structure Charts | PPTX
Correct DFD Rules | PDF
PPT - Information Systems System Analysis 421 Class Seven PowerPoint ...
Business Process Management Key Definitions Process model A
Understand what is DFD Diagrams in Software Engineering
PPT - Chapter 7 Structuring System Process Requirements PowerPoint ...
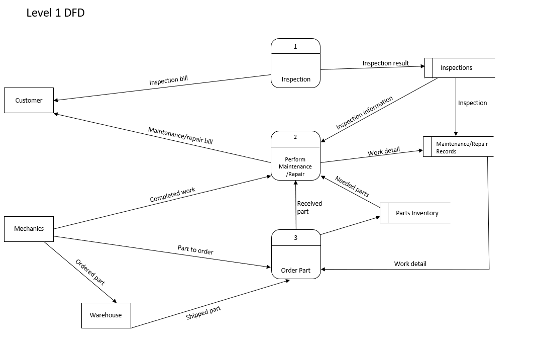
Level 1 DFD | PDF
36 A Data Flow Diagram Dfd Shows Diagram Resource - vrogue.co
PPT - Harry S. Truman College PowerPoint Presentation, free download ...
PPT - Lecture 3: Introducing Data Flow Diagrams (DFDs) PowerPoint ...
PPT - Data Flow Diagram (DFD) Review PowerPoint Presentation, free ...
BCS Online Lectures: Data Flow Diagrams (DFD) - Part II
Assignment
PPT - Chapter 4 PowerPoint Presentation, free download - ID:6238222
Levels in Data Flow Diagrams (DFD) - GeeksforGeeks
DFD.ppt
Level 0 DFD Template | EdrawMax | EdrawMax Templates
Solved Consider the below DFDs. List the errors (rule | Chegg.com
16 DFD DIAGRAM EXAMPLE LEVEL 0 - DiagramLevel
PPT - Data Flow Diagram PowerPoint Presentation, free download - ID:6732236
Dfd Diagram
PPT - Chapter 4 PowerPoint Presentation, free download - ID:580411
Solved 1. Identify errors on the diagrams below and state | Chegg.com
DFDs_and_Algorithms.pptx
Contoh Dfd Level 1 - Elizabeth Rampling
Understanding-Data-Flow-Diagram (DFD)s.pdf
Data Flow Diagrams for Software Engineering
Data Flow Diagram Guide: Data Flow Diagram Example | Pipedrive
Common DFD Diagramming Errors | PDF
System Data Flow Diagram Data Flow Diagrams: The Forgotten Art
PPT - DATA FLOW DIAGRAM ( PART 2 ) PowerPoint Presentation, free ...
Dfd over flowcharts | PDF
PPT - Systems Analysis and Design 8 th Edition PowerPoint Presentation ...
Dfd data flow diagram | PPT