Showing 115 of 115on this page. Filters & sort apply to loaded results; URL updates for sharing.115 of 115 on this page
Scope your deployment to include or exclude users or user groups ...
Include/Exclude options
How to Use the Include/Exclude Tool - YouTube
The Include/Exclude List and Remove Feature for Workers - MicroWorkers
Include/Exclude Lists - Documentation Center
gui design - Include/Exclude interfaces - User Experience Stack Exchange
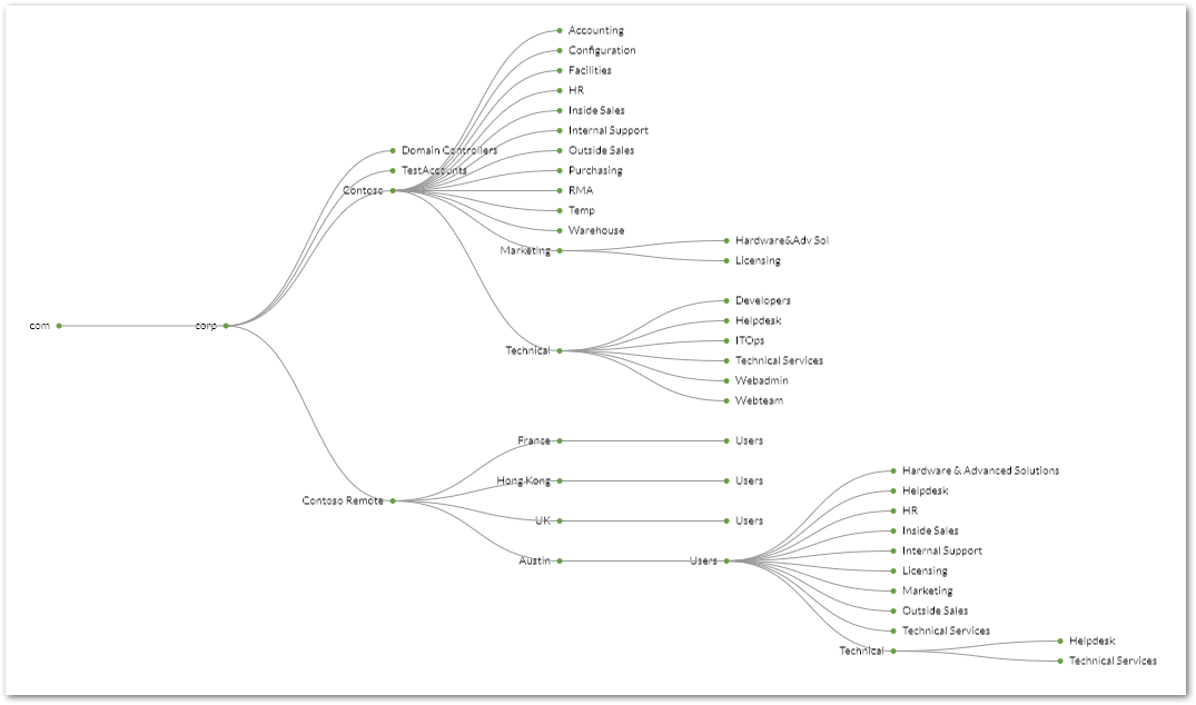
Hybrid deployments - Directory Scope – Knowledge Base
Include/exclude models | Developer Guide
4: Include/exclude options | Download Scientific Diagram
Scope language syntax reference | WebStorm Documentation
How to Include/Exclude Out of Stock Products from Search Results ...
Include/Exclude comparison
Include/Exclude Projects from Analysis
How to Exclude Vendors from Your Third-Party Risk Management Scope
Include/Exclude List
Include/Exclude
Scope Language Syntax Reference - Help | WebStorm
Light Include/Exclude Tool
Example Scenarios
Buby Script Basics Part 4 Carnal0wnage - Blog Carnal0wnage Blog
Managing Data Scopes
Include & Exclude - Themefic
Just what does Include or Exclude Do
Exclude/include groups of products from search results - FiboSearch ...
FOI Request functions :: F2 Docs
How to exclude set of users from the Sensitivity Label policy where the ...
Create Promotions and Offers
Local include and exclude groups - FSLogix | Microsoft Learn
Premium Photo | Green and Red Road Signs with Include and Exclude Text ...
How to use the "and" "or" and "include" "exclude" functions in ListKit ...
Include Vs Exclude In Use Case Diagram
Tripcart Product Update – April 2025
Include and Exclude in Power BI Reports | Smart way of Technology
Exclude/Include Filters - Urchin Help
Include vs. Exclude — What’s the Difference?
Panduan Lengkap tentang Hubungan Include dan Extend dalam Diagram Kasus ...
Premium Vector | Exclude and include antonyms word card opposites ...
Include Exclude list | Disguise User Guide
Scopes | WebStorm Documentation
Pricing
Criteria to include and exclude papers. | Download Scientific Diagram
How to create exclude/include filters - EroAdvertising
Solving the Non-Working Indexer Problem — JetSmartFilters | Crocoblock
Promotions
Exclude vs. Include: What’s the Difference?
Include and Exclude lists
Include include Exclude exclude add Add Template template Content
Include and exclude criteria | Download Table
fixed 、include和exclude的区别 - 知乎
Exclude and include lists – Pendo Help Center
When and how to include exclusions | Qfactor
Verb Opposites: include / exclude | Vocabulário inglês, Gramática ...
Which Elements to INCLUDE and EXCLUDE for a Strong Photo? - YouTube
When and how should I use "Exclude from Scope" in the Pricing section ...
Build the Table Visual
Include and exclude criteria (Source: authors) | Download Scientific ...
Understanding INCLUDE and EXCLUDE LODs - The Flerlage Twins: Analytics ...
usability - Please help me figure out this included/excluded search ...
Video Tutorials and Manuals
April 2018 (version 1.23)
include list.JPG
Include, exclude - outline signpost with two arrows Stock Photo - Alamy
Penetration Testing Step 3 - Chuẩn bị bàn đạp để tấn công từ Target tab ...
Includes/Excludes
Task - WHEEL user guide
How can I create an include or exclude filter straight from the event ...
The UK's Best Court Document Bundling Software
How to Set Individual Order for Related Items — JetEngine | Crocoblock
The include and exclude processes of the participants. | Download ...
Excluding and Including Applications
How to exclude Folders from Search in Visual Studio Code | bobbyhadz
WooCommerce Maintenance Guide: Essential Tips for a Secure Store
Including and Excluding Files
Exclude in a Sentence: Correct Usage and Examples
Novell Doc: Policy Builder and Driver Customization Guide - Actions
Activate and Deactivate a Profile
Perbedaan Exclude Dan Include - 5unrt 3upoj4m | lovlykaylareviews
KPI Statistics
Limit the UVexplorer Discovery to Only Preferred Devices | UVexplorer