Showing 120 of 120on this page. Filters & sort apply to loaded results; URL updates for sharing.120 of 120 on this page
Inbox Table Layout | Layout, Form design web, Corporate design
css - Inbox Table Like Gmail - Fixed Row Height - Stack Overflow
Inbox Zero Conference Table at Terry Haskell blog
Inbox Table Layout by Jon Pritzl | Dribbble
inbox table | SuperOffice Docs
Inbox Zero Rectangular Conference Table, Modular Seminar Table ...
Inbox Zero Maydel 78.74'' Conference Table (1 item 2 packages ...
Inbox Zero C Table End Table Adjustable Height, 360°Swivel TV Tray ...
Inbox Zero Louinis Rectangle Conference Table & Reviews | Wayfair
Inbox Zero Maegan Tray Table & Reviews | Wayfair
Inbox Zero Doireann L-shaped Drafting Table & Reviews - Wayfair Canada
responsive data table inbox
Attributes of table Inbox | Download Table
Inbox Zero 10 Ft Modular Boat Shaped Conference Table with T-Bases ...
[Bug] Inbox table is not getting populated when using ...
Workflow Inbox Table View
Inbox Zero Multifunctional Drawing Table with Stool and 2 Iron Storage ...
Inbox Zero Kristee Adjustable and Movable Overbed Table with Hidden ...
Inbox Zero Boat Shaped Conference Table with Double Metal Post Base ...
Inbox Zero Modern Rectangular Solid Wood Conference Table | Wayfair
Inbox Zero Inbox Zero Pink Adjustable Side Table | Wayfair in 2025 ...
Inbox Zero Round Side Table & Reviews | Wayfair
Inbox Zero Grey Table & Reviews - Wayfair Canada
Inbox Zero Arc-Boat Meeting Room Table With Double Metal Post Base 2 ...
Inbox Zero Rectangle Conference Table with Double Metal Post Base ...
Inbox Zero Premi Rectangular Conference Table & Reviews - Wayfair Canada
Inbox Zero Ellzey Adjustable End Table & Reviews - Wayfair Canada
Inbox Zero Mahjong Table 4 Player Folding Card Table & 4 Cup Holders ...
Inbox Zero Markevis Tray Table - Wayfair Canada
Inbox Zero Rectangle Shaped Meeting Room Table w/ Post Legs grayWood ...
Inbox Zero 48" Smart Drafting Table With Electric Height & Tilt ...
Inbox Zero Adjustable 360 Folding Laptop Desk Table Stand
Inbox table Icon | Farm Fresh Iconpack | Fatcow Web Hosting
Messages in the inbox table remain unprocessed at times and requires a ...
Inbox Zero 12 Person Boat Shaped Modular Conference Table with Metal ...
Changing the Inbox View in Outlook - Instructions and Videos
Security Inbox – Support Center
Inbox and outbox pattern - Wikipedia
AI-powered omnichannel Inbox | Ortto
Inbox or Tables? How teams manage data with Jotform Enterprise | The ...
Inbox or Tables: How teams manage data with Jotform Enterprise | The ...
Inbox Zero Rectangular Solid Wood Conference Tables - Wayfair Canada
Change Inbox Folder View in Outlook
Index tables for IC Inbox acceleration - SAP Community
Journey into the Unified Inbox - SAP Community
How to create a GTD inbox system in Notion - The Blissful Mind
Focused Inbox In Outlook Explained: Definition & Example
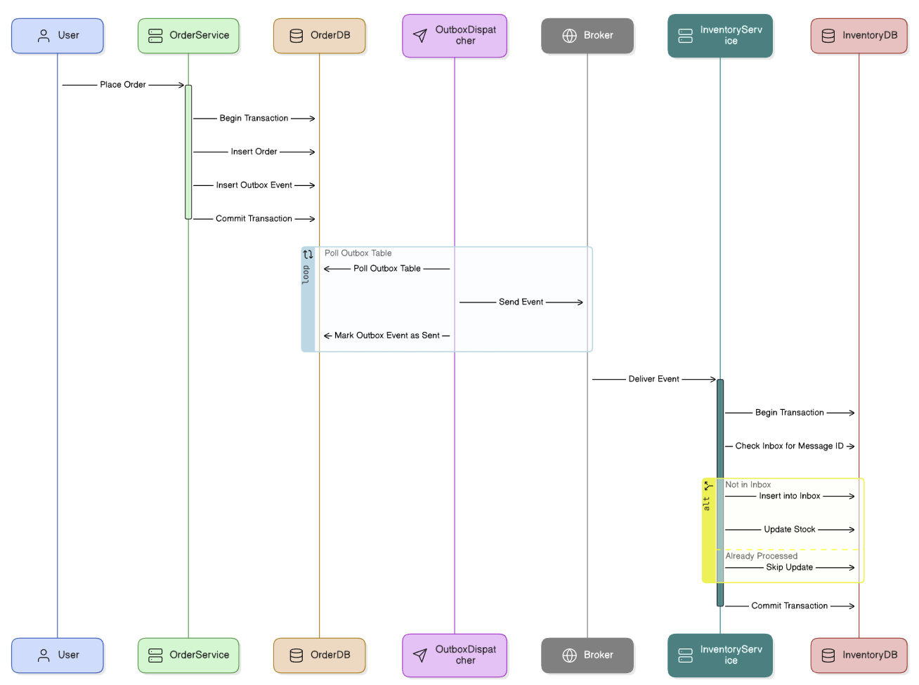
Transactional Inbox and Outbox Patterns: Practical Guide for Reliable ...
Email Inbox Management Best Practices
Configuring the Inbox
How to insert and format a table in email template in Outlook?
Inbox Zero 8 Person Conference Meeting Tables Complete | Wayfair
Every Outbox Needs an Inbox - by Raul Junco
How to Achieve Inbox Zero: A Step-by-Step Guide - InboxDone.com
Inbox Zero Plus 4 Pack Black Stackable Paper Trays For Letter Documents ...
How to Wrap Text Around a Table in Microsoft Word
Inbox Zero Modern Simple Conference Table. | Wayfair
How To Change Custom Table Name In Sap Abap at Sam Hernsheim blog
Which #Workflow Inbox When? Pros and cons for SAP... - SAP Community
Inbox Zero Oleita 47 Inch Gaming Desk With Carbon Fibre Surface Large ...
A Comprehensive Guide to Organizing Your Inbox Like a Pro
Inbox Zero Laptop Desk For Bed Or Couch, Lap Desk, Woking In Bed Desk ...
SMS Stuck in Outbox Table | MOBITEK System Corporate Blog
Inbox Management PowerPoint Presentation and Slides PPT Presentation ...
Enhancing the Unified Inbox - SAP Community
SAP Fiori for SAP S/4HANA – Fiori My Inbox – Part ... - SAP Community
Microservices 101: Transactional Outbox and Inbox
Inbox • Chats | Black marble side tables, Marble bistro table, Black ...
Inbox Zero Nahriah 63'' L-Shaped Height Adjustable Standing Desk ...
Inbox or Tables: How teams manage data with Jotform Enterprise | by ...
Shared Inbox - Streamline Team Collaboration with Simpu
Email Productivity Tools to Organize Your Inbox
SAP Fiori My Inbox 增加自定义页面_sap my inbox-CSDN博客
Inbox Projects | Photos, videos, logos, illustrations and branding on ...
Transactions Overview - 21 Travel Rule - Product Documentation
Workload report
Introduction to Omnichannel for Customer Service | Microsoft Learn
How I Use Tables in Microsoft Word to Organize Information
Articles
Event-driven architecture on the modern stack of Java technologies ...
inbox_table icon 32x32px (ico, png, icns) - free download | Icons101.com
AI-powered knowledge base | Ortto
5 - Add Approval Flow to Process | SAP Tutorials
What Is Sap Invoicing at Mason Duckworth blog
Wooden Conference Tables
Color-code Outlook – Practical Help for Your Digital Life®
Integrating WAMMU/GAMMU with WEBCON BPS - AlterPaths
How To Put Tables Side By Side In Outlook Email at Larry Schwartz blog
What is the Security Inbox?
Incoming SMS is Not Lost Even When Database Connection or Network ...