Showing 101 of 101on this page. Filters & sort apply to loaded results; URL updates for sharing.101 of 101 on this page
{Read/Download} Understanding: Coming to Grips With Moments of Inadequ ...
Biomedical STI prevention evidence is inadequ | EurekAlert!
24 conditions and inadequ
The Broken Science Initiative | Read full article from Emily Kaplan ...
Inadequate – Silently Bleeding
Gagueira é um distúrbio neurobiológico da fluência da fala, que tem sua ...
braden scale.pptx fuundamental braden scale | PPTX
Como Identificar e Combater Comportamentos Inadequados no Ambiente de ...
braden scale.pdf braden scale pressure sore | PDF
Petúlia Vargas | Inglês Corporativo | Calma... a relação é com o inglês ...
Inadecuada Stock Photos, Royalty Free Inadecuada Images | Depositphotos
Skuii Photography on Instagram: “When words become unclear, I shall ...
B2 animations - B2 animations added a new photo.
Interpretation of endoscopic intestinal biopsy | PPT
How have the federal and state government been lax in prosecution of ...
Rana Umar
Synonyme für Inadäquat
Mere Localization of n NOS in Prejunctional Nerve Terminals is ...
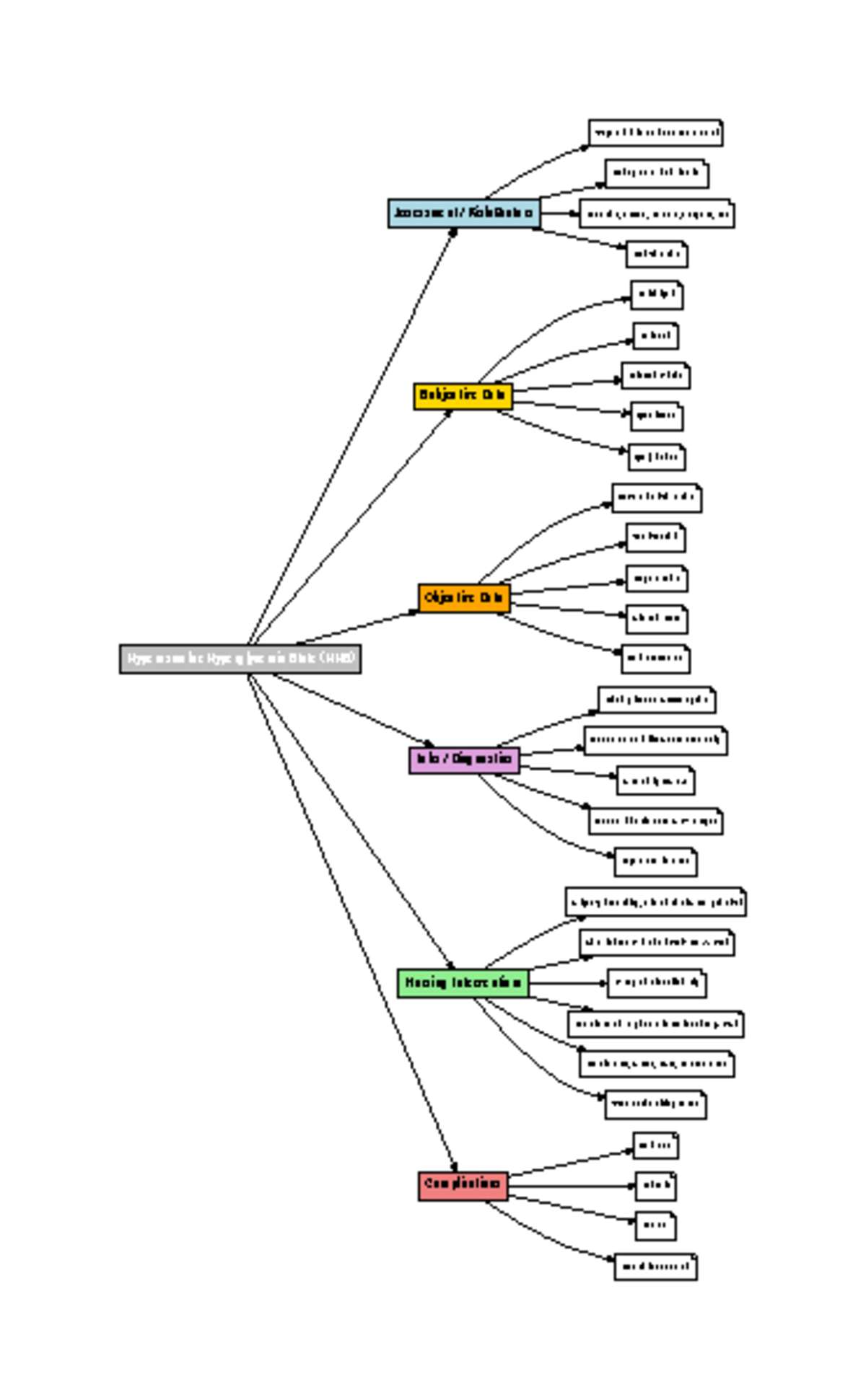
ATI Concept Map HHS - Hyperosmolar Hyperglycemic State (HHS) Assessment ...
30) List three problems facing horticultural | StudyX
Cafe - Hello everyone 💖 We want to send our sincerest thanks to you for ...
Groundwater quality indices for 1997-2019 (KR and MAR). | Download ...
Spider Farmer (all products) — LED Grow Lights Depot
Manejo comportamental de crianças com transtorno do especto do autismo ...
Schematic representation of Roche 454 pyrosequencing. Steps of DNA ...
Saltmarshes of Loch Fleet. (A) Location of Loch Fleet within the United ...
MoonLit Burgers - MoonLit Burgers added a new photo — at...
Summary of land use changes in Wadi El-Assiuti. | Download Scientific ...
Solved Keynes' law isSelect all that apply:the opposite of | Chegg.com
SOLUTION: Stimulated fracture zone - Studypool
SOLUTION: A typology of nursing problems in family nursing practice ...
Chapter 3: Auditor’s Responsibilities - Lecture Notes (ACC101) - Studocu
Equine facts
Solved Which problem would occur in shock states, as the | Chegg.com
Schematic representation of first‐generation DNA sequencing. | Download ...
Hoorcolleges over Motivatie en Zelfsturende Mens (Psychologie Actie ...
Safety index values for three-storey rectangular plan. | Download ...
Figure 4 - Indian Migration to Gulf Countries: Issues and
a) The electron paramagnetic resonance (EPR) spectra of MCFO NS, MFO NS ...
a) Gibbs free energy diagram of OER on various electrocatalyst ...
Stroke Matching: Key Terms and Definitions in Neurology - Studocu
英語語形成の仕組み (形容詞 23 )|Reiko Sakai
Taliban and Begging; Does criminalization of Begging Create a Deterrent ...
As in Fig. 11 but with variable org, with its source coefficient a ...
BETA Technologies (BETA) Stock Price & Overview
Groundwater quality indices for 1997-2019 (TDS and SSP). Groundwater ...
Solved QUESTION 5The Rourke Bridge is a critical transport | Chegg.com
Solar System Model Rubric - Group Discussion Evaluation - Studocu
1930s cars on roads Black and White Stock Photos & Images - Alamy
Parasite stages in a single thin blood smear. | Download Scientific Diagram
Let x,y,z∈R+&D=∣∣ xyz x3y3z3 x4−1y4−1z4−1 ∣∣ On the basis of above infor..
Leader Live - Golden weddings, course celebrations and more from the ...
Chronological characteristics of life-cycle stages (adapted from ...
Comparison maps for estimating saltmarsh extent at Skelbo. Top: current ...
Safety index values for two-storey square plan. | Download Scientific ...
inadäquat Rechtschreibung, Bedeutung, Definition, Herkunft | Duden
Rappler - The Philippine peso closed at P48.6 against the US dollar on ...
Quadro 3 -Atrativos naturais do litoral piauiense em 2020 ordenados por ...
Microchip MIC28304 [32/44] Equation 7 12 feedback voltage ripple
Inadequate là gì? Cách sử dụng và ví dụ câu chi tiết
Characteristics of the eight models. | Download Scientific Diagram
Non-linear characteristic of the similarity measure (P = , Q ...
Typological example of the tower-houses in Mendicino. | Download ...
Understanding INAD – INADCure Foundation
La Formation professionnelle et technique
INAEQUO - INAEQUO
Helsingborg hospital
‼️Pela primeira vez a TVM... - Moz Anuncia Só Novidades | Facebook
Groundwater depth during 1977 and 2007 [11]. | Download Scientific Diagram
Index of /books/Politicians_Guide/OEBPS/images
www.inade.de - INADE news
Would you like to feel unconditional love? - The Lefkoe Institute
USA Rotary Lobe Pumps,Rotary Lobe Pumps from America Manufacturers and ...
イ・ジュンギ jg_k_dramaさんのインスタグラム 6-7 | ☆ベル☆のブログ
INADE discography and reviews
Win by Integrating Solid Waste Management with Bioreactor T no Shoptime
Inadéquat - YouTube
CEE preparation | 65?? | Facebook
Allergen Checker - Penalty Imposed on Blackwood Pub for Inadequate ...
Moda Starry Sky noctilucentes Assista Mosaico diamante Quartz Mesh Belt ...
Lo inadecuado. Cita española en la Bienal de Venecia
Introduction Letter To New Client Template - Edit, Fill, Sign Online ...
(PDF) Coliformes Totais e Termotolerantes em Tambaqui Comercializado no ...
Kinvara private hospital Rotherham: Changes ordered as Care Quality ...
Letters of Sympathy Templates Free Download
inane-千图网
Image of Inade
Review: Inade “The Crackling of the Anonymous” CD | Aversionline