Showing 117 of 117on this page. Filters & sort apply to loaded results; URL updates for sharing.117 of 117 on this page
Audio Line Receiver using INA134 - Electronics-Lab
INA134 Datasheet(PDF) - Texas Instruments
INA134 INA2134 Single Supply, Input voltage range - Audio forum - Audio ...
Amazon.com: 1 pieza x ina134 Pa ina134 Ti IC Audio Diff RCVR 8-dip ...
Internal schematic diagram of INA134 Figure 9. Working principle ...
INA134 Datasheet PDF (AUDIO DIFFERENTIAL LINE RECEIVERS) | Burr-Brown ...
INA134 Archives - Electronics-Lab.com
Недорогой приемник сигналов токовой петли 4-20 мА - INA134
INA134 Datasheet PDF - AiPCBA
INA134 AUDIO DIFFERENTIAL LINE RECEIVERS - Amplificateur différentiel ...
Trying to make a Balanced line input on LM3886 chipamp using ina134 ...
KMTech 2-Kanal INA134 basierter Differential Balanced Line Receiver ...
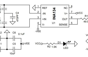
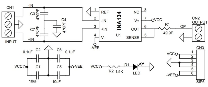
Audio Line Receiver using INA134 - Electronics-Lab.com
INA134 unbalancing....quick question... | diyAudio
(1PCS) INA134UA/2K5 IC AUDIO DIFF LINE RCVR 8-SOIC INA134UA 134 INA134 ...
For Sale - Op-amps - OPA2134, OPA2604, INA134 | diyAudio
5pcs 10pcs Ina134pa Ina134 Dip8 100% New Original - Replacement Parts ...
2-channel INA134 based Low Distortion Differential Line Receiver PCB ...
INA134 Selling Leads, Price trend, INA134 DataSheet download, circuit ...
INA134 and input impedance mismatch | diyAudio
INA134PA INA134 DIP8 nuevo Original|dip8| - AliExpress
Overlooking the obvious: the input impedance of a difference amplifier ...
SCH - Electronics-Lab.com
ОУ и источник тока эмулируют инструментальный усилитель - INA134, TL072
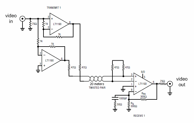
AV IR over Cat5
SYM_Line - nadajnik i odbiornik. Transmisja sygnału audio linią ...
Evolution of Bioamplifiers: From Vacuum Tubes to Highly Integrated ...
Audio Line Driver using DRV135 with Balanced Output - Electronics-Lab
INA121 datasheet
Balanced Line Driver / Line Receiver - Black Widow Audio
INA137 Datasheet PDF (AUDIO DIFFERENTIAL LINE RECEIVERS) | Download ...
INA165x/INA165x-Q1 SoundPlus Audio Line Receiver - TI | Mouser
INA137UA datasheet - ti INA137, Audio Differential Line Receivers, +-6dB
operational amplifier - Output impedance of a differential line ...
THAT 1240 Series Balanced Line Receiver ICs - THAT | Mouser
INA134: Bedah Tuntas IC Audio Line Receiver Andalanku! - NDW AUDIO
011 - Electronics-Lab.com
INA134PA TI Audio Amplifiers - Veswin Electronics
1PCS INA134PA AUDIO DIFFERENTIAL LINE RECEIVERS 0dB G = 1 DIP8 | eBay
INA134-DRV134 balanced preamp | diyAudio
INA125P datasheet - ti INA125, Instrumentation Amplifier With Precision
008 - Electronics-Lab.com
Audio Archives - Electronics-Lab.com
VLF RX 2016
Balanced Receiver
INA134UA, Texas Instruments | купить в розницу и оптом
INA134: input differential impedance - Audio forum - Audio - TI E2E ...
Burr-Brown DRV134 AUDIO BALANCED LINE Receiver circuit | Next Electronics
Audio line receiver impedance balancing using a 2nd diff amp - EE Times
2003, amplifier and current source emulate instrumentation amplifier ...
INA134PA Texas Instruments - Datasheet PDF & Technical Specs
INA131 datasheet
INA132U datasheet - ti INA132, Low Power, Single-supply Difference ...
012 - Electronics-Lab
立体声平衡到非平衡音频转换器-音频电路-维库电子市场网
OP Electronics
INA137 と INA2134 の違い、INA137 代替品 - FindIC.jp
INA128 datasheet
Electronic Projects, Embedded News and Online Community - Electronics-Lab
Soundcard Interface
Best headphone amplifiers 2025: expert picks to boost your personal ...
DRV134/5 kits anywhere? | diyAudio
INA122 datasheet
Amazon.com: Taidacent INA114 Instrumentation Amplifier 1000 Times Gain ...
Store Home Products Feedback
LM386 Audio Amplifier Circuit Diagram
DRV134PA Texas Instruments - Datasheet PDF & Technical Specs
TEXAS INSTRUMENTS INA145 Technical data
THAT 1240 Balanced Line Receiver. That Corp. DIP8 - Retroamplis
你容易忽略的细节——差分放大器的输入阻抗
011 - Electronics-Lab
THAT 1240S08 Balanced Line Receiver. That Corp. SO8 - Retroamplis
INA134UAE4, Аудио усилитель класс AB MONO [SOIC-8], Texas Instruments ...
003 - Electronics-Lab
INA2134 Datasheet | AUDIO DIFFERENTIAL LINE RECEIVERS Burr-Brown ...
忽视显而易见的东西:差分放大器的输入阻抗 - 模拟电子技术 - 电子工程网
009 - Electronics-Lab.com
INA137 Datasheet | AUDIO DIFFERENTIAL LINE RECEIVERS Burr-Brown Corporation
RX ND TX - Electronics-Lab
1PCS INA134PA TI IC AMP CLASS AB MONO 8DIP | eBay
CONNECTIONS - Electronics-Lab.com
忽视显而易见的东西:差分放大器的输入阻抗_吾息的博客-CSDN博客
忽视显而易见的东西:差分放大器的输入阻抗 - 模拟 - 技术文章 - E2E™ 设计支持
003 - Electronics-Lab.com
001 - Electronics-Lab.com