Showing 120 of 120on this page. Filters & sort apply to loaded results; URL updates for sharing.120 of 120 on this page
IPOS Computer Systems Limited | LinkedIn
Fiscal computer system I POS.XM-2 8" (PT2280F)
Computer Maniac: Computer Fundamentals: IPOS Cycle
IPOS COMPUTER SYSTEMS LIMITED - YouTube
The Computer System Model - Purvajitsportfolio.weebly.com
COMPUTER AS IPO SYSTEM - Edudelight.com
COMPUTER AS IPO SYSTEM – Lessonplans/Notes
IPO cycle of Computer | IPO Cycle of Computer System - YouTube
Nowoczesny system kasowy - iPOS
iPOS for Computer Shops - Screen Displays - Software for Computer ...
IPOS System Limited on LinkedIn: If your business is still manually ...
IPOS SYSTEM | PDF
iPos – Software for Computer Repair Shops and Technicians – FREE Repair ...
Class 11 Computer Science | Chapter - Computer System | Topic ...
IPO and computer system - YouTube
The Hottest POS System in Florida: iPos Point Of Sale Takes the Market ...
Understanding the IPOS Model in Computer Hardware by Sudol Chhetri on Prezi
Understanding Computer Systems: Functions, Roles, and IPOS Model ...
What is Computer System
Fundamental Concepts Of Computer System - Kmacims | Education Annex
HOW THE COMPUTER WORKS || WHAT IS IPOS PROCESS - YouTube
Understanding Computer Systems: IPOS Cycle, RAM vs ROM, and Data ...
iPos – Restaurant Point of Sale System
IPoS system architecture | Download Scientific Diagram
iPos - Software for Computer Repair Shops and Technicians - FREE Repair ...
Boost Your Retail Business with iPOS Retail: A complete pos system to ...
iPOS Point of Sale - YouTube
PPT - 2.00 Understand Computer Fundamentals PowerPoint Presentation ...
Ipo Cycle - Computer Systems Input Process Output - Ipo stands for ...
PPT - Computer Hardware PowerPoint Presentation, free download - ID:2803322
CSE, Software Development: The IPOS Cycle
iPOS Systems - Sellers of POS Systems & Hardware for Mobile, Desktop ...
#3 gr. 3- information processing devices ipos (input process output -3 ...
Ipos cycle | PPT
COMPUTER SCIENCE : Information Processing Cycle (IPO) model
Computer Hardware Objective 4 01 Classify computer components
IPO Cycle of a Computer | Input, Process, Output with Examples + Quiz ...
PPT - Lesson 2 — How Does A Computer Process Data? PowerPoint ...
Understand What is Input, Processing, Output and Storage IPOS Structure
COMPUTER IPO CYCLE by Abhrodwip Saha on Prezi
1.1 Introduction to Computer Systems - Deepak Shrestha
Explain IPOS Cycle with one example. (With clean drawing of the figure)
IPOS Cycle by Hank White on Prezi
IPOsystem – system ERP dla produkcji i firm produkcyjnych | Initius
PPT - INTRODUCTION TO COMPUTER ORGANIZATION PowerPoint Presentation ...
-Simplified Input-Process-Output (IPO) diagram of the system | Download ...
System Model (IPO) - Kevin Achaia's Portfolio
PPT - Computing Fundamentals Module Lesson 2 — Computer Hardware ...
Computer Overview | A Short Historical Development of Computer ...
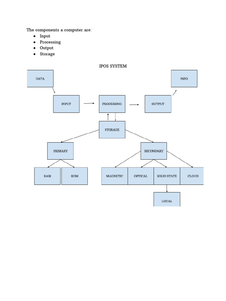
1. The letters IPOS stand for Input, Process, Output and Storage. Input ...
Computer Literacy Lesson 1: Computer and Operating Systems | PPTX
Hardware Computer Business Applications. - ppt download
Computer Hardware components | Acme Collins School
What is IPO cycle ? In computer - YouTube
iPos Guide | iPos POS
iPOS Pricing, Reviews, & Features in 2022
IPO Principle and Computer Components | PDF | Central Processing Unit ...
POS Integration with SAP for Enhanced Experience | iPOS
How Does a Computer Work? | Input, Processing, Output (IPO Cycle ...
PPT - Computer Fundamentals: An Overview of Hardware, Software, and ...
PPT - Computers and Computer Systems – Lesson1 PowerPoint Presentation ...
Computer IPO Cycle - Class 2 - Computers Part 2 - YouTube
IPO Model Conceptual Framework of Lost and Found System
IPOS
Computer Ipo Cycle at Finn Daintree blog
PPT - System Design and Modeling PowerPoint Presentation, free download ...
ACTIVITY 2: ILLUSTRATING THE IPOS! Using the IPOS model for the ...
Pos Technology
IPO Cycle - Simply Coding
Input-Process-Output Model - Cortex
IPO Cycle Explained: Key Stages and Processes
PPT - Lecture 1 PowerPoint Presentation, free download - ID:1821871
Unit #1 ICS
Why Cloud based POS Systems Outperform Cash Registers Today
What Features To Look Out For In An EPOS System?
What is ipo cycle? | lnput process output cycle | IPO cycle क्या है। By ...
IPO Chart | TestingDocs.com
IPO Model/system model
PPT - Understanding Categories of Computers and Input/Output Devices in ...
ICT Lecture 1 -Computer Systems and Ergonomics.pdf
Ques15, What is an IPO cycle? Draw the block diagram of IPO cycle ...
INPUT,OUTPUT AND STORAGE DEVICES | PPTX
I pos investor deck | PDF
PPT - New Curriculum for Middle School PowerPoint Presentation, free ...
Premium Photo | Businessman in office working with laptop technology ...
Input-Process-Output (IPO) Model - YouTube
Input devices | PPTX
PPT - The Mechanics Of Computers PowerPoint Presentation, free download ...
1. Create an input, process, output, storage | Chegg.com
IPO Chart [ 2024 ] - TestingDocs
PPT - Systems Techniques and Documentation PowerPoint Presentation - ID ...
lecture2.pptx
The Input-Process-Output (IPO) model for computational systems ...
What do you understand by IPO cycle ? describe with figure - Brainly.in
All-in-One Retail POS System. BPA Point of Sale
What is IPO in computer? Basic principle of Computing - ComputeNepal ...