Showing 117 of 117on this page. Filters & sort apply to loaded results; URL updates for sharing.117 of 117 on this page
Flowchart - Brent Subic ICT
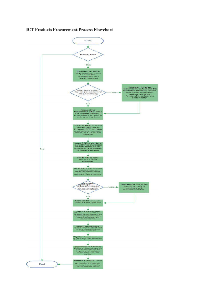
Detailed Explanation of ICT Products Procurement Process Flowchart ...
ICT For All Classes : Multiple selections flowchart and Pascal Program
ICT Flowchart Zombie | PDF
Computer Science Flowchart Examples at Lucy Hynes blog
Grade 11 Ict Flowchart & Pseudocode | PDF | Systems Engineering | Notation
Ict flowchart | PPT
Ict Flowchart Abdulrazak 10D | PDF
ICT - Algorithm & Flowchart | PDF | Algorithms | Mathematical Logic
ICT Flowchart Templates - Document - Computing History
30+ Free Flowchart Examples for Beginners | Free Templates on Boardmix
Flowchart Examples for Clear Process Understanding
ICT Flowchart and Pseudo codes | DOCX
HSC ICT - Flowchart , Learn algorithm - YouTube
ICT worksheet number 2 flowchart | Visual Paradigm User-Contributed ...
HSC ICT ।। Algorithm & Flowchart ।। Part-01 - YouTube
ICT For All Classes : GCE(O/L) and (A/L) Past Paper Flowchart questions
Computer Program Flowchart Examples
Flowchart - ICT CARE
A/L ICT Flowchart - YouTube
hsc ict chapter 5 c programming bangla || Algorithm and Flowchart - YouTube
FlowChart ICT by Tanya L on Prezi
Basic Flowchart Examples
5th chapter part 6 || hsc ict || flowchart || algorithm || - YouTube
HSC ICT Chapter 5 Lecture 6 | What is Flowchart | Flowchart Example ...
ICT Flowchart | PDF
Tugas ICT Flowchart | PDF
Teach-ICT Computer Science Edexcel GCSE Flowchart Algorithm
Teach-ICT A2 Level ICT OCR exam board - entity relationship diagrams ...
wazmac || ICT Planning Vision | innovative schools
Multimedia Flow Chart : Example ~ ICT For Form 6
Flow diagram of the process of ICT analysis | Download Scientific Diagram
B2B ICT operational flow chart | Download Scientific Diagram
Tech Flowchart Template | Visme
Teach-ICT OCR A2 ICT G063 Syllabus: expert systems
Data Infographics Design Information Communications Technologies Ict ...
Business Process Flowchart | Create Flowcharts & Diagrams | Business ...
𝗨𝗽𝗱𝗮𝘁𝗲𝗱 the Flowchart ICT's 2022 Mentorship Buy Model!! 🔆 High ...
Flowchart In Information Technology Technical Flow Chart Example ...
Flow chart of the ICT algorithm | Download Scientific Diagram
Components of ICT Informational Infographic Template - Venngage
Flowchart Tutorial (with Symbols, Guide and Examples)
ICT Grade 11 Chapter 01 - Part 04 Programming: Flow chart 16,17,18 ...
ICT Flow Chart Homework - July 14th 2025 | PDF
Algorithms And Flowcharts || Class - 5 Computer || CBSE / CAIE || ICT ...
Flowcharts and Pseudocode | Blog | Computing and ICT
Flowcharts H.W 1 ICT | PDF
Fb's Blog♥: ICT work { Grade 12 }
AL ICT - Flow Chart part 2 - YouTube
ICT I Lesson Plan
Simple Process Flowchart For Making A Sandwich
SOLUTION: Ict lab flow chart - Studypool
Algorithms & Flow Charts: GCSE ICT Homework
Complex Flowchart: Meaning, Types &14 Free Examples
A Brief Note On FLOWCHART For Class 5 - Notes - LearnPick India
What is ICT (information and communications technology, or technologies ...
ICT Flow Chart Start Up Activities | PDF | Kinship And Descent | Living ...
S1 ICT - Flowcharts - Labelled diagram
ICT benefits in education loop infographic template. Studying on ...
What Is A Flowchart In Coding at Mitchell Leadbeater blog
Schematic Flowchart Example - Circuit Diagram
Grade 6 ICT Lesson 5 |Algorithm and Flowcharts| English Medium |Part 1 ...
Exploring a new topic in ICT-IV: 27th Week: December 1-5: FlowChart
SOLUTION: Ict flow chart note - Studypool
How To Set Up A Process Flowchart - Design Talk
The 12 Best Free Flowchart Templates [+ Examples] | Brand Ratna
Process Flowchart | Information Technology Architecture | Basic ...
Flow chart of the CRIS in the ICT Network | Download Scientific Diagram
MAXIS ICT TOUR - Click of Home: MAXIS ICT TOUR - Click of Home
Flowchart Of Automated Software Accounting Process PPT PowerPoint
OL ICT Flow chart and pseudo code - School ICT Self Study
Technical Flowchart
The Annotated Flowchart diagrams for ICT's 2022 Mentorship Model are ...
ICT Basics: A Beginners Guide | TrendSpider Blog
ICT Integration in Higher Education: My Perspectives and Way Forward
Basic Flowchart Template Flow Chart Template Flow Chart Flowchartbasic ...
Flowchart Of Computer System Example Of Diagnostic Flowchart Used In ...
ICT-Lauren: Scratch- FLOW CHART
Activity 2: Describe a Process in a Sequence | DISCOVER THE MAGIC OF ...
Flowcharts - Digital design principles - CCEA - GCSE Digital Technology ...
A Cybercomputing Page
Infographics design for Information Communications Technologies (ICT ...
Schematic flow chart of digital technology. | Download Scientific Diagram
Implementing Flowcharts – BTEC Computing
Flowcharts_in_ICT_Presentationnnnnnnnn.pptx
Flowcharts - teachwithict.com | Flow chart, Algorithm, Gcse computer ...
How to Create Stunning Flowcharts with AI
Sample Flow Chart Template
Welcome to Geetanjali Institutions
Information Technology (IT) Flow Charts & Workflows | OpsDog
Information Technology Flow Chart
ict'sportfolio
Computer Process Flow Chart at Jewel Waddle blog
Flowcharts for GCSE Computer Science – Compucademy
GCSE Computer Science Revision
7 best images about Flowcharts on Pinterest | Shape, Tutorials and ...
ICT- Flow chart_Average - YouTube
Implementing Flowcharts - BTEC Computing
Knowledge on ICT: Week 28 (December 8-14) Flow Charts :)
Matrix Org Chart PowerPoint and Google Slides - SlideKit
Flow Charts Computer Science How To Create A Program Flow Chart: