Showing 96 of 96on this page. Filters & sort apply to loaded results; URL updates for sharing.96 of 96 on this page
Hormoon Samenvattingen - Hormoonstelsel Hoe communiceren cellen met ...
FSH hormoon | Hormoonfactor
progesteron vrouw seks hormoon molecuul. Toneelstukken rol in ...
Hormoon therapie • Chirurg en Operatie
Hormonen - Anatomie & fysiologie Overzicht hormonen Hormoon Functie ...
Hormonen schema - klier Hormoon Doel Hormonale effecten Adenohypofsye ...
HorMoon Awareness Guide | Awareness, Menstrual cycle, Womb healing
Oestrogeen hormoon | Hormoonfactor
Wat is het hormoon oestrogeen en welke invloed heeft het op het ...
Hormoon Secrets
Uitgebreide hormoon test man: test 8 belangrijke hormonen via een ...
Prolactine hormoon | Hormoonfactor
Estradiol Hormoon Structurele Brutoformule Geïsoleerd Op Een Witte ...
Hormoon oestrogeen: Alles wat je hierover zou moeten weten
Luteïniserend hormoon: wat u moet weten over dit hormoon
Hormoon in balans behandeling – Beauty Devotion
Tabel-Hormonen - overzicht hormonen - Klier of orgaan Hormoon Functie ...
Aldosteron hormoon | Wat is het? En wat is de functie?
Human body hormones vector illustration diagram, human organ collection ...
7 hormoonklieren in het menselijk lichaam uitgelegd
Werking van de hormonen - Biologielessen.nl
Hormoonstelsel: de basis – Juf Danielle
Hormoonstelsel | Hormoonfactor
Hormonen - Biologielessen.nl
Human hormones, illustration - Stock Image - F036/1371 - Science Photo ...
Human hormones, illustration Stock Photo - Alamy
Hormonen | Biologielessen.nl
Wat Zijn Hormonen | My XXX Hot Girl
Hormonen in het Menselijk Lichaam: Hoe Werkt Dit? (Uitleg
PPT - Het hormoonstelsel PowerPoint Presentation, free download - ID ...
Hormonen en hormoonklieren | Een mooi overzicht aan blogs op 1 pagina
Schema's hormonen - Endocriene hormonen Hypothalamus en hypofyse Orgaan ...
Geslachtelijke voortplanting – Biojuf
Male Vs Female Hormone Cycle Do Men Have Periods Or Hormone Cycle?
PPT - Hormonale regeling PowerPoint Presentation, free download - ID ...
Wat doet het hormoonsysteem? | Uitleg menselijk lichaam
Hormones and the Brain - Komer Brain Science Institute
Hormoonklieren en hormonen: Interactieve oefening - Interactieve ...
Premium Vector | Levels of hormones in pregnancy hcg prolactin cortisol ...
Welke hormonen spelen een rol bij je cyclus? - The Balanced Women
Hormones: Definition, Types, and Regulation
Wat zijn hormonen? - The Balanced Women
Basis hormonale regeling | Biologie | Uitleg & Video's
Levels of hormones in pregnancy infographic hcg estradiol and ...
Female hormones lifestyle graph estrogen testosterone end progesterone ...
Human hormones, illustration - Stock Image - F036/1369 - Science Photo ...
Hormones: the body’s chemical messengers | Visual Dictionary
PPT - Hormoonstelsel PowerPoint Presentation, free download - ID:2948290
Human hormones, illustration - Stock Image - F036/1373 - Science Photo ...
Hormonale Regeling Man: Hoe Werkt Het? | Biologie
De rol van hormonen - Regelaars voor cyclus en eisprong
PPT - Hormonen PowerPoint Presentation, free download - ID:4098584
Hormone Hierarchy Handout — Functional Health Research + Resources ...
Human hormones, illustration - Stock Image - F036/1365 - Science Photo ...
Hormones.gr
Biologie thema 3: Hormonen bij zwangerschap Diagram | Quizlet
Hormonen - Lessenserie Vwo3
Human Hormones and Their Functions | The Scientist
Hormones - Definition, Structure, Types, Functions, Examples - Biology ...
Hormones in Humans | Cambridge (CIE) O Level Biology Revision Notes 2021
Endocrine System Practice Problems | Channels for Pearson+
Human hormone Images - Search Images on Everypixel
Basic Hormones Overview - Categories, Glands, and Structures - YouTube
De hormoonregeling - Mr. Chadd Academy
Hormones – Symptoms and Syndromes - Neuroendocrine Cancer UK
General Properties of Hormones
Hormone System Diagram Royalty Free Vector Image
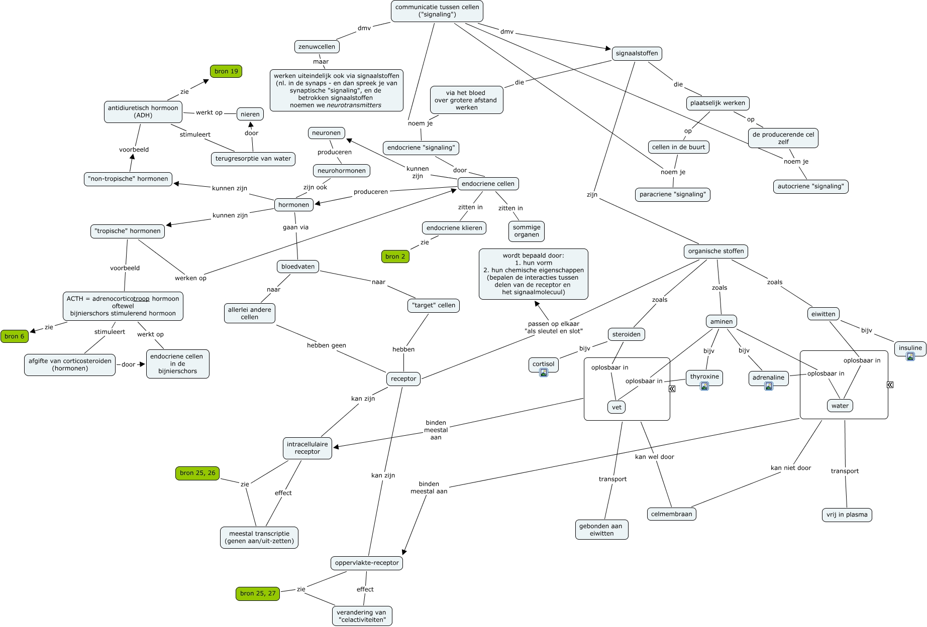
Concept map of hormones | Download Scientific Diagram
All About Hormones: How they Function to Keep You Healthy - Ask The ...
MetOmdat® hormonen in balans - stap 3 - Receptoren - Met Omdat
Hormones - Biology 30
Hormone overview diagram | Hormones, Growth hormone, Gonadotropin ...
Het-hormoonstelsel - samenvatting het hormoonstelsel - Het ...
Hormone Diagram Vectors & Illustrations for Free Download
hormonen
Grafische menstruatiecyclus en zwangerschap Hormonen in het vrouwelijk ...
Human Hormones Vector Signs With Associative Molecular Structures Set ...
Kan de pil mijn PMS-klachten veroorzaken? - LevenMetPMDD
Biologie thema 3: De hormonale regeling van de menstruatiecyclus 3 ...
Hoofdstuk 4 - extra - zwangerschapshormonen Diagram | Quizlet
Hormone - Glucagon, Pancreas, Regulation | Britannica
Vrouwelijke hormonen levensstijl grafiek Oestrogeen einde progesteron ...
Oestrogeendominantie bij PCOS - Healthy Hormones
A diagram explaining the mechanism of hormone action, including binding ...
hormones Diagram | Quizlet
PPT - Endocrine System ( Hormones ) PowerPoint Presentation, free ...
Hormones and Hormone Action | Oncohema Key
Hormonen M7 (1)
hormone | PMG Biology
Hormones Royalty Free Vector Image - VectorStock