Showing 120 of 120on this page. Filters & sort apply to loaded results; URL updates for sharing.120 of 120 on this page
Allie HBDLD on Behance
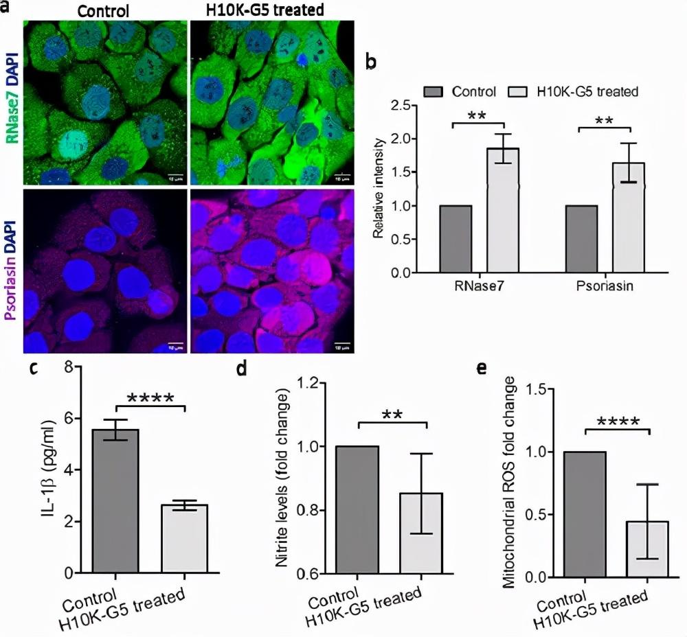
《JACS》树突状水凝胶诱导人体角质形成细胞的免疫调节并有效根除细菌病原体 - 知乎
HDLD | PDF
HDLD Al s640v | PDF
Training center
HDLD 2 | PDF
Hôtel de la Dentelle
HDLD Hien Al | PDF
HDLD Huy Translation | PDF
HDLD 2023 | PDF
Mau 1.1 HDLD KhongXDThoiHan | PDF
HDLD Nte136 Bon Tam Rev14 | PDF
ReeproSolar - HDLD TCDN Apmaiton | PDF
树突状水凝胶诱导人类角质形成细胞的免疫调节并有效根除细菌病原体,Journal of the American Chemical ...
《AFM》:纳米凝胶封装抗菌药物可控递送用作伤口敷料 - 知乎
HDLD-DANG THAM KHAO - safsfsdfsdf - LABOR CONTRACT Ha Noi, March 1st ...
Mau HDLD | PDF
90th Masters Tournament | Sunday updates
HDLD - YouTube
HDLD Xuân | PDF
[123doc] - - Studocu
HDLD - NS3 | PDF
Hdld Estrella
LDL cholesterol, causes, symptoms, diagnosis & treatment
13 января 2026 г. - YouTube
HDLD Mạc Thiên Trang - 123456789 - HANA SPA & CLINIC Số: 017/ HDLD-HG ...
Mẫu HDLD Gvien Topik | PDF
Resveratrol induces expression of the slow, oxidative phenotype in mdx ...
HDLD - DAI HAN NV | PDF
HDLD Mau Ngo Quoc Cuong | PDF
Hdld thang | PDF
BM - HDLD | PDF
HDLD - Khuat Van Cuong | PDF
Formulation for Built HDLD 4 . | Download Scientific Diagram
BT Nhóm HDLD | PDF
HDLD TDX - Lê Hoàng Giàu | PDF
HDLD GVNN - Da Đen | PDF
Phan Tich Thuong Thao Cham Dut HDLD - Luong Duc Vinh | PDF
Company Overview - Hebei Dailuda Import And Export Co., Ltd.
Mallmanac.com: Regency Square, Arlington, FL
HENKEL HDLD Object Detection Dataset by ROUFOUF BETA FINAL
HDLD - hay - Tiêu chí Hợp đồng lao động (HĐLĐ) Hợp đồng làm việc (HĐLV ...
HDLD Template | PDF
Lou My VUP
HDLD và Soạn Thảo Hợp Đồng Lao Động: Ghi Chép Quan Trọng - Studocu
HĐLĐ ghi mức lương thấp hơn thực tế để giảm chi phí đóng BHXH, NLĐ có ...
SAMARTH LAUNDRY CHEMICAL REXON- HDLD- Extra Heavy Duty Liquid Detergent ...
BINGO HDLD Object Detection Dataset by ROUFOUF BETA FINAL
HDLD 1 | CÔNG TY TNHH MTV TNES | Flickr
Instagram
Mohmad Ali Alhdad Hdld
#siliconcarbide #crystalgrowth #deeptech #ev #datacenters #greentech # ...
MyoPax on LinkedIn: Developing a CRISPR therapy for muscular dystrophy
BM.05 Phieu phong van danh gia HDLD - CÔNG TY CỔ PHẦN XI MĂNG CẨM PHẢ ...
Hôtel de la Dentelle... - Hôtel de la Dentelle Brioude
ENCAJERAS DE BOLILLOS DE BENALMÁDENA: Hôtel de la Dentelle Brioude ...
H1-HDLD-NM-NN-2025: Hợp Đồng Lao Động cho Lao Động Việt Nam - Studocu
Schematic diagram describing the synthesis of a) allyl‐terminated ...
Mẫu hợp đồng lao động chuẩn theo Bộ luật lao động thông dụng nhất 2025 ...
Chuyên ĐỀ BÁO CÁO CHẤM DỨT HĐLĐ - TRƯỜNG ĐẠI HỌC CẦN THƠ KHOA LUẬT HỌC ...
NSDLĐ đề xuất quy định điều khoản tự động ký tiếp HĐLĐ xác định thời ...
Innovation Protocol
Tổng hợp nội dung HDLD 2019 - Hợp đồng lao động Khái niệm: Theo quy ...
Hierbas de las Dunas added a new photo. - Hierbas de las Dunas
HDLD, NQLD, TƯLDTT: Bảng So Sánh Tiêu Chí và Quy Định - Studocu
hdld - YouTube
Lao động DD2 - lao động - Chương 1 I. Nhận định 1. HDLD phải được giao ...
Red Nights Induction of Lions Club hdld at Balete Batangas. | MARIANNE ...
PHÁP LUẬT ĐẠI CƯƠNG ( hợp đồng lao động) - phân loại hợp đồng lao động ...
Đơn phương chấm dứt HDLD trái PL - Bộ luật lao động 2019 Điều 41. Nghĩa ...
Premium Contribution 2025
Az Worki Na Śmieci Z Uszami Cytrusowe 35L 28Szt. (Hdld) - Inna marka ...
L-445V AL-445V: Installa | PDF
『MvP』Komutan - YouTube
Saci menaj cu urechi Luxia, HDLD, vanilla blue 60L, 14buc/rola - BNB
25 cau hoi ve HDLD - LS Nguyen Huu Phuoc - LUẬT SƯ NGUYỄN HỮU PHƯỚC 25 ...
Hướng dẫn hồ sơ nhà ở xã hội về lao động tự do đi làm không có hdld ...
HDLD Mau | PDF
Analysis of arteriovenous fistula failure factors and construction of ...
Saci menaj HDLD, transparenti, 120 l, 10 saci/set
Hôtel de la Dentelle Brioude - L'appel à candidatures est toujours ...
Gia han HDLD - gia han - PPS-QUA-PR03-FM CÔNG TY CỔ PHẦN DỊCH VỤ CỘNG ...
รูปภาพHbd – เลือกดูภาพถ่ายสต็อก เวกเตอร์ และวิดีโอ6,326 | Adobe Stock
Bluelab - Bluelab added a new photo.
Khái niệm, đặc trưng HDLD - HỢP ĐỒNG LAO ĐỘNG I. Khái quát chung về hợp ...
BM05 - Thu Cam On Va Khong Tai Ky HDLD | PDF
2. CHAM DUT HDLD VA SA THAI NLD-LS Thai - TÌM HIỂU PHÁP LUẬT: NGƯỜI LAO ...
Saci menaj ultrarezistenti cu urechi mov, Stella HDLD, 60 litri 20 buc ...
Frais d'envoi HDLD en Direct et Modèles adhérent format papier
Trinh Tu, Thu Tuc Don Phuong Cham Dut HDLD - TRÌNH TỰ, THỦ TỤC ĐƠN ...
Phieu de Xuat Ky HDLD 2013-1 | PDF
16. November 2025 - YouTube
Hdld - YouTube
Tai lieu khoa boi duong tranh chap HDLD - DOAN LUÂT SU THÄNH PHO K HO ...
น้ำตาลปั้น HBD – BakerDream.net
INSTER - Single Hole Bathroom Faucets - The Home Depot
Hợp đồng lao động | HDSD Phần mềm HR
รูปภาพHbd – เลือกดูภาพถ่ายสต็อก เวกเตอร์ และวิดีโอ3,832 | Adobe Stock
"La Qualité, c'est Plus Cher?" 🤨 NON! On vous Fait Sauver chez HDLD ...
💥 On prolonge la promo 💥 ‼️... - HDLD Portes et Fenêtres Inc | Facebook
Worki na śmieci uniwersalne Stella Niezastąpiony 35l 50 szt. • Cena ...
🌙 Première Nuit des Musées de Brioude... - Ville de Brioude | Facebook
HDLD Portes et Fenêtres Inc... - HDLD Portes et Fenêtres Inc
HDLD Portes et Fenêtres Inc - Grosse semaine chez HDLD !😁 https ...
Linh Tinh HDLD Minh Hoang kxdth - LONG HOA XA HOI CHU NGHIA VIV,T NAM ...
EasyHRM – Phan mem HDLD dien tu hien dai, bao mat
Gaziel Raymundo Ilustre
INSTER Dual Shower Set 2-Spray Wall Mount 10 in. Rainfall Shower Head ...
Yahoo!オークション - KS Digital c5 coax ペア 同軸モニタースピーカ...
Tạo luồng ký nhiều hợp đồng lao động (tạo lô) đẩy sang Nền tảng HĐLĐ ...