Showing 120 of 120on this page. Filters & sort apply to loaded results; URL updates for sharing.120 of 120 on this page
What is a handler in code? - Adcod.com
Events, Delegates and Event Handler in C# - Dot Net Tutorials
Python Event Handler | How Does Event Handler Work in Python?
Error Handling in Programming - GeeksforGeeks
Java Programming Tutorial - 54 - Event Handler Program - YouTube
Effect Handlers in Functional Programming : r/DevTo
Fault Exceptions and Fault Handler and Fault Analysis in Embedded C ...
javascript - In general terms: what is the difference between a handler ...
Java Programming Tutorial 54 Event Handler Program - YouTube
How to Use UI Handlers in AL Programming (Microsoft Dynamics 365 ...
Effect handler oriented programming - YouTube
Figure 5 from Enabling the Automation of Handler Bindings in Event ...
Handler invocation Due to the use of a programming language and the ...
PPT - Object-Oriented Programming in Python Goldwasser and Letscher ...
Java Programming Tutorial 111 - logger(fh); // attach the handler to ...
What Are Handlers in Programming? | Baeldung on Computer Science
PPT - CS317 Concepts of Programming Languages PowerPoint Presentation ...
PPT - Brief Guide to Programming with Web/XML Services Utility Library ...
PPT - Event-Driven Programming PowerPoint Presentation, free download ...
Event Handling in JavaScript with Examples - Scaler Topics
PPT - Event Driven Programming PowerPoint Presentation, free download ...
PPT - Win32 Programming PowerPoint Presentation, free download - ID:3371122
PPT - Comparative Programming Languages PowerPoint Presentation, free ...
PPT - Exception Handling in C++ PowerPoint Presentation, free download ...
JavaScript Event Handler | Examples of JavaScript Event Handler
Android高级进阶之路【四】一文读懂 Handler 机制 - 个人文章 - SegmentFault 思否
theory of programming languages by shikra | PPTX
Exception Handlers - Compiler Programming Ep110 - YouTube
Handler 的基本使用、常见问题的源码解析以及运行机制源码讲解 - 知乎
(PDF) Embedding Exception Handlers in Functional Languages
What is Event Handlers in JavaScript & What are different types of Event?
Catch-All Exception Handlers - Advanced C++ Programming [Video]
Lab 11: Exception Handlers | Object Oriented Programming | CS 201 - Docsity
Simple Exception Handling | Single Handler | OOP (C++) LECTURE – 67 ...
How to Create Event Handlers in HTML: 3 Methods Explained
Difference Between Controller And Handler at Nancy Milne blog
Advanced C++: How to Define new Handler - YouTube
ABAP RESTful Application Programming Model – Behavior Implementation ...
What is Handler Tracking? - Naukri Code 360
Handler 详解-CSDN博客
Linux Kernel Programming CIS 4930/COP ppt download
What is a Handler - YouTube
Java Programming Tutorial - 52 - Event Handling - YouTube
Exception & Error Handling in Python | Tutorial by DataCamp | DataCamp
PPT - Handler PowerPoint Presentation, free download - ID:5885153
Using the Event Handler to Handle Multiple Click Events Visual Basic ...
describes a dynamic creation of two type handlers, Outgoing Handler and ...
System Programming 15. Exception Control Flow II
Javascript event handler
C# Programming Tutorials: Beginners 05 Windows Forms and Event Handlers ...
EventHandler in C#: What it is and How to Use it? (2025)
Example program that delegates requests to a handler | Download ...
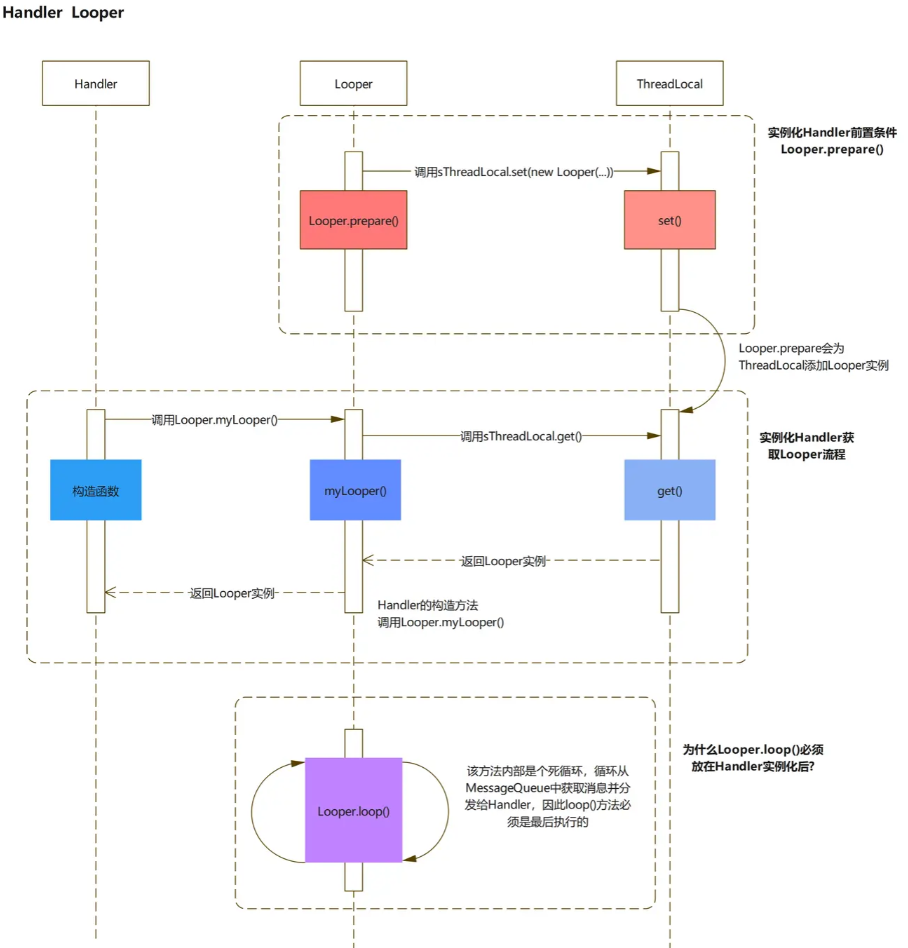
Handler 知识点梳理:Handler、Looper 以及 Message 三者之间的关系_handler looper message ...
handler
The Exception Handler on LinkedIn: Golang Tutorial For Beginners | Go ...
Python Programming - Files & Exceptions | PDF
Handler Framework | Documentation
C# Event Handler Example | C# Tutorials Blog
The what, why and how of event-driven programming
Handler types and modelling | Livebase Docs
PLC Programming – Red Rock Controls Limited
Events and Event handlers explained (C# OOP - Practical Programming ...
PPT - Java OOP for Android PowerPoint Presentation, free download - ID ...
Introducing Data Types Variables and Expressions The importance
C# ways of handling when being throttled by an API - Dominique St-Amand
PPT - Forms and Controls PowerPoint Presentation, free download - ID ...
Handler的消息机制原理_a 消息机制可以用来处理这种更新ui的情况 b 避免anr,可以把耗时操作放到子线程-CSDN博客
说说Handler的工作原理 | loody's blog
java handler使用方法_Handler 使用详解-CSDN博客
Handle的原理(Looper、Handler、Message三者关系) - 知乎
Handler学习笔记1—工作流程_handle工作流程-CSDN博客
Handler知识详解与源码分析_编程中handler是什么意思-CSDN博客
What is exception handler? | Definition from TechTarget
PPT - Signals PowerPoint Presentation, free download - ID:5568872
图文结合:关于Handler的那些事 - 知乎
Handler用法及解析-CSDN博客
Using Handlers with Import and Include statements | by Evan Hermenau ...
Handler消息处理机制_handler用法 c++-CSDN博客
全面讲解 Handler机制原理解析 (小白必看)_简述handler ?handler机制是什么?-CSDN博客
Handler机制原理----全解-CSDN博客
4. Code-Behind: Events and Handlers — Think Sharply with C#: How to ...
Handler机制和原理分析(一篇搞懂)_handler原理和机制-CSDN博客
handler——Handler详解_handler handler-CSDN博客
【Python从入门到进阶】27、Handler处理器使用及代理和Cookie登录实现_python handler-CSDN博客
Modern Assembly Language Programming-105 - 436 Chapter 14 Exception ...
从简单使用到源码分析,一文搞懂Handler_ubuntu使用handle-CSDN博客
PPT - ARM Software Development PowerPoint Presentation, free download ...
android - Why use Handler? - Stack Overflow
GitHub - bperezgo/handler-framework-examples
JavaScript Event Handling
java中handler机制_自己动手撸一个Handler,让你彻底搞懂Handler机制,揍吻你服不服?...-CSDN博客
PPT - CS 4300 Computer Graphics PowerPoint Presentation, free download ...
Handler你真的搞懂了吗?_handler message target-CSDN博客
Example of handlers and associations variables/handlers for visualizing ...
Handler详解(一)_慕课手记
Query Post-Execution handlers
Handlerhandler | Microsoft Learn
Ansible Handlers | Complete Guide to What is Ansible Handlers?