Showing 120 of 120on this page. Filters & sort apply to loaded results; URL updates for sharing.120 of 120 on this page
(PDF) pyrolite: Python for geochemistry
Geochemistry π: Automated Machine Learning Python Framework for Tabular ...
(PDF) BurnMan – a Python toolkit for planetary geophysics, geochemistry ...
Morgan Williams: pyrolite: Python for geochemistry - YouTube
Element-element correlation matrix for geochemical assay data from the ...
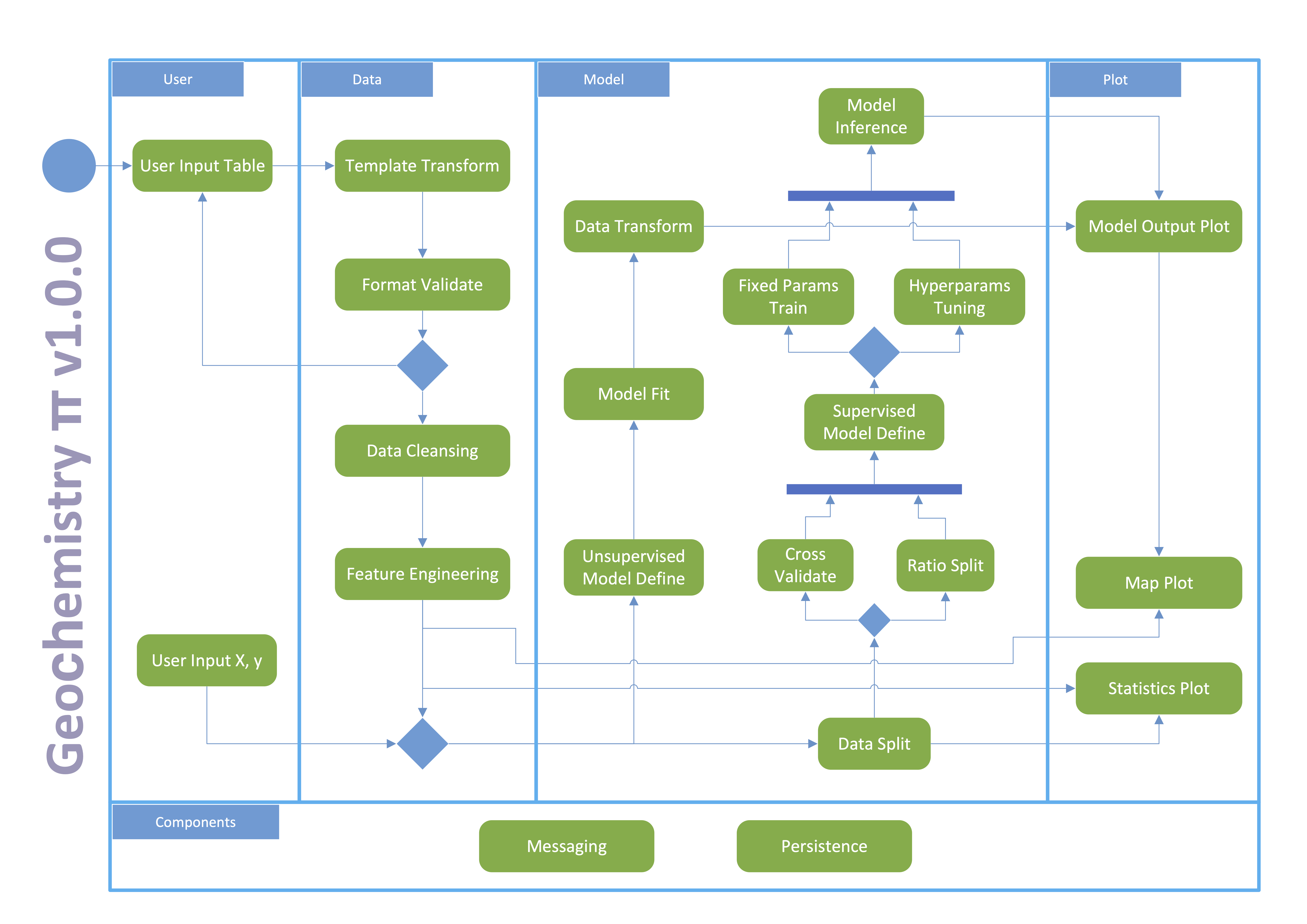
geochemistrypi: a Python framework for data-driven geochemistry discovery
Invisible Gold Paragenesis and Geochemistry in Pyrite from Orogenic and ...
Comparison of bulk geochemistry and XRF data from composite profile ...
GitHub - jyangfsu/WQChartPy: Python Package for Visualization of Water ...
HyMaTZ: A Python Program for Modeling Seismic Velocities in Hydrous ...
(PDF) Visualization of Aqueous Geochemical Data Using Python and WQChartPy
1- Geochemical Anomaly Detection Workflow Using Python | PCA ...
Geochem Geophys Geosyst - 2024 - ZhangZhou - Geochemistry Automated ...
Online Course: Applied Geochemical Modeling with Phreeqc and Python - 5 ...
3D Structural Geological Modeling in Python with Gempy - Tutorial ...
Python for Geosciences: Spectral Analysis | Analytics Vidhya
APPLICATION OF PYTHON IN GEOSCIENCE | PPTX
Basic tutorial of geological modeling with Python and Gempy — Hatari Labs
Python Programming For Geology & Geoscience
GitHub - PotatoXi/geochemistrypy: a Python framework for data-driven ...
GitHub - ZJUEarthData/geochemistrypi: a Python framework for data ...
GitHub - RajdeepTarafder/geochemistrypy: a Python framework for data ...
GEOLOGICAL MODELING MAPPING AND SIMULATION USING PYTHON DAY 2 - YouTube
Geochemical assay of major elements and loss on ignition (LOI). Black ...
A Completed Pull Request - Geochemistry π documentation
Analysing Geological Data with Python and VRGS
Geophysical Data Analysis Using Python | PDF | Programming Language ...
Displaying Lithology Data Using Python and matplotlib | Towards Data ...
Geological Modeling of Sedimentary Layers from Geospatial Data with ...
Python for Geosciences: Satellite Images | Analytics Vidhya
Full article: 3D Visualization of geological structures using Python ...
Python applications for geoscientific problems - Mira Geoscience
MagPySV: A Python Package for Processing and Denoising Geomagnetic ...
PPT - Python Frameworks for Geoscience Visualization and Analysis ...
Python and GIS | PPT
Using Python in Geoscience ANALYST - YouTube
Visualization of Aqueous Geochemical Data Using Python and WQChartPy ...
Geochemical assay values through the Zondereinde mining cut for a) Cu ...
7.1. Importing and Styling Geochemical Assay Points — QGIS in Mineral ...
Geochemistry Pi 开源软件 - 数据挖掘自动化 - 浙大长期远程实习_geochemistry π-CSDN博客
Learn Python for Geology & Geoscience | Petroleum Engineers Association ...
Terra Balcanica announces Cumavici Ridge geochemical assay results
Geochemistry For Arcgis: Exploratory Geochemical Data Analysis | PDF ...
PYTHON FOR GEOLOGY AND GEOSCIENCE P 1 - YouTube
Geochemical Sampling Surveys | PDF | Prospecting | Geochemistry
Geochemical assay values through the Zondereinde mining cut for a) 4PGE ...
Quality Assurance Quality Control of Geochemical Assay Data | PDF
Geochemistry branches of geolchemistry.pptx
Oil and gas geochemistry | PPTX
Customising your Geochemistry
Introducing Python Mastery for Geology & Geoscience | Petroleum ...
Mixing groundwater and seawater geochemical modeling with Phreeqc and ...
Plot geochemical data using python: An example of analyzing Adakite ...
Conventional binary geochemical plots generated by the compiled ...
Issues · geoschem/GEOSChem-python-tutorial · GitHub
GitHub - ZJUEarthData/geochemistrypi: an open-sourced highly automated ...
Morgan Williams - pyrolite: A Toolbox for Geochemical Data Analysis and ...
"Modeling Groundwater Chemistry with PHREEQC, PHAST and Python" course ...
Minerals | Special Issue : Mineralogical and Geochemical ...
GitHub - Igboji6Ebuka/Data-analysis-and-PCA-analysis-for-a-geochemistry ...
GitHub - catherinenelson1/Geochem-variation-diagrams: Creates ...
How To Create Arrays In Python?
#pyrolite #petrology #geochemistry #python #zircon #ree #data #gcdkit # ...
Lecture 1. Introduction of Geochemistry.ppt
Drillhole data interpretation - Geoscience ANALYST free viewer and ...