Showing 117 of 117on this page. Filters & sort apply to loaded results; URL updates for sharing.117 of 117 on this page
Import or load GeoPackage files - Blog
Getting Started with GeoPackage 01 | by chaipat ncm | Geo Data Science ...
OGC® GeoPackage Encoding Standard
GeoPackage vs. Shapefile: Choosing the right format for your GIS data
Figure 1 from GEOPACKAGE DATA FORMAT FOR COLLABORATIVEMAPPING OF ...
Beyond the Shapefile with File Geodatabase and GeoPackage
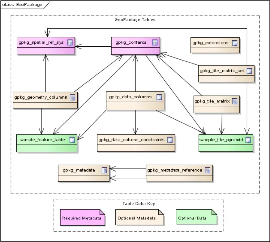
geopackage | An asciidoc version of the GeoPackage specification for ...
Seamless data collection and exchange in GeoPackage format
Shapefile and Geopackage are two of the most widely used spatial data ...
arcgis pro - QGIS 3.4 Geopackage Raster Handling and DB Manager ...
OGC® GeoPackage Encoding Standard with corrigendum
GeoPackage SWG Overview | PPTX
GeoPackage 文件格式标准,开启地理空间数据新视野 - 知乎
OGC® GeoPackage 标准
Learn spatial SQL and master GeoPackage with QGIS • Gispo
Interoperability of Geopackage | Download Scientific Diagram
qgis - Convert GeoPackage to ESRI shapefile format - Geographic ...
Geopackage format and QGis 3 | Blog GIS & Territories
Getting Started with GeoPackage 03 | by chaipat ncm | Geo Data Science ...
Storing styles and metadata in a GeoPackage – Ecodiv.earth
Add rasters and feature tables from geopackage | ArcGIS Maps SDK for ...
Viewing GeoPackage data with SpatiaLite and Datasette | Simon Willison ...
Geopackage ready for daily use ? | iSticktoit.net
GeoPackage — GeoServer 2.24.x User Manual
Adding Triggers to Geopackage - North River Geographic Systems Inc
Why you need to use Geopackage files instead of shapefile or GeoJSON ...
Introduction to the use of SpatiaLite and Geopackage in QGIS 3 - GIS Tuto
Introduction to the use of SpatiaLite and Geopackage in QGIS 3 - GIS Crack
Geopackage Data Format | PDF | Geographic Information System | Databases
在 ArcGIS Pro 中使用 SQLite 数据库和 GeoPackage 文件—ArcGIS Pro | 文档
Creating a Geopackage Map from a SQLite (Spatialite) Map using the GDAL app
GeoPackage — GeoServer 2.28.0 User Manual
Creating a Geopackage Map from a SQLite (Spatialite) Map
Convertire dati GIS dal formato Geopackage a Shapefile e trasformare il ...
Which format to use? Shapefile, GeoJSON, and GeoPackage | by Felipe ...
GIS: QGIS 3.4 Geopackage Raster Handling and DB Manager - YouTube
Gis: QGIS SQL syntax for GeoPackage layer in virtual layer - YouTube
GeoPackage — Školení Úvod do prostorových databází
qgis - Hard-code GeoPackage tables as either a model input or output ...
Export & Import with Geopackage
qgis - Exporting GeoPackage to shapefile - Geographic Information ...
How can I use GeoPackage files in QGIS? - Ask and Answer - Glarity
Save raster file into geopackage (small file size) via PYQGIS ...
qgis - Raster values changed when saved to geopackage - Geographic ...
Convert Shapefiles to a GeoPackage Database in QGIS - YouTube
QGIS e il formato geopackage | pigrecoinfinito
Geopackage Vs SpatiaLite, GeoJSON Y Más | MySQL YA
qgis - Creating link between geopackage and pdf - Geographic ...
How to store relationships in geopackage with QGIS - Geographic ...
geopackage - Tables and view not visible in QGIS 3.10.2 - Geographic ...
QGIS SQL syntax for GeoPackage layer in virtual layer - Geographic ...
Should geopackage work in QGIS on Linux? - Geographic Information ...
From shapefile to GeoPackage
QGIS Community - Official Virtual Group | Ever opened a GeoPackage and ...
S-map Soil Classification (soil order) Aug 2025 - GeoPackage / SQLite ...
GeoPackage: September 2015
6.15. GeoPackages — QGIS in Mineral Exploration 1.1 documentation
GeoPackage格式入门 | YCMD
1.7. Managing GeoPackages — GIS4Schools documentation
GeoPackage简介-CSDN博客
From Pixels to Insights: AI in Geospatial Analysis | Blog by GeoWGS84
Data postprocessing - PhyloNext
Presentation MIG-T GeoPackage.pdf
School of Data | Open Geodata Curriculum
qgis - Extracting catalog consisting of name of layerdata/table of ...
分享GeoPackage开放格式数据_GIS技术杂谈的技术博客_51CTO博客
vrt2GeoPackage Rasters
Importing vector files regardless of having point, line and polygon ...
qgis 3 - Merging two different geometry layers into one (SQL ...
How to create vectors (shapefiles, geopackage, SpatiaLite) in QGIS ...
Alternatives to Shapefiles as open-source, cross platform dataset types ...
9.1 Introduction into spatial SQL - 155ISDP
Chapter 1 Geographic Information | CASA0005 Geographic Information ...
Import of Shapefile to Geopackage-Database in DB-Manager fails · Issue ...
"#GeoPackage" - Results on X | Live Posts & Updates
#gis #googleearth #geotechnical #geology #groundwater # ...
Base cartográfica Nacional IBGE – Escala 1:250 mil de 2021 em formato ...
#geoprocessamento #gis #python #siagas #cprm #dadosespaciais # ...
Shapefile vs GeoPackage: ¿qué formato SIG elegir?
QGISのプロジェクトに表示されているシェープファイルをGeopackageに変換するプラグインを作成しました。 https://t.co ...
Loading and visualizing Shapefiles / Vector data - REMOTE SENSING AND ...
Kossuth County GIS Data — Parcels, Contours & LiDAR
Bremer County GIS Data — Parcels, Contours & LiDAR
Obras de captación de aguas subterráneas de la isla de Tenerife - Pozos ...
NAVAREA 7 Message 116/2026 | South Africa Navigational Warning | SeaLagom
Obras de captación de aguas subterráneas de la isla de Tenerife ...
Map 3D Addon for Autodesk AutoCAD 2025 RUS-ENG | ВКонтакте